Suppr超能文献

发现经典甲羟戊酸途径的一种代谢替代途径。

Discovery of a metabolic alternative to the classical mevalonate pathway.

作者信息

Dellas Nikki, Thomas Suzanne T, Manning Gerard, Noel Joseph P

机构信息

Howard Hughes Medical Institute, Salk Institute for Biological Studies, La Jolla, United States.

出版信息

Elife. 2013 Dec 10;2:e00672. doi: 10.7554/eLife.00672.

Abstract

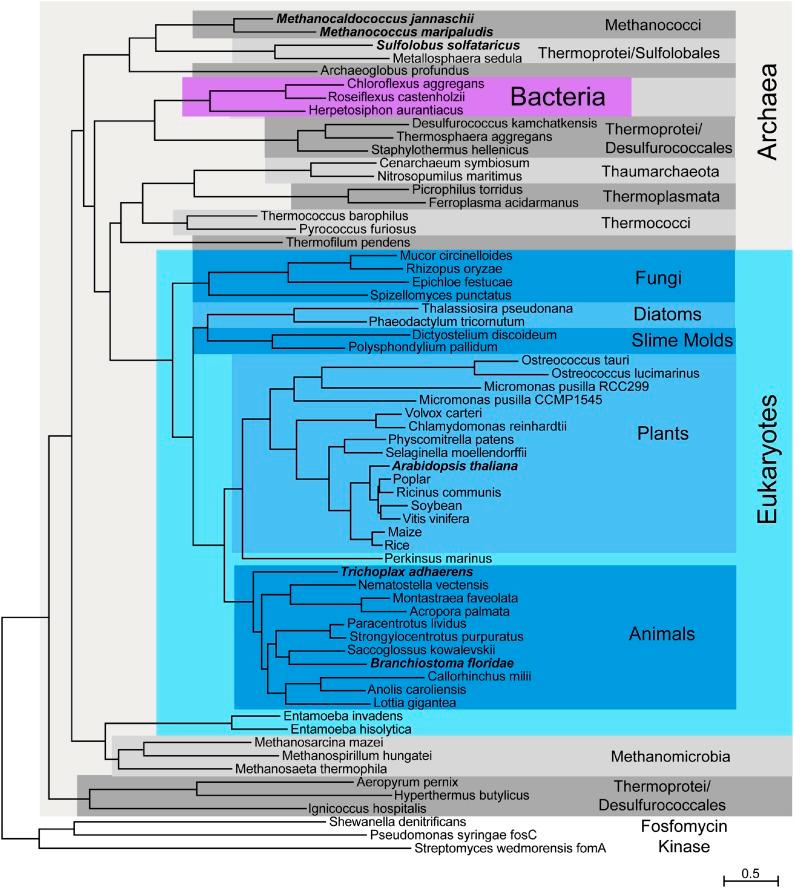
Eukarya, Archaea, and some Bacteria encode all or part of the essential mevalonate (MVA) metabolic pathway clinically modulated using statins. Curiously, two components of the MVA pathway are often absent from archaeal genomes. The search for these missing elements led to the discovery of isopentenyl phosphate kinase (IPK), one of two activities necessary to furnish the universal five-carbon isoprenoid building block, isopentenyl diphosphate (IPP). Unexpectedly, we now report functional IPKs also exist in Bacteria and Eukarya. Furthermore, amongst a subset of species within the bacterial phylum Chloroflexi, we identified a new enzyme catalyzing the missing decarboxylative step of the putative alternative MVA pathway. These results demonstrate, for the first time, a functioning alternative MVA pathway. Key to this pathway is the catalytic actions of a newly uncovered enzyme, mevalonate phosphate decarboxylase (MPD) and IPK. Together, these two discoveries suggest that unforeseen variation in isoprenoid metabolism may be widespread in nature. DOI: http://dx.doi.org/10.7554/eLife.00672.001.

摘要

真核生物、古细菌以及一些细菌编码了全部或部分可被他汀类药物临床调控的必需甲羟戊酸(MVA)代谢途径。奇怪的是,MVA途径的两个组分在古细菌基因组中常常缺失。对这些缺失元件的寻找导致了异戊烯基磷酸激酶(IPK)的发现,它是合成通用的五碳类异戊二烯构件——异戊烯基二磷酸(IPP)所需的两种活性之一。出乎意料的是,我们现在报告在细菌和真核生物中也存在功能性IPK。此外,在绿弯菌门细菌的一个物种亚群中,我们鉴定出一种新酶,它催化了假定的替代MVA途径中缺失的脱羧步骤。这些结果首次证明了一条功能性的替代MVA途径。该途径的关键是一种新发现的酶——甲羟戊酸磷酸脱羧酶(MPD)和IPK的催化作用。这两个发现共同表明,类异戊二烯代谢中未预见的变异在自然界可能广泛存在。DOI: http://dx.doi.org/10.7554/eLife.00672.001

https://cdn.ncbi.nlm.nih.gov/pmc/blobs/eaf8/3857490/216f5629b9d1/elife00672f001.jpg

文献AI研究员

20分钟写一篇综述,助力文献阅读效率提升50倍。

立即体验

用中文搜PubMed

大模型驱动的PubMed中文搜索引擎

马上搜索

文档翻译

学术文献翻译模型,支持多种主流文档格式。

立即体验