Suppr超能文献

血凝素靶向流感病毒中和的机制。

Mechanisms of hemagglutinin targeted influenza virus neutralization.

机构信息

Crucell Vaccine Institute, Janssen Center of Excellence for Immunoprophylaxis, Leiden, The Netherlands.

Centre for Synthetic Biology, Zernike Institute for Advanced Materials, Groningen, The Netherlands ; Harvard Biophysics Program, Harvard Medical School, Boston, Massachusetts, United States of America.

出版信息

PLoS One. 2013 Dec 11;8(12):e80034. doi: 10.1371/journal.pone.0080034. eCollection 2013.

Abstract

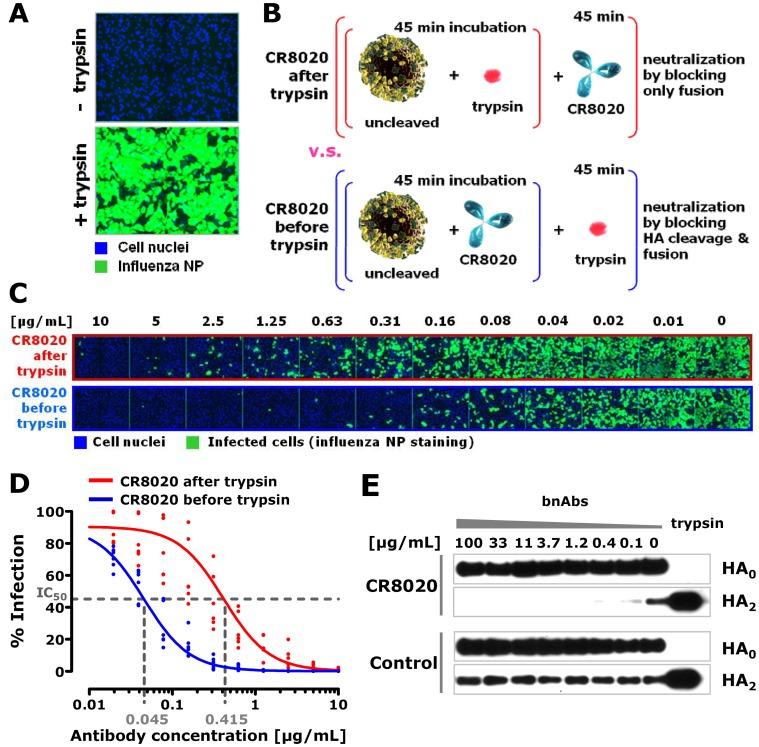
Human monoclonal antibodies have been identified which neutralize broad spectra of influenza A or B viruses. Here, we dissect the mechanisms by which such antibodies interfere with infectivity. We distinguish four mechanisms that link the conserved hemagglutinin (HA) epitopes of broadly neutralizing antibodies to critical processes in the viral life cycle. HA-stem binding antibodies can act intracellularly by blocking fusion between the viral and endosomal membranes and extracellularly by preventing the proteolytic activation of HA. HA-head binding antibodies prevent viral attachment and release. These insights into newly identified ways by which the human immune system can interfere with influenza virus infection may aid the development of novel universal vaccines and antivirals.

摘要

人类单克隆抗体已被鉴定出来,可以中和广泛的甲型或乙型流感病毒。在这里,我们剖析了这些抗体干扰感染性的机制。我们区分了四种机制,这些机制将广泛中和抗体的保守血凝素 (HA) 表位与病毒生命周期中的关键过程联系起来。HA 茎结合抗体可以通过阻断病毒和内体膜之间的融合在细胞内起作用,也可以通过阻止 HA 的蛋白水解激活在细胞外起作用。HA 头结合抗体阻止病毒附着和释放。这些对人体免疫系统干扰流感病毒感染的新途径的深入了解可能有助于开发新型通用疫苗和抗病毒药物。

https://cdn.ncbi.nlm.nih.gov/pmc/blobs/4bce/3862845/acdcbb3602df/pone.0080034.g001.jpg

文献AI研究员

20分钟写一篇综述,助力文献阅读效率提升50倍。

立即体验

用中文搜PubMed

大模型驱动的PubMed中文搜索引擎

马上搜索

文档翻译

学术文献翻译模型,支持多种主流文档格式。

立即体验