Suppr超能文献

异种移植肝模型中临床相关 AAV 变体的选择和评估。

Selection and evaluation of clinically relevant AAV variants in a xenograft liver model.

机构信息

1] Stanford University, School of Medicine, Departments of Pediatrics and Genetics, 269 Campus Drive, Stanford, California 94305, USA [2] Gene Transfer, Targeting and Therapeutics Core, The Salk Institute for Biological Studies, 10010 N. Torrey Pines Rd, San Diego, California 92037, USA (L.L.); Department of Haematology, University College London Cancer Institute, London WC1E 6BT, UK (A.P.D.).

1] Gene Therapy Research Unit, The Children's Hospital at Westmead and Children's Medical Research Institute, Locked Bag 4001, Westmead, 2145 New South Wales, Australia [2] Gene Transfer, Targeting and Therapeutics Core, The Salk Institute for Biological Studies, 10010 N. Torrey Pines Rd, San Diego, California 92037, USA (L.L.); Department of Haematology, University College London Cancer Institute, London WC1E 6BT, UK (A.P.D.).

出版信息

Nature. 2014 Feb 20;506(7488):382-6. doi: 10.1038/nature12875. Epub 2013 Dec 25.

Abstract

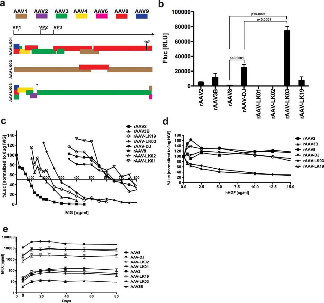
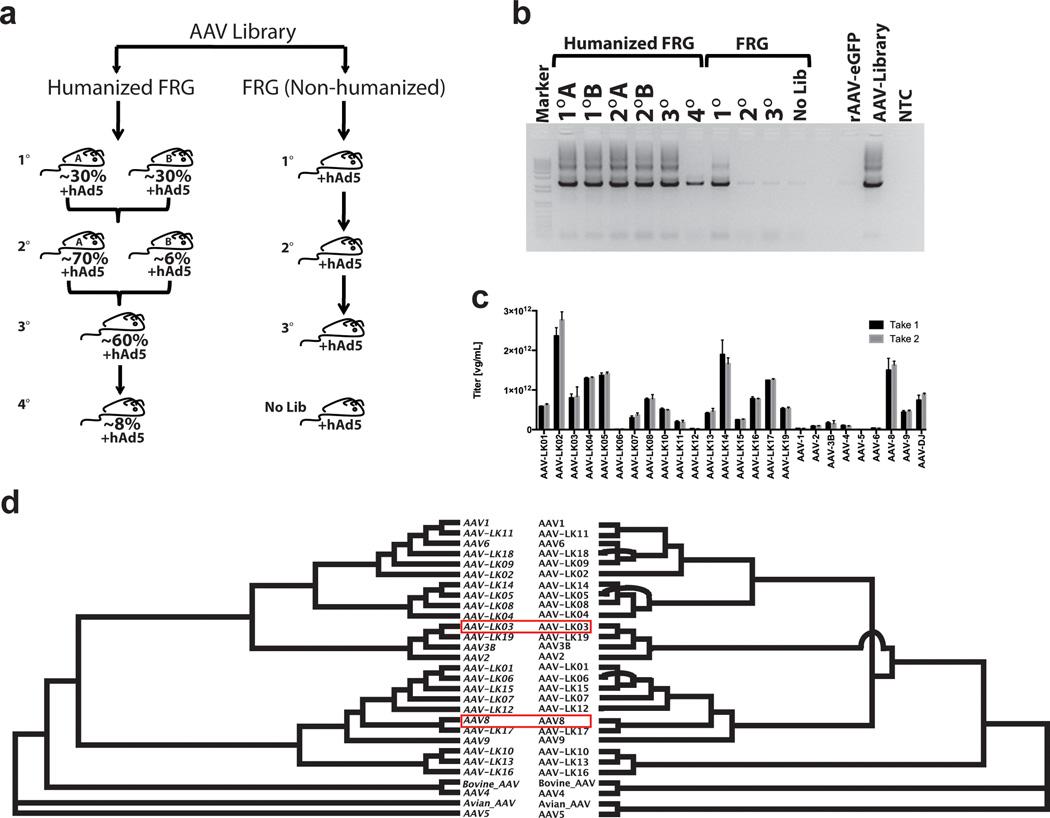
Recombinant adeno-associated viral (rAAV) vectors have shown early promise in clinical trials. The therapeutic transgene cassette can be packaged in different AAV capsid pseudotypes, each having a unique transduction profile. At present, rAAV capsid serotype selection for a specific clinical trial is based on effectiveness in animal models. However, preclinical animal studies are not always predictive of human outcome. Here, in an attempt to further our understanding of these discrepancies, we used a chimaeric human-murine liver model to compare directly the relative efficiency of rAAV transduction in human versus mouse hepatocytes in vivo. As predicted from preclinical and clinical studies, rAAV2 vectors functionally transduced mouse and human hepatocytes at equivalent but relatively low levels. However, rAAV8 vectors, which are very effective in many animal models, transduced human hepatocytes rather poorly-approximately 20 times less efficiently than mouse hepatocytes. In light of the limitations of the rAAV vectors currently used in clinical studies, we used the same murine chimaeric liver model to perform serial selection using a human-specific replication-competent viral library composed of DNA-shuffled AAV capsids. One chimaeric capsid composed of five different parental AAV capsids was found to transduce human primary hepatocytes at high efficiency in vitro and in vivo, and provided species-selected transduction in primary liver, cultured cells and a hepatocellular carcinoma xenograft model. This vector is an ideal clinical candidate and a reagent for gene modification of human xenotransplants in mouse models of human diseases. More importantly, our results suggest that humanized murine models may represent a more precise approach for both selecting and evaluating clinically relevant rAAV serotypes for gene therapeutic applications.

摘要

重组腺相关病毒(rAAV)载体在临床试验中显示出早期的前景。治疗性转基因盒可以包装在不同的 AAV 衣壳假型中,每种假型都具有独特的转导特征。目前,针对特定临床试验的 rAAV 衣壳血清型选择是基于动物模型中的有效性。然而,临床前动物研究并不总是能预测人类的结果。在这里,我们试图进一步了解这些差异,使用嵌合人鼠肝模型直接比较 rAAV 在体内对人源和鼠源肝细胞的相对转导效率。正如临床前和临床研究所预测的,rAAV2 载体在功能上以相当但相对较低的水平转导小鼠和人肝细胞。然而,rAAV8 载体在许多动物模型中非常有效,对人肝细胞的转导效率却很差,大约比鼠肝细胞低 20 倍。鉴于目前在临床研究中使用的 rAAV 载体的局限性,我们使用相同的鼠嵌合肝模型,使用由 DNA 改组的 AAV 衣壳组成的人类特异性复制有效的病毒文库进行连续选择。发现由五种不同亲本 AAV 衣壳组成的一种嵌合衣壳在体外和体内以高效转导人原代肝细胞,并在原代肝脏、培养细胞和肝细胞癌异种移植模型中提供物种选择性转导。该载体是一种理想的临床候选物,也是基因修饰人异种移植在人类疾病的小鼠模型中的试剂。更重要的是,我们的结果表明,人源化小鼠模型可能代表了一种更精确的方法,用于选择和评估基因治疗应用中具有临床相关性的 rAAV 血清型。

https://cdn.ncbi.nlm.nih.gov/pmc/blobs/897d/3939040/9c9f07fa4c68/nihms539637f1.jpg

文献AI研究员

20分钟写一篇综述,助力文献阅读效率提升50倍。

立即体验

用中文搜PubMed

大模型驱动的PubMed中文搜索引擎

马上搜索

文档翻译

学术文献翻译模型,支持多种主流文档格式。

立即体验