Suppr超能文献

从寄生虫 Fasciola hepatica 分泌的蛋白可抑制自身反应性 T 细胞反应的起始,预防 NOD 小鼠发生糖尿病。

Secreted proteins from the helminth Fasciola hepatica inhibit the initiation of autoreactive T cell responses and prevent diabetes in the NOD mouse.

机构信息

School of Medical and Molecular Biosciences, University of Technology Sydney, New South Wales, Australia.

School of Biological Sciences, Queen's University Belfast, Belfast, Northern Ireland.

出版信息

PLoS One. 2014 Jan 21;9(1):e86289. doi: 10.1371/journal.pone.0086289. eCollection 2014.

Abstract

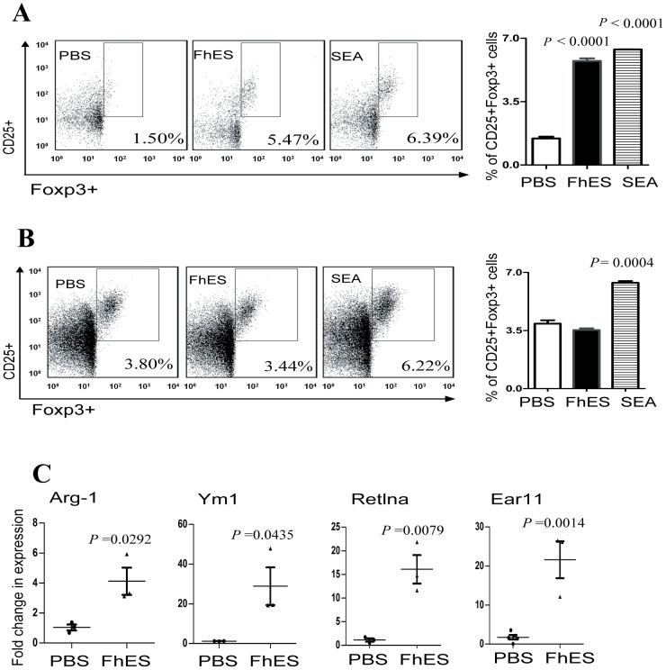
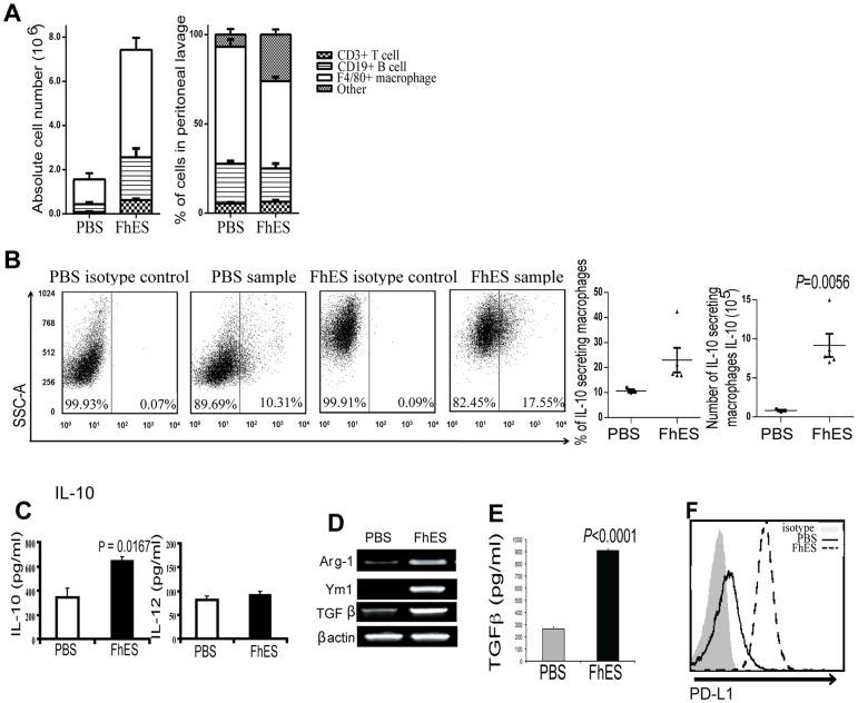
Infections with helminth parasites prevent/attenuate auto-inflammatory disease. Here we show that molecules secreted by a helminth parasite could prevent Type 1 Diabetes (T1D) in nonobese diabetic (NOD) mice. When delivered at 4 weeks of age (coincident with the initiation of autoimmunity), the excretory/secretory products of Fasciola hepatica (FhES) prevented the onset of T1D, with 84% of mice remaining normoglycaemic and insulitis-free at 30 weeks of age. Disease protection was associated with suppression of IFN-γ secretion from autoreactive T cells and a switch to the production of a regulatory isotype (from IgG2a to IgG1) of autoantibody. Following FhES injection, peritoneal macrophages converted to a regulatory M2 phenotype, characterised by increased expression levels of Ym1, Arg-1, TGFβ and PD-L1. Expression of these M2 genetic markers increased in the pancreatic lymph nodes and the pancreas of FhES-treated mice. In vitro, FhES-stimulated M2 macrophages induced the differentiation of Tregs from splenocytes isolated from naïve NOD mice. Collectively, our data shows that FhES contains immune-modulatory molecules that mediate protection from autoimmune diabetes via the induction and maintenance of a regulatory immune environment.

摘要

寄生虫感染可预防/减轻自身炎症性疾病。在这里,我们发现,一种寄生虫(即肝片形吸虫)的分泌产物可预防非肥胖型糖尿病(NOD)小鼠发生 1 型糖尿病(T1D)。当该分泌产物在 4 周龄时(即与自身免疫起始同时)给药时,可预防 T1D 的发生,84%的小鼠在 30 周龄时仍保持正常血糖且无胰岛炎。疾病保护与抑制自身反应性 T 细胞分泌 IFN-γ以及自身抗体产生调节性同种型(从 IgG2a 向 IgG1 转换)有关。FhES 注射后,腹膜巨噬细胞向调节性 M2 表型转化,其特征在于 Ym1、Arg-1、TGFβ 和 PD-L1 的表达水平增加。在 FhES 处理的小鼠的胰腺淋巴结和胰腺中,这些 M2 遗传标志物的表达增加。在体外,FhES 刺激的 M2 巨噬细胞可诱导来自幼稚 NOD 小鼠脾细胞的 Treg 分化。总之,我们的数据表明,FhES 含有免疫调节分子,可通过诱导和维持调节性免疫环境来预防自身免疫性糖尿病。

https://cdn.ncbi.nlm.nih.gov/pmc/blobs/b8e1/3897667/2484a32207e1/pone.0086289.g001.jpg

文献AI研究员

20分钟写一篇综述,助力文献阅读效率提升50倍。

立即体验

用中文搜PubMed

大模型驱动的PubMed中文搜索引擎

马上搜索

文档翻译

学术文献翻译模型,支持多种主流文档格式。

立即体验