Suppr超能文献

视网膜色素上皮细胞中溶酶体介导的废物清除由CRYBA1/βA3/A1-晶体蛋白通过V-ATP酶-MTORC1信号通路调控。

Lysosomal-mediated waste clearance in retinal pigment epithelial cells is regulated by CRYBA1/βA3/A1-crystallin via V-ATPase-MTORC1 signaling.

作者信息

Valapala Mallika, Wilson Christine, Hose Stacey, Bhutto Imran A, Grebe Rhonda, Dong Aling, Greenbaum Seth, Gu Limin, Sengupta Samhita, Cano Marisol, Hackett Sean, Xu Guotong, Lutty Gerard A, Dong Lijin, Sergeev Yuri, Handa James T, Campochiaro Peter, Wawrousek Eric, Zigler J Samuel, Sinha Debasish

机构信息

Wilmer Eye Institute; Johns Hopkins University School of Medicine; Baltimore, MD USA.

Wilmer Eye Institute; Johns Hopkins University School of Medicine; Baltimore, MD USA; Department of Ophthalmology of Shanghai Tenth People's Hospital and Tongji Eye Institute; Tongji University School of Medicine; Shanghai, China.

出版信息

Autophagy. 2014 Mar;10(3):480-96. doi: 10.4161/auto.27292. Epub 2014 Jan 23.

Abstract

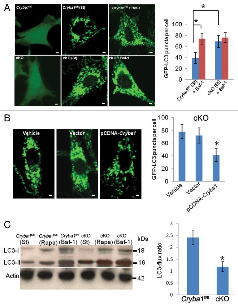
In phagocytic cells, including the retinal pigment epithelium (RPE), acidic compartments of the endolysosomal system are regulators of both phagocytosis and autophagy, thereby helping to maintain cellular homeostasis. The acidification of the endolysosomal system is modulated by a proton pump, the V-ATPase, but the mechanisms that direct the activity of the V-ATPase remain elusive. We found that in RPE cells, CRYBA1/βA3/A1-crystallin, a lens protein also expressed in RPE, is localized to lysosomes, where it regulates endolysosomal acidification by modulating the V-ATPase, thereby controlling both phagocytosis and autophagy. We demonstrated that CRYBA1 coimmunoprecipitates with the ATP6V0A1/V0-ATPase a1 subunit. Interestingly, in mice when Cryba1 (the gene encoding both the βA3- and βA1-crystallin forms) is knocked out specifically in RPE, V-ATPase activity is decreased and lysosomal pH is elevated, while cathepsin D (CTSD) activity is decreased. Fundus photographs of these Cryba1 conditional knockout (cKO) mice showed scattered lesions by 4 months of age that increased in older mice, with accumulation of lipid-droplets as determined by immunohistochemistry. Transmission electron microscopy (TEM) of cryba1 cKO mice revealed vacuole-like structures with partially degraded cellular organelles, undigested photoreceptor outer segments and accumulation of autophagosomes. Further, following autophagy induction both in vivo and in vitro, phospho-AKT and phospho-RPTOR/Raptor decrease, while pMTOR increases in RPE cells, inhibiting autophagy and AKT-MTORC1 signaling. Impaired lysosomal clearance in the RPE of the cryba1 cKO mice also resulted in abnormalities in retinal function that increased with age, as demonstrated by electroretinography. Our findings suggest that loss of CRYBA1 causes lysosomal dysregulation leading to the impairment of both autophagy and phagocytosis.

摘要

在包括视网膜色素上皮(RPE)在内的吞噬细胞中,内溶酶体系统的酸性区室是吞噬作用和自噬的调节因子,从而有助于维持细胞内稳态。内溶酶体系统的酸化由质子泵V-ATP酶调节,但指导V-ATP酶活性的机制仍不清楚。我们发现,在RPE细胞中,CRYBA1/βA3/A1-晶体蛋白(一种也在RPE中表达的晶状体蛋白)定位于溶酶体,在那里它通过调节V-ATP酶来调节内溶酶体酸化,从而控制吞噬作用和自噬。我们证明CRYBA1与ATP6V0A1/V0-ATP酶a1亚基共免疫沉淀。有趣的是,在小鼠中,当Cryba1(编码βA3-和βA1-晶体蛋白形式的基因)在RPE中特异性敲除时,V-ATP酶活性降低,溶酶体pH值升高,而组织蛋白酶D(CTSD)活性降低。这些Cryba1条件性敲除(cKO)小鼠的眼底照片显示,4月龄时出现散在病变,老年小鼠病变增多,免疫组化显示有脂质小滴积聚。cryba1 cKO小鼠的透射电子显微镜(TEM)显示有空泡样结构,细胞器部分降解,未消化的光感受器外段和自噬体积聚。此外,在体内和体外诱导自噬后,RPE细胞中磷酸化AKT和磷酸化RPTOR/Raptor减少,而pMTOR增加,抑制自噬和AKT-MTORC1信号传导。如视网膜电图所示,cryba1 cKO小鼠RPE中溶酶体清除功能受损还导致视网膜功能异常,且随年龄增长而加重。我们的研究结果表明,CRYBA1的缺失导致溶酶体调节异常,进而导致自噬和吞噬作用受损。

https://cdn.ncbi.nlm.nih.gov/pmc/blobs/32a4/4077886/7f1126a39cfa/auto-10-480-g1.jpg

文献AI研究员

20分钟写一篇综述,助力文献阅读效率提升50倍。

立即体验

用中文搜PubMed

大模型驱动的PubMed中文搜索引擎

马上搜索

文档翻译

学术文献翻译模型,支持多种主流文档格式。

立即体验