Suppr超能文献

芳基烃受体介导雷洛昔芬诱导雌激素受体阴性肝癌和乳腺癌细胞凋亡。

The aryl hydrocarbon receptor mediates raloxifene-induced apoptosis in estrogen receptor-negative hepatoma and breast cancer cells.

机构信息

1] Cancer Research Laboratory, Oregon State University, Corvallis, OR 97331, USA [2] Department of Environmental and Molecular Toxicology, Oregon State University, Corvallis, OR 97331, USA.

1] Department of Environmental and Molecular Toxicology, Oregon State University, Corvallis, OR 97331, USA [2] Environmental Health Sciences Center, Oregon State University, Corvallis, OR 97331, USA.

出版信息

Cell Death Dis. 2014 Jan 30;5(1):e1038. doi: 10.1038/cddis.2013.549.

Abstract

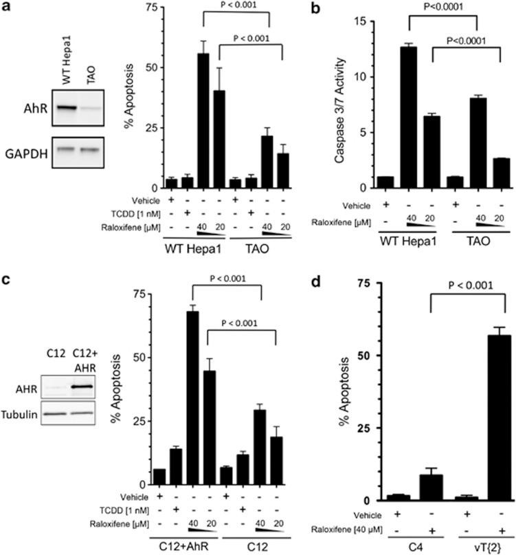
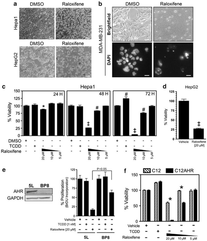
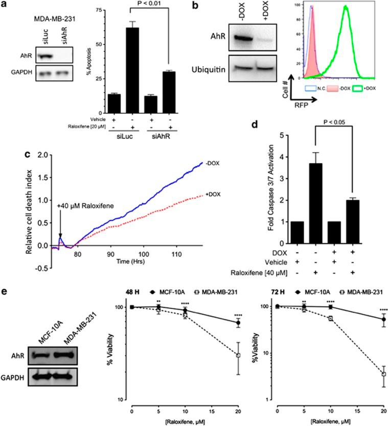
Identification of new molecular targets for the treatment of breast cancer is an important clinical goal, especially for triple-negative breast cancer, which is refractory to existing targeted treatments. The aryl hydrocarbon receptor (AhR) is a ligand-activated transcription factor known primarily as the mediator of dioxin toxicity. However, the AhR can also inhibit cellular proliferation in a ligand-dependent manner and act as a tumor suppressor in mice, and thus may be a potential anticancer target. To investigate the AhR as an anticancer target, we conducted a small molecule screen to discover novel AhR ligands with anticancer properties. We identified raloxifene, a selective estrogen receptor (ER) modulator currently used in the clinic for prevention of ER-positive breast cancer and osteoporosis in post-menopausal women, as an AhR activator. Raloxifene directly bound the AhR and induced apoptosis in ER-negative mouse and human hepatoma cells in an AhR-dependent manner, indicating that the AhR is a molecular target of raloxifene and mediates raloxifene-induced apoptosis in the absence of ER. Raloxifene selectively induced apoptosis of triple-negative MDA-MB-231 breast cancer cells compared with non-transformed mammary epithelial cells via the AhR. Combined with recent data showing that raloxifene inhibits triple-negative breast cancer xenografts in vivo (Int J Oncol. 43(3):785-92, 2013), our results support the possibility of repurposing of raloxifene as an AhR-targeted therapeutic for triple-negative breast cancer patients. To this end, we also evaluated the role of AhR expression on survival of patients diagnosed with breast cancer. We found that higher expression of the AhR is significantly associated with increased overall survival and distant metastasis-free survival in both hormone-dependent (ER-positive) and hormone-independent (ER and progesterone receptor (PR)-negative) breast cancers. Together, our data strongly support the possibility of using the AhR as a molecular target for the treatment of hormone-independent breast cancers.

摘要

鉴定新的分子靶点以治疗乳腺癌是一个重要的临床目标,尤其是对于三阴性乳腺癌,它对现有的靶向治疗具有抗性。芳香烃受体(AhR)是一种配体激活的转录因子,主要作为二恶英毒性的介体。然而,AhR 也可以以配体依赖的方式抑制细胞增殖,并在小鼠中作为肿瘤抑制因子发挥作用,因此可能是一个潜在的抗癌靶点。为了研究 AhR 作为抗癌靶点,我们进行了小分子筛选,以发现具有抗癌特性的新型 AhR 配体。我们发现雷洛昔芬,一种目前在临床上用于预防雌激素阳性乳腺癌和绝经后妇女骨质疏松症的选择性雌激素受体(ER)调节剂,是一种 AhR 激活剂。雷洛昔芬直接与 AhR 结合,并以 AhR 依赖的方式诱导 ER 阴性的小鼠和人肝癌细胞凋亡,表明 AhR 是雷洛昔芬的分子靶点,并在没有 ER 的情况下介导雷洛昔芬诱导的凋亡。雷洛昔芬通过 AhR 选择性地诱导三阴性 MDA-MB-231 乳腺癌细胞凋亡,而与非转化的乳腺上皮细胞相比。结合最近的数据表明雷洛昔芬抑制体内三阴性乳腺癌异种移植(Int J Oncol. 43(3):785-92, 2013),我们的结果支持重新利用雷洛昔芬作为三阴性乳腺癌患者的 AhR 靶向治疗的可能性。为此,我们还评估了 AhR 表达对诊断为乳腺癌的患者生存的作用。我们发现 AhR 的高表达与激素依赖性(ER 阳性)和激素非依赖性(ER 和孕激素受体(PR)阴性)乳腺癌的总生存和远处无转移生存均显著相关。总的来说,我们的数据强烈支持将 AhR 用作治疗激素非依赖性乳腺癌的分子靶点的可能性。

https://cdn.ncbi.nlm.nih.gov/pmc/blobs/5646/4040680/92e93d8d6415/cddis2013549f1.jpg

文献AI研究员

20分钟写一篇综述,助力文献阅读效率提升50倍。

立即体验

用中文搜PubMed

大模型驱动的PubMed中文搜索引擎

马上搜索

文档翻译

学术文献翻译模型,支持多种主流文档格式。

立即体验