Suppr超能文献

含PDZ结构域蛋白网络对G蛋白偶联小鼠生长抑素受体5的亚细胞分选

Subcellular sorting of the G-protein coupled mouse somatostatin receptor 5 by a network of PDZ-domain containing proteins.

作者信息

Bauch Carola, Koliwer Judith, Buck Friedrich, Hönck Hans-Hinrich, Kreienkamp Hans-Jürgen

机构信息

Institut für Humangenetik, Universitätsklinikum Hamburg-Eppendorf, Hamburg, Germany.

Institut für klinische Chemie, Universitätsklinikum Hamburg-Eppendorf, Hamburg, Germany.

出版信息

PLoS One. 2014 Feb 11;9(2):e88529. doi: 10.1371/journal.pone.0088529. eCollection 2014.

Abstract

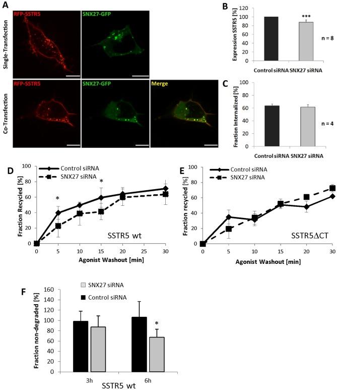
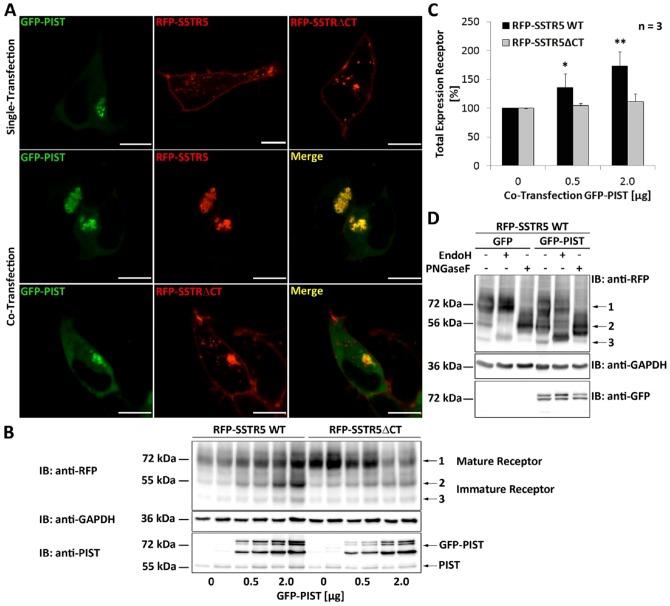
PSD-95/discs large/ZO-1 (PDZ) domain proteins integrate many G-protein coupled receptors (GPCRs) into membrane associated signalling complexes. Additional PDZ proteins are involved in intracellular receptor trafficking. We show that three PDZ proteins (SNX27, PIST and NHERF1/3) regulate the mouse somatostatin receptor subtype 5 (SSTR5). Whereas the PDZ ligand motif of SSTR5 is not necessary for plasma membrane targeting or internalization, it protects the SSTR5 from postendocytic degradation. Under conditions of lysosomal inhibition, recycling of the SSTR5 to the plasma membrane does not depend on the PDZ ligand. However, recycling of the wild type receptor carrying the PDZ binding motif depends on SNX27 which interacts and colocalizes with the receptor in endosomal compartments. PIST, implicated in lysosomal targeting of some membrane proteins, does not lead to degradation of the SSTR5. Instead, overexpressed PIST retains the SSTR5 at the Golgi. NHERF family members release SSTR5 from retention by PIST, allowing for plasma membrane insertion. Our data suggest that PDZ proteins act sequentially on the GPCR at different stages of its subcellular trafficking.

摘要

PSD-95/盘状大蛋白/ZO-1(PDZ)结构域蛋白将许多G蛋白偶联受体(GPCR)整合到膜相关信号复合物中。其他PDZ蛋白参与细胞内受体运输。我们发现三种PDZ蛋白(SNX27、PIST和NHERF1/3)调节小鼠生长抑素受体亚型5(SSTR5)。虽然SSTR5的PDZ配体基序对于质膜靶向或内化不是必需的,但它可保护SSTR5免受内吞后降解。在溶酶体抑制条件下,SSTR5向质膜的再循环不依赖于PDZ配体。然而,携带PDZ结合基序的野生型受体的再循环依赖于SNX27,SNX27在内体区室中与该受体相互作用并共定位。PIST参与一些膜蛋白的溶酶体靶向,不会导致SSTR5降解。相反,过表达的PIST将SSTR5保留在高尔基体。NHERF家族成员使SSTR5从PIST的滞留中释放出来,从而允许其插入质膜。我们的数据表明,PDZ蛋白在GPCR亚细胞运输的不同阶段依次发挥作用。

https://cdn.ncbi.nlm.nih.gov/pmc/blobs/efd7/3921201/6d5732a72f82/pone.0088529.g001.jpg

文献AI研究员

20分钟写一篇综述,助力文献阅读效率提升50倍。

立即体验

用中文搜PubMed

大模型驱动的PubMed中文搜索引擎

马上搜索

文档翻译

学术文献翻译模型,支持多种主流文档格式。

立即体验