Suppr超能文献

表没食子儿茶素没食子酸酯通过抑制信号转导和转录激活因子3(STAT3)和缺氧诱导因子-1α(HIF-1α)并调控辅助性T细胞17/调节性T细胞(Th17/Treg)来减轻自身免疫性关节炎。

EGCG attenuates autoimmune arthritis by inhibition of STAT3 and HIF-1α with Th17/Treg control.

作者信息

Yang Eun-Ji, Lee Jennifer, Lee Seon-Young, Kim Eun-Kyung, Moon Young-Mee, Jung Young Ok, Park Sung-Hwan, Cho Mi-La

机构信息

The Rheumatism Research Center, Catholic Research Institute of Medical Science, The Catholic University of Korea, Seoul, South Korea ; Laboratory of Immune Network, Conversant Research Consortium in Immunologic Disease, Seoul St. Mary's Hospital, College of Medicine, The Catholic University of Korea, Seoul, South Korea.

Center for Rheumatic Disease, Division of Rheumatology, Department of Internal Medicine, Seoul St. Mary's Hospital, The Catholic University of Korea, Banpo-dong, Seocho-gu, Seoul, South Korea.

出版信息

PLoS One. 2014 Feb 18;9(2):e86062. doi: 10.1371/journal.pone.0086062. eCollection 2014.

Abstract

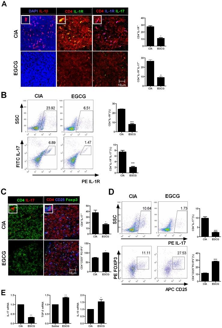
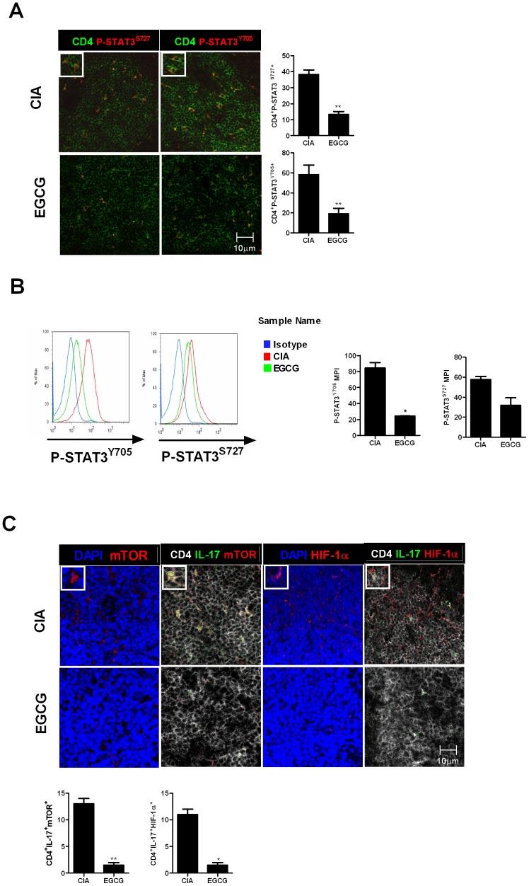
Epigallocatechin-3-gallate (EGCG) is a green tea polyphenol exerting potent anti-oxidant and anti-inflammatory effects by inhibiting signaling and gene expression. The objective of the study was to evaluate the effect of EGCG on interleukin (IL)-1 receptor antagonist knockout (IL-1RaKO) autoimmune arthritis models. IL-1RaKO arthritis models were injected intraperitoneally with EGCG three times per week after the first immunization. EGCG decreased the arthritis index and showed protective effects against joint destruction in the IL-1RaKO arthritis models. The expression of pro-inflammatory cytokines, oxidative stress proteins, and p-STAT3 (Y705) and p-STAT3 (S727), mTOR and HIF-1α were significantly lower in mice treated with EGCG. EGCG reduced osteoclast markers in vivo and in vitro along with anti-osteoclastic activity was observed in EGCG-treated IL-1RaKO mice. The proportion of Foxp3(+) Treg cells increased in the spleens of mice treated with EGCG, whereas the proportion of Th17 cells reduced. In vitro, p-STAT3 (Y705) and p-STAT3 (S727), HIF1α and glycolytic pathway molecules were decreased by EGCG. EGCG suppressed the activation of mTOR and subsequently HIF-1α, which is considered as a metabolic check point of Th17/Treg differentiation supporting the therapeutic potential of EGCG in autoimmune arthritis.

摘要

表没食子儿茶素-3-没食子酸酯(EGCG)是一种绿茶多酚,可通过抑制信号传导和基因表达发挥强大的抗氧化和抗炎作用。本研究的目的是评估EGCG对白细胞介素(IL)-1受体拮抗剂基因敲除(IL-1RaKO)自身免疫性关节炎模型的影响。在首次免疫后,每周给IL-1RaKO关节炎模型腹腔注射3次EGCG。EGCG降低了关节炎指数,并对IL-1RaKO关节炎模型的关节破坏显示出保护作用。在用EGCG处理的小鼠中,促炎细胞因子、氧化应激蛋白以及p-STAT3(Y705)和p-STAT3(S727)、mTOR和HIF-1α的表达显著降低。EGCG在体内和体外均降低了破骨细胞标志物,并且在EGCG处理的IL-1RaKO小鼠中观察到了抗破骨细胞活性。在用EGCG处理的小鼠脾脏中,Foxp3(+)调节性T细胞的比例增加,而Th17细胞的比例降低。在体外,EGCG降低了p-STAT3(Y705)和p-STAT3(S727)、HIF1α和糖酵解途径分子。EGCG抑制了mTOR的激活,随后抑制了HIF-1α,HIF-1α被认为是Th17/Treg分化的代谢检查点,这支持了EGCG在自身免疫性关节炎中的治疗潜力。

https://cdn.ncbi.nlm.nih.gov/pmc/blobs/aff3/3928092/25e7c33c66fb/pone.0086062.g001.jpg

文献AI研究员

20分钟写一篇综述,助力文献阅读效率提升50倍。

立即体验

用中文搜PubMed

大模型驱动的PubMed中文搜索引擎

马上搜索

文档翻译

学术文献翻译模型,支持多种主流文档格式。

立即体验