Suppr超能文献

陪伴线粒体通透性转换:一种J蛋白DnaJC15对转换孔复合物的调控

Chaperoning mitochondrial permeability transition: regulation of transition pore complex by a J-protein, DnaJC15.

作者信息

Sinha D, D'Silva P

机构信息

Department of Biochemistry, Indian Institute of Science, Bangalore, India.

出版信息

Cell Death Dis. 2014 Mar 6;5(3):e1101. doi: 10.1038/cddis.2014.72.

Abstract

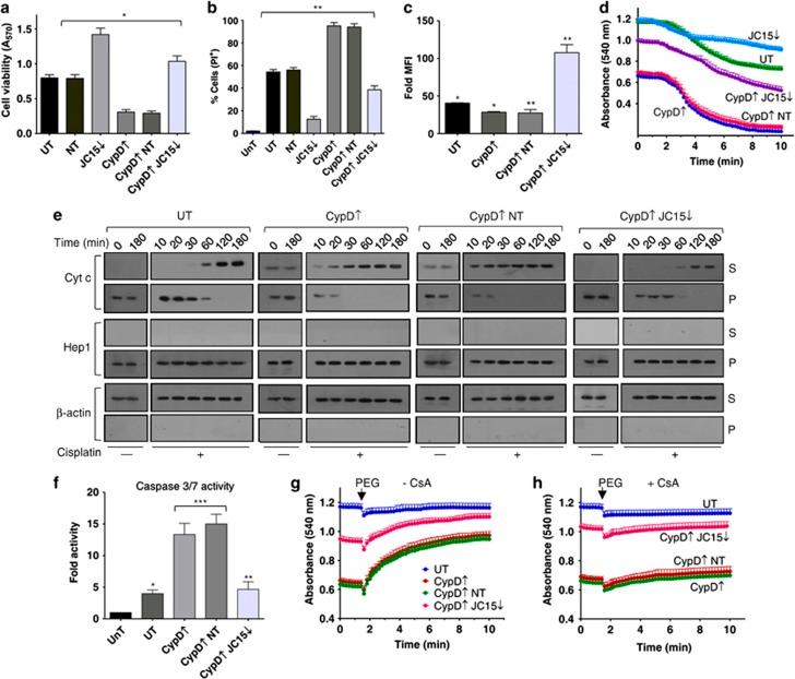
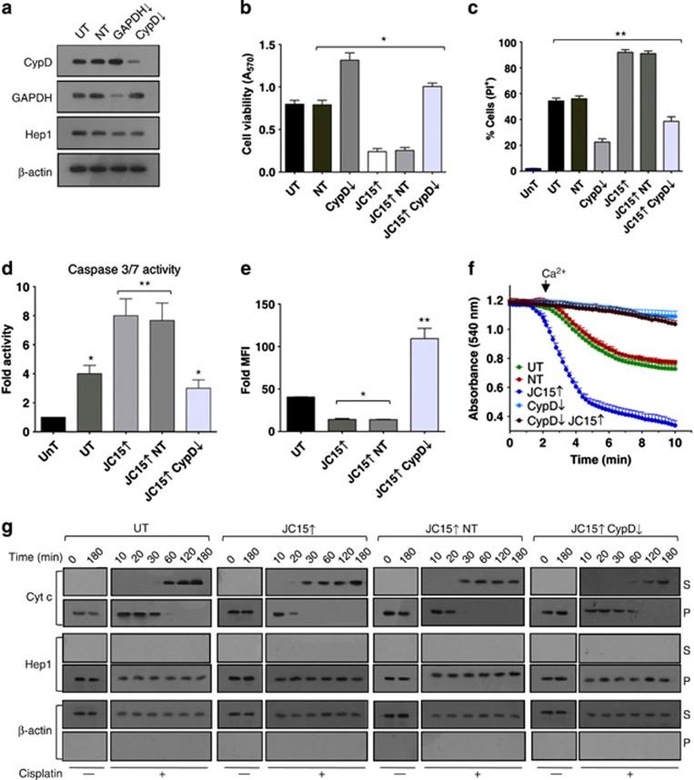
Mitochondria have a central role in the intrinsic pathway of apoptosis and involve activation of several transmembrane channels leading to release of death factors. Reduced expression of a mitochondrial J-protein DnaJC15 was associated with the development of chemoresistance in ovarian cancer cells. DnaJC15 was found to be a part of mitochondrial protein-transport machinery, though its connection with cell death mechanisms is still unclear. In the present study, we have provided evidence towards a novel function of DnaJC15 in regulation of mitochondrial permeability transition pore (MPTP) complex in normal and cancer cells. Overexpression of DnaJC15 resulted in MPTP opening and induction of apoptosis, whereas reduced amount of protein suppressed MPTP activation, upon cisplatin treatment. DnaJC15 was found to exert its proapoptotic function through the essential component of MPTP, cyclophilin D (CypD). Our results reveal a specific role of DnaJC15 in recruitment and coupling of CypD with mitochondrial permeability transition. In summary, our analysis provides first-time insights on the functional connection between mitochondrial inner membrane protein translocation machinery-associated J-protein DnaJC15 and regulation of cell death pathways.

摘要

线粒体在细胞凋亡的内在途径中起着核心作用,涉及多个跨膜通道的激活,导致死亡因子的释放。线粒体J蛋白DnaJC15的表达降低与卵巢癌细胞化疗耐药性的产生有关。虽然DnaJC15被发现是线粒体蛋白质转运机制的一部分,但其与细胞死亡机制的联系仍不清楚。在本研究中,我们提供了证据表明DnaJC15在正常细胞和癌细胞中对线粒体通透性转换孔(MPTP)复合体的调节具有新功能。DnaJC15的过表达导致MPTP开放并诱导细胞凋亡,而在顺铂处理后,蛋白质含量降低则抑制了MPTP的激活。发现DnaJC15通过MPTP的必需成分亲环蛋白D(CypD)发挥其促凋亡功能。我们的结果揭示了DnaJC15在CypD与线粒体通透性转换的募集和偶联中的特定作用。总之,我们的分析首次揭示了线粒体内膜蛋白质转运机制相关的J蛋白DnaJC15与细胞死亡途径调节之间的功能联系。

https://cdn.ncbi.nlm.nih.gov/pmc/blobs/c0ee/3973195/bf2f7221c6f7/cddis201472f1.jpg

文献AI研究员

20分钟写一篇综述,助力文献阅读效率提升50倍。

立即体验

用中文搜PubMed

大模型驱动的PubMed中文搜索引擎

马上搜索

文档翻译

学术文献翻译模型,支持多种主流文档格式。

立即体验