Suppr超能文献

联合治疗加速糖尿病创面愈合。

Combination therapy accelerates diabetic wound closure.

机构信息

Institute of Reconstructive Plastic Surgery, New York University Langone Medical Center, New York, New York, United States of America.

出版信息

PLoS One. 2014 Mar 20;9(3):e92667. doi: 10.1371/journal.pone.0092667. eCollection 2014.

Abstract

BACKGROUND

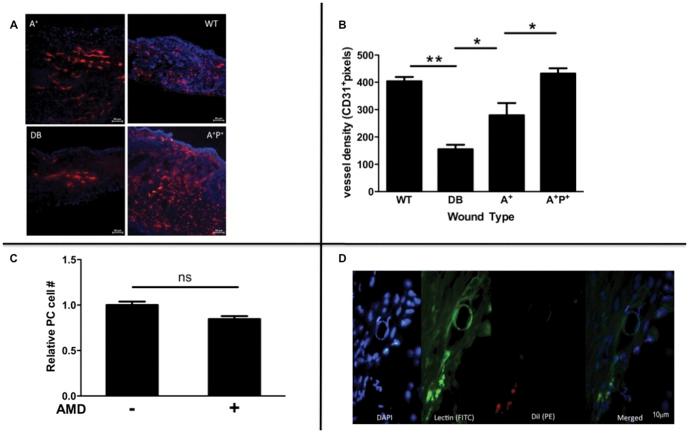
Non-healing foot ulcers are the most common cause of non-traumatic amputation and hospitalization amongst diabetics in the developed world. Impaired wound neovascularization perpetuates a cycle of dysfunctional tissue repair and regeneration. Evidence implicates defective mobilization of marrow-derived progenitor cells (PCs) as a fundamental cause of impaired diabetic neovascularization. Currently, there are no FDA-approved therapies to address this defect. Here we report an endogenous PC strategy to improve diabetic wound neovascularization and closure through a combination therapy of AMD3100, which mobilizes marrow-derived PCs by competitively binding to the cell surface CXCR4 receptor, and PDGF-BB, which is a protein known to enhance cell growth, progenitor cell migration and angiogenesis.

METHODS AND RESULTS

Wounded mice were assigned to 1 of 5 experimental arms (n = 8/arm): saline treated wild-type, saline treated diabetic, AMD3100 treated diabetic, PDGF-BB treated diabetic, and AMD3100/PDGF-BB treated diabetic. Circulating PC number and wound vascularity were analyzed for each group (n = 8/group). Cellular function was assessed in the presence of AMD3100. Using a validated preclinical model of type II diabetic wound healing, we show that AMD3100 therapy (10 mg/kg; i.p. daily) alone can rescue diabetes-specific defects in PC mobilization, but cannot restore normal wound neovascularization. Through further investigation, we demonstrate an acquired trafficking-defect within AMD3100-treated diabetic PCs that can be rescued by PDGF-BB (2 μg; topical) supplementation within the wound environment. Finally, we determine that combination therapy restores diabetic wound neovascularization and accelerates time to wound closure by 40%.

CONCLUSIONS

Combination AMD3100 and PDGF-BB therapy synergistically improves BM PC mobilization and trafficking, resulting in significantly improved diabetic wound closure and neovascularization. The success of this endogenous, cell-based strategy to improve diabetic wound healing using FDA-approved therapies is inherently translatable.

摘要

背景

在发达国家,非愈合性足部溃疡是糖尿病患者非创伤性截肢和住院的最常见原因。伤口新血管生成受损使功能失调的组织修复和再生循环持续存在。有证据表明,骨髓源性祖细胞(PC)的动员缺陷是糖尿病血管生成受损的根本原因。目前,尚无 FDA 批准的疗法来解决这一缺陷。在这里,我们报告了一种内源性 PC 策略,通过 AMD3100(通过竞争性结合细胞表面 CXCR4 受体动员骨髓源性 PC)和 PDGF-BB(一种已知可增强细胞生长、祖细胞迁移和血管生成的蛋白)的联合治疗来改善糖尿病伤口新血管生成和闭合。

方法和结果

将受伤的小鼠分为 5 个实验组之一(n = 8/组):生理盐水处理的野生型、生理盐水处理的糖尿病、AMD3100 处理的糖尿病、PDGF-BB 处理的糖尿病和 AMD3100/PDGF-BB 处理的糖尿病。分析每组的循环 PC 数量和伤口血管生成(n = 8/组)。在存在 AMD3100 的情况下评估细胞功能。使用经过验证的 2 型糖尿病伤口愈合的临床前模型,我们表明 AMD3100 治疗(10mg/kg;每天腹腔注射)单独可以挽救糖尿病 PC 动员的特异性缺陷,但不能恢复正常的伤口新血管生成。通过进一步研究,我们证明了 AMD3100 治疗的糖尿病 PC 中存在获得性运输缺陷,可通过 PDGF-BB(2μg;局部)在伤口环境中的补充来挽救。最后,我们确定联合治疗可恢复糖尿病伤口新血管生成,并将伤口闭合时间缩短 40%。

结论

AMD3100 和 PDGF-BB 联合治疗协同改善 BM PC 动员和迁移,显著改善糖尿病伤口闭合和新血管生成。使用 FDA 批准的疗法改善糖尿病伤口愈合的这种内源性、基于细胞的策略的成功具有内在的可转化性。

https://cdn.ncbi.nlm.nih.gov/pmc/blobs/9e30/3961401/c08d6ff81e9d/pone.0092667.g001.jpg

文献AI研究员

20分钟写一篇综述,助力文献阅读效率提升50倍。

立即体验

用中文搜PubMed

大模型驱动的PubMed中文搜索引擎

马上搜索

文档翻译

学术文献翻译模型,支持多种主流文档格式。

立即体验