Suppr超能文献

肿瘤诱导的单核细胞来源的髓样抑制细胞中的 STAT3 激活增强了人胰腺癌细胞的干性和间充质特性。

Tumor-induced STAT3 activation in monocytic myeloid-derived suppressor cells enhances stemness and mesenchymal properties in human pancreatic cancer.

机构信息

Department of Surgery, Washington University School of Medicine, 660 South Euclid Ave., Box 8109, St. Louis, MO, 63110, USA,

出版信息

Cancer Immunol Immunother. 2014 May;63(5):513-28. doi: 10.1007/s00262-014-1527-x. Epub 2014 Mar 21.

Abstract

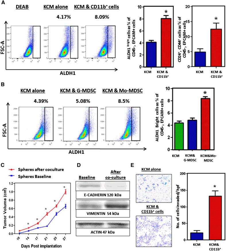
Pancreatic cancer (PC) mobilizes myeloid cells from the bone marrow to the tumor where they promote tumor growth and proliferation. Cancer stem cells (CSCs) are a population of tumor cells that are responsible for tumor initiation. Aldehyde dehydrogenase-1 activity in PC identifies CSCs, and its activity has been correlated with poor overall prognosis in human PC. Myeloid cells have been shown to impact tumor stemness, but the impact of immunosuppressive tumor-infiltrating granulocytic and monocytic myeloid-derived suppressor cells (Mo-MDSC) on ALDH1(Bright) CSCs and epithelial to mesenchymal transition is not well understood. In this study, we demonstrate that Mo-MDSC (CD11b(+)/Gr1(+)/Ly6G(-)/Ly6C(hi)) significantly increase the frequency of ALDH1(Bright) CSCs in a mouse model of PC. Additionally, there was significant upregulation of genes associated with epithelial to mesenchymal transition. We also found that human PC converts CD14(+) peripheral blood monocytes into Mo-MDSC (CD14(+)/HLA-DR(low/-)) in vitro, and this transformation is dependent on the activation of the STAT3 pathway. In turn, these Mo-MDSC increase the frequency of ALDH1(Bright) CSCs and promote mesenchymal features of tumor cells. Finally, blockade of STAT3 activation reversed the increase in ALDH1(Bright) CSCs. These data suggest that the PC tumor microenvironment transforms monocytes to Mo-MDSC by STAT3 activation, and these cells increase the frequency of ALDH1(Bright) CSCs. Therefore, targeting STAT3 activation may be an effective therapeutic strategy in targeting CSCs in PC.

摘要

胰腺癌 (PC) 从骨髓动员髓系细胞到肿瘤,在那里促进肿瘤生长和增殖。癌症干细胞 (CSC) 是一群负责肿瘤起始的肿瘤细胞。PC 中的醛脱氢酶-1 活性鉴定出 CSC,其活性与人类 PC 的总体预后不良相关。髓系细胞已被证明会影响肿瘤干细胞特性,但免疫抑制性肿瘤浸润粒细胞和单核细胞髓系来源抑制性细胞 (Mo-MDSC) 对 ALDH1(+) CSC 和上皮间质转化的影响尚未得到很好的理解。在这项研究中,我们证明 Mo-MDSC(CD11b(+)/Gr1(+)/Ly6G(-)/Ly6C(hi))在 PC 小鼠模型中显著增加了 ALDH1(+) CSC 的频率。此外,还显著上调了与上皮间质转化相关的基因。我们还发现,人类 PC 在体外将 CD14(+) 外周血单核细胞转化为 Mo-MDSC(CD14(+)/HLA-DR(low/-)),这种转化依赖于 STAT3 途径的激活。反过来,这些 Mo-MDSC 增加了 ALDH1(+) CSC 的频率,并促进了肿瘤细胞的间质特征。最后,阻断 STAT3 激活逆转了 ALDH1(+) CSC 的增加。这些数据表明,PC 肿瘤微环境通过 STAT3 激活将单核细胞转化为 Mo-MDSC,这些细胞增加了 ALDH1(+) CSC 的频率。因此,靶向 STAT3 激活可能是靶向 PC 中 CSC 的有效治疗策略。

https://cdn.ncbi.nlm.nih.gov/pmc/blobs/8365/11028542/e0579180613b/262_2014_1527_Fig1_HTML.jpg

文献AI研究员

20分钟写一篇综述,助力文献阅读效率提升50倍。

立即体验

用中文搜PubMed

大模型驱动的PubMed中文搜索引擎

马上搜索

文档翻译

学术文献翻译模型,支持多种主流文档格式。

立即体验