Suppr超能文献

人类癌症中组成型吲哚胺2,3-双加氧酶(IDO)的表达由一个涉及白细胞介素-6(IL-6)、信号转导和转录激活因子3(STAT3)以及芳香烃受体(AHR)的自分泌信号回路维持。

Constitutive IDO expression in human cancer is sustained by an autocrine signaling loop involving IL-6, STAT3 and the AHR.

作者信息

Litzenburger Ulrike M, Opitz Christiane A, Sahm Felix, Rauschenbach Katharina J, Trump Saskia, Winter Marcus, Ott Martina, Ochs Katharina, Lutz Christian, Liu Xiangdong, Anastasov Natasa, Lehmann Irina, Höfer Thomas, von Deimling Andreas, Wick Wolfgang, Platten Michael

机构信息

Department of Neurooncology, Neurology Clinic and National Center for Tumor Diseases University Hospital of Heidelberg, Heidelberg, Germany.

出版信息

Oncotarget. 2014 Feb 28;5(4):1038-51. doi: 10.18632/oncotarget.1637.

Abstract

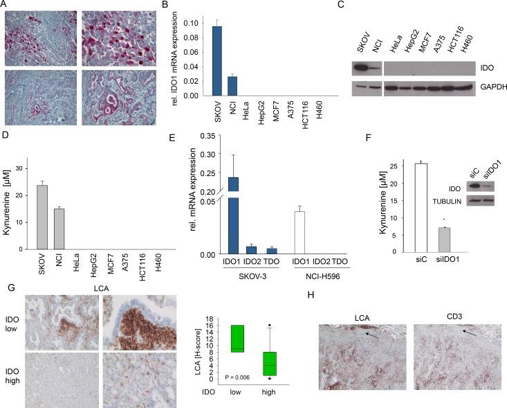
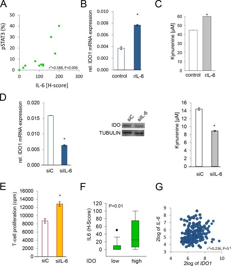
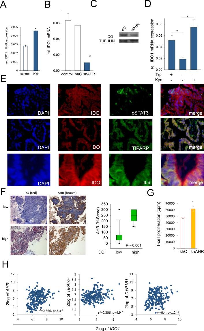
Indoleamine-2,3-dioxygenase (IDO) inhibitors have entered clinical trials based on their ability to restore anti-tumor immunity in preclinical studies. However, the mechanisms leading to constitutive expression of IDO in human tumors are largely unknown. Here we analyzed the pathways mediating constitutive IDO expression in human cancer. IDO-positive tumor cells and tissues showed basal phosphorylation and acetylation of STAT3 as evidenced by western blotting and immunoprecipitation. Inhibition of IL-6 or STAT3 using siRNA and/or pharmacological inhibitors reduced IDO mRNA and protein expression as well as kynurenine formation. In turn, IDO enzymatic activity activated the AHR as shown by the induction of AHR target genes. IDO-mediated AHR activation induced IL-6 expression, while inhibition or knockdown of the AHR reduced IL-6 expression. IDO activity thus sustains its own expression via an autocrine AHR-IL-6-STAT3 signaling loop. Inhibition of the AHR-IL-6-STAT3 signaling loop restored T-cell proliferation in mixed leukocyte reactions performed in the presence of IDO-expressing human cancer cells. Identification of the IDO-AHR-IL-6-STAT3 signaling loop maintaining IDO expression in human cancers reveals novel therapeutic targets for the inhibition of this core pathway promoting immunosuppression of human cancers. The relevance of the IDO-AHR-IL-6-STAT3 transcriptional circuit is underscored by the finding that high expression of its members IDO, STAT3 and the AHR target gene CYP1B1 is associated with reduced relapse-free survival in lung cancer patients.

摘要

吲哚胺-2,3-双加氧酶(IDO)抑制剂基于其在临床前研究中恢复抗肿瘤免疫的能力已进入临床试验阶段。然而,导致IDO在人类肿瘤中组成性表达的机制在很大程度上尚不清楚。在此,我们分析了介导人类癌症中IDO组成性表达的信号通路。IDO阳性肿瘤细胞和组织显示出STAT3的基础磷酸化和乙酰化,蛋白质免疫印迹法和免疫沉淀法证明了这一点。使用小干扰RNA(siRNA)和/或药理学抑制剂抑制白细胞介素-6(IL-6)或STAT3可降低IDO的信使核糖核酸(mRNA)和蛋白质表达以及犬尿氨酸的生成。反过来,IDO酶活性激活了芳烃受体(AHR),这表现为AHR靶基因的诱导。IDO介导的AHR激活诱导了IL-6的表达,而抑制或敲低AHR则降低了IL-6的表达。因此,IDO活性通过自分泌的AHR-IL-6-STAT3信号回路维持其自身的表达。在存在表达IDO的人类癌细胞的情况下进行的混合淋巴细胞反应中,抑制AHR-IL-6-STAT3信号回路可恢复T细胞增殖。在人类癌症中维持IDO表达的IDO-AHR-IL-6-STAT3信号回路的鉴定揭示了抑制这一促进人类癌症免疫抑制的核心信号通路的新治疗靶点。IDO、STAT3及其成员AHR靶基因细胞色素P4501B1(CYP1B1)的高表达与肺癌患者无复发生存期缩短相关,这一发现强调了IDO-AHR-IL-6-STAT3转录回路的相关性。

https://cdn.ncbi.nlm.nih.gov/pmc/blobs/eab5/4011581/0a0a8d0f1ba6/oncotarget-05-1038-g001.jpg

文献AI研究员

20分钟写一篇综述,助力文献阅读效率提升50倍。

立即体验

用中文搜PubMed

大模型驱动的PubMed中文搜索引擎

马上搜索

文档翻译

学术文献翻译模型,支持多种主流文档格式。

立即体验