Suppr超能文献

秀丽隐杆线虫的Myc-Mondo/Mad复合物整合多种长寿信号。

The Caenorhabditis elegans Myc-Mondo/Mad complexes integrate diverse longevity signals.

作者信息

Johnson David W, Llop Jesse R, Farrell Sara F, Yuan Jie, Stolzenburg Lindsay R, Samuelson Andrew V

机构信息

University of Rochester, Department of Biomedical Genetics, Rochester, New York, United States of America.

Rochester Institute of Technology, Computer Science Department, Rochester, New York, United States of America.

出版信息

PLoS Genet. 2014 Apr 3;10(4):e1004278. doi: 10.1371/journal.pgen.1004278. eCollection 2014 Apr.

Abstract

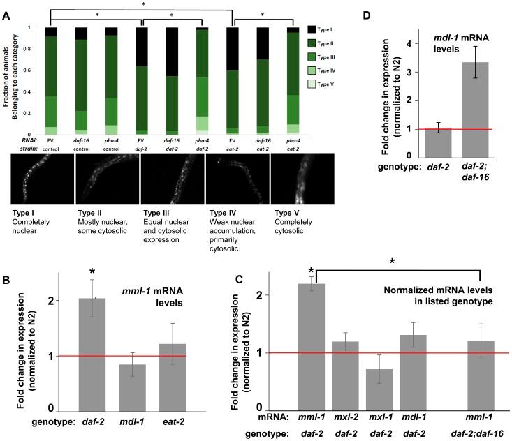
The Myc family of transcription factors regulates a variety of biological processes, including the cell cycle, growth, proliferation, metabolism, and apoptosis. In Caenorhabditis elegans, the "Myc interaction network" consists of two opposing heterodimeric complexes with antagonistic functions in transcriptional control: the Myc-Mondo:Mlx transcriptional activation complex and the Mad:Max transcriptional repression complex. In C. elegans, Mondo, Mlx, Mad, and Max are encoded by mml-1, mxl-2, mdl-1, and mxl-1, respectively. Here we show a similar antagonistic role for the C. elegans Myc-Mondo and Mad complexes in longevity control. Loss of mml-1 or mxl-2 shortens C. elegans lifespan. In contrast, loss of mdl-1 or mxl-1 increases longevity, dependent upon MML-1:MXL-2. The MML-1:MXL-2 and MDL-1:MXL-1 complexes function in both the insulin signaling and dietary restriction pathways. Furthermore, decreased insulin-like/IGF-1 signaling (ILS) or conditions of dietary restriction increase the accumulation of MML-1, consistent with the notion that the Myc family members function as sensors of metabolic status. Additionally, we find that Myc family members are regulated by distinct mechanisms, which would allow for integrated control of gene expression from diverse signals of metabolic status. We compared putative target genes based on ChIP-sequencing data in the modENCODE project and found significant overlap in genomic DNA binding between the major effectors of ILS (DAF-16/FoxO), DR (PHA-4/FoxA), and Myc family (MDL-1/Mad/Mxd) at common target genes, which suggests that diverse signals of metabolic status converge on overlapping transcriptional programs that influence aging. Consistent with this, there is over-enrichment at these common targets for genes that function in lifespan, stress response, and carbohydrate metabolism. Additionally, we find that Myc family members are also involved in stress response and the maintenance of protein homeostasis. Collectively, these findings indicate that Myc family members integrate diverse signals of metabolic status, to coordinate overlapping metabolic and cytoprotective transcriptional programs that determine the progression of aging.

摘要

转录因子Myc家族调控多种生物学过程,包括细胞周期、生长、增殖、代谢和细胞凋亡。在秀丽隐杆线虫中,“Myc相互作用网络”由两个在转录调控中具有拮抗功能的异源二聚体复合物组成:Myc-Mondo:Mlx转录激活复合物和Mad:Max转录抑制复合物。在秀丽隐杆线虫中,Mondo、Mlx、Mad和Max分别由mml-1、mxl-2、mdl-1和mxl-1编码。在这里,我们展示了秀丽隐杆线虫Myc-Mondo和Mad复合物在寿命控制中类似的拮抗作用。mml-1或mxl-2的缺失缩短了秀丽隐杆线虫的寿命。相反,mdl-1或mxl-1的缺失延长了寿命,这依赖于MML-1:MXL-2。MML-1:MXL-2和MDL-1:MXL-1复合物在胰岛素信号传导和饮食限制途径中均发挥作用。此外,降低胰岛素样/IGF-1信号传导(ILS)或饮食限制条件会增加MML-1的积累,这与Myc家族成员作为代谢状态传感器的观点一致。此外,我们发现Myc家族成员受不同机制调控,这将允许对来自不同代谢状态信号的基因表达进行整合控制。我们基于modENCODE项目中的ChIP测序数据比较了推定的靶基因,发现在常见靶基因上,ILS(DAF-16/FoxO)、DR(PHA-4/FoxA)和Myc家族(MDL-1/Mad/Mxd)的主要效应因子在基因组DNA结合上有显著重叠,这表明不同的代谢状态信号汇聚在影响衰老的重叠转录程序上。与此一致的是,这些常见靶标上在寿命、应激反应和碳水化合物代谢中起作用的基因存在过度富集。此外,我们发现Myc家族成员也参与应激反应和蛋白质稳态的维持。总的来说,这些发现表明Myc家族成员整合了不同的代谢状态信号,以协调重叠的代谢和细胞保护转录程序,从而决定衰老的进程。

https://cdn.ncbi.nlm.nih.gov/pmc/blobs/f9fa/3974684/7529aeb4f044/pgen.1004278.g001.jpg

文献AI研究员

20分钟写一篇综述,助力文献阅读效率提升50倍。

立即体验

用中文搜PubMed

大模型驱动的PubMed中文搜索引擎

马上搜索

文档翻译

学术文献翻译模型,支持多种主流文档格式。

立即体验