Suppr超能文献

未折叠蛋白反应影响过早终止密码子的通读。

The unfolded protein response affects readthrough of premature termination codons.

作者信息

Oren Yifat S, McClure Michelle L, Rowe Steven M, Sorscher Eric J, Bester Assaf C, Manor Miriam, Kerem Eitan, Rivlin Joseph, Zahdeh Fouad, Mann Matthias, Geiger Tamar, Kerem Batsheva

机构信息

Department of Genetics, The Hebrew University, Jerusalem, Israel.

出版信息

EMBO Mol Med. 2014 May;6(5):685-701. doi: 10.1002/emmm.201303347.

Abstract

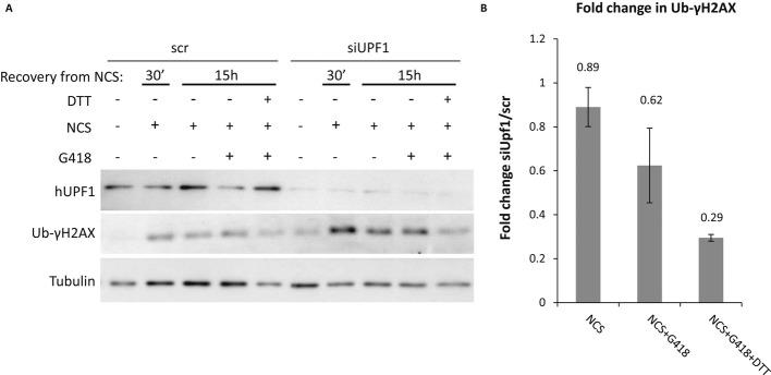
One-third of monogenic inherited diseases result from premature termination codons (PTCs). Readthrough of in-frame PTCs enables synthesis of full-length functional proteins. However, extended variability in the response to readthrough treatment is found among patients, which correlates with the level of nonsense transcripts. Here, we aimed to reveal cellular pathways affecting this inter-patient variability. We show that activation of the unfolded protein response (UPR) governs the response to readthrough treatment by regulating the levels of transcripts carrying PTCs. Quantitative proteomic analyses showed substantial differences in UPR activation between patients carrying PTCs, correlating with their response. We further found a significant inverse correlation between the UPR and nonsense-mediated mRNA decay (NMD), suggesting a feedback loop between these homeostatic pathways. We uncovered and characterized the mechanism underlying this NMD-UPR feedback loop, which augments both UPR activation and NMD attenuation. Importantly, this feedback loop enhances the response to readthrough treatment, highlighting its clinical importance. Altogether, our study demonstrates the importance of the UPR and its regulatory network for genetic diseases caused by PTCs and for cell homeostasis under normal conditions.

摘要

三分之一的单基因遗传病是由过早终止密码子(PTC)引起的。通读框内的PTC能够合成全长功能蛋白。然而,患者对通读治疗的反应存在很大差异,这与无义转录本的水平相关。在这里,我们旨在揭示影响患者间这种差异的细胞途径。我们发现,未折叠蛋白反应(UPR)的激活通过调节携带PTC的转录本水平来控制对通读治疗的反应。定量蛋白质组学分析表明,携带PTC的患者之间UPR激活存在显著差异,这与他们的反应相关。我们进一步发现UPR与无义介导的mRNA降解(NMD)之间存在显著的负相关,这表明这些稳态途径之间存在反馈回路。我们揭示并表征了这种NMD-UPR反馈回路的潜在机制,该机制增强了UPR激活和NMD减弱。重要的是,这种反馈回路增强了对通读治疗的反应,突出了其临床重要性。总之,我们的研究证明了UPR及其调控网络对于由PTC引起的遗传疾病以及正常条件下的细胞稳态的重要性。

https://cdn.ncbi.nlm.nih.gov/pmc/blobs/feec/4023889/6a5a0ba1382d/emmm0006-0685-f1.jpg

文献AI研究员

20分钟写一篇综述,助力文献阅读效率提升50倍。

立即体验

用中文搜PubMed

大模型驱动的PubMed中文搜索引擎

马上搜索

文档翻译

学术文献翻译模型,支持多种主流文档格式。

立即体验