Suppr超能文献

一种新型的磷脂酰肌醇 4-磷酸探针揭示了高尔基体之外的多个池。

A novel probe for phosphatidylinositol 4-phosphate reveals multiple pools beyond the Golgi.

机构信息

Program in Developmental Neuroscience and 2 Cell Biology and Metabolism Program, Eunice Kennedy Shriver National Institute of Child Health and Human Development, National Institutes of Health, Bethesda, MD 20892.

出版信息

J Cell Biol. 2014 Apr 14;205(1):113-26. doi: 10.1083/jcb.201312072. Epub 2014 Apr 7.

Abstract

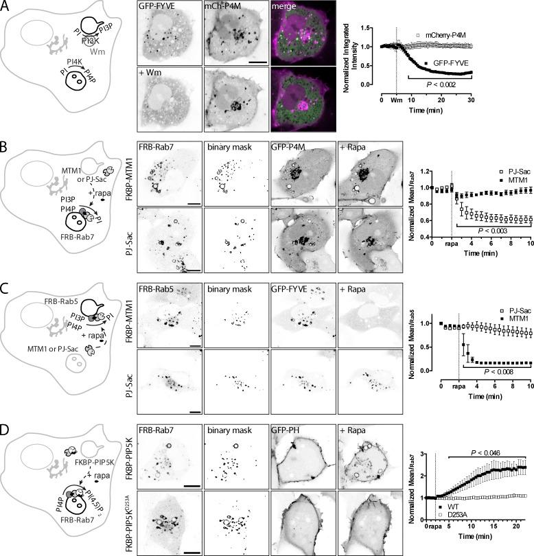
Polyphosphoinositides are an important class of lipid that recruit specific effector proteins to organelle membranes. One member, phosphatidylinositol 4-phosphate (PtdIns4P) has been localized to Golgi membranes based on the distribution of lipid binding modules from PtdIns4P effector proteins. However, these probes may be biased by additional interactions with other Golgi-specific determinants. In this paper, we derive a new PtdIns4P biosensor using the PtdIns4P binding of SidM (P4M) domain of the secreted effector protein SidM from the bacterial pathogen Legionella pneumophila. PtdIns4P was necessary and sufficient for localization of P4M, which revealed pools of the lipid associated not only with the Golgi but also with the plasma membrane and Rab7-positive late endosomes/lysosomes. PtdIns4P distribution was determined by the localization and activities of both its anabolic and catabolic enzymes. Therefore, P4M reports a wider cellular distribution of PtdIns4P than previous probes and therefore will be valuable for dissecting the biological functions of PtdIns4P in its assorted membrane compartments.

摘要

多聚磷酸肌醇是一类重要的脂质,能够将特异性效应蛋白募集到细胞器膜上。根据 PtdIns4P 效应蛋白的脂质结合模块在高尔基膜上的分布,发现了一种成员磷脂酰肌醇 4-磷酸(PtdIns4P)定位于高尔基膜上。然而,这些探针可能会因与其他高尔基体特异性决定因素的额外相互作用而产生偏差。在本文中,我们使用来自细菌病原体军团菌的分泌效应蛋白 SidM 的 PtdIns4P 结合结构域 SidM(P4M),从衍生出一种新的 PtdIns4P 生物传感器。PtdIns4P 是 P4M 定位所必需和充分的,这揭示了与高尔基体相关的脂质池不仅与质膜而且与 Rab7 阳性晚期内体/溶酶体相关。PtdIns4P 的分布取决于其合成酶和分解酶的定位和活性。因此,与以前的探针相比,P4M 报告了 PtdIns4P 的更广泛的细胞分布,因此对于在其各种膜隔室中解析 PtdIns4P 的生物学功能将非常有价值。

https://cdn.ncbi.nlm.nih.gov/pmc/blobs/2e9a/3987136/15e37167ee3f/JCB_201312072_Fig1.jpg

文献AI研究员

20分钟写一篇综述,助力文献阅读效率提升50倍。

立即体验

用中文搜PubMed

大模型驱动的PubMed中文搜索引擎

马上搜索

文档翻译

学术文献翻译模型,支持多种主流文档格式。

立即体验