Suppr超能文献

通过拉曼光谱显微镜监测单个凋亡和坏死细胞中的细胞死亡阶段。

Cell death stages in single apoptotic and necrotic cells monitored by Raman microspectroscopy.

作者信息

Brauchle Eva, Thude Sibylle, Brucker Sara Y, Schenke-Layland Katja

机构信息

1] Fraunhofer-Institute for Interfacial Engineering and Biotechnology (IGB), Department of Cell and Tissue Engineering, Nobelstr. 12, 70569 Stuttgart, Germany [2] University of Stuttgart, Institute of Interfacial Process Engineering and Plasma Technology (IGVP), Nobelstr. 12, 70569 Stuttgart, Germany.

Fraunhofer-Institute for Interfacial Engineering and Biotechnology (IGB), Department of Cell and Tissue Engineering, Nobelstr. 12, 70569 Stuttgart, Germany.

出版信息

Sci Rep. 2014 Apr 15;4:4698. doi: 10.1038/srep04698.

Abstract

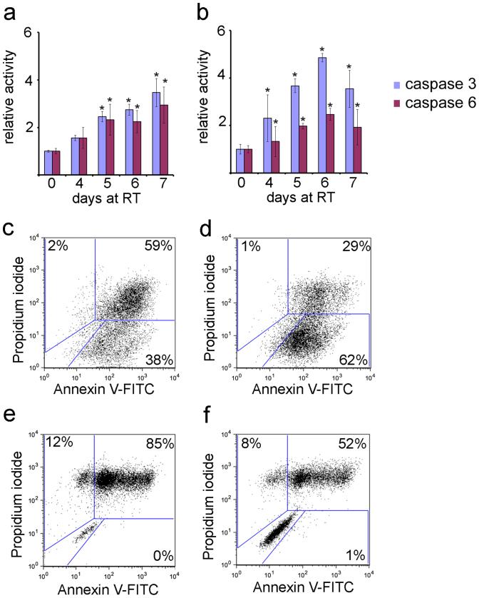
Although apoptosis and necrosis have distinct features, the identification and discrimination of apoptotic and necrotic cell death in vitro is challenging. Immunocytological and biochemical assays represent the current gold standard for monitoring cell death pathways; however, these standard assays are invasive, render large numbers of cells and impede continuous monitoring experiments. In this study, both room temperature (RT)-induced apoptosis and heat-triggered necrosis were analyzed in individual Saos-2 and SW-1353 cells by utilizing Raman microspectroscopy. A targeted analysis of defined cell death modalities, including early and late apoptosis as well as necrosis, was facilitated based on the combination of Raman spectroscopy with fluorescence microscopy. Spectral shifts were identified in the two cell lines that reflect biochemical changes specific for either RT-induced apoptosis or heat-mediated necrosis. A supervised classification model specified apoptotic and necrotic cell death based on single cell Raman spectra. To conclude, Raman spectroscopy allows a non-invasive, continuous monitoring of cell death, which may help shedding new light on complex pathophysiological or drug-induced cell death processes.

摘要

尽管凋亡和坏死具有不同的特征,但在体外识别和区分凋亡性和坏死性细胞死亡具有挑战性。免疫细胞化学和生化分析是监测细胞死亡途径的当前金标准;然而,这些标准分析具有侵入性,需要大量细胞,并且阻碍连续监测实验。在本研究中,利用拉曼光谱对单个Saos-2和SW-1353细胞中室温(RT)诱导的凋亡和热触发的坏死进行了分析。基于拉曼光谱与荧光显微镜的结合,对包括早期和晚期凋亡以及坏死在内的特定细胞死亡方式进行了靶向分析。在这两种细胞系中鉴定出光谱变化,这些变化反映了RT诱导的凋亡或热介导的坏死所特有的生化变化。基于单细胞拉曼光谱的监督分类模型确定了凋亡和坏死性细胞死亡。总之,拉曼光谱允许对细胞死亡进行非侵入性的连续监测,这可能有助于为复杂的病理生理或药物诱导的细胞死亡过程提供新的线索。

https://cdn.ncbi.nlm.nih.gov/pmc/blobs/303e/3986703/287c9d333bc5/srep04698-f1.jpg

文献AI研究员

20分钟写一篇综述,助力文献阅读效率提升50倍。

立即体验

用中文搜PubMed

大模型驱动的PubMed中文搜索引擎

马上搜索

文档翻译

学术文献翻译模型,支持多种主流文档格式。

立即体验