Suppr超能文献

自分泌运动因子(AMF)可增加人间质基质细胞的迁移,从而增强其向肝癌的募集作用。

Increased migration of human mesenchymal stromal cells by autocrine motility factor (AMF) resulted in enhanced recruitment towards hepatocellular carcinoma.

机构信息

Gene Therapy Laboratory, Facultad de Ciencias Biomédicas, Universidad Austral, Derqui-Pilar, Buenos Aires, Argentina.

Gene Therapy Laboratory, Facultad de Ciencias Biomédicas, Universidad Austral, Derqui-Pilar, Buenos Aires, Argentina; CONICET (Consejo Nacional de Investigaciones Científicas y Técnicas), Buenos Aires, Argentina.

出版信息

PLoS One. 2014 Apr 15;9(4):e95171. doi: 10.1371/journal.pone.0095171. eCollection 2014.

Abstract

BACKGROUND AND AIMS

Several reports described the migration of human mesenchymal stromal cells (MSCs) towards tumor-released factors. Autocrine motility factor (AMF) is produced by several tumors including hepatocellular carcinoma (HCC). The aim of this study was to analyze AMF involvement on MSC migration towards human HCC.

METHODS

Production of AMF by HCC tumors was evaluated by western analysis. The effects of AMF on MSCs from different sources (bone marrow, adipose tissue and perivascular cells from umbilical cord) were analyzed using in vitro migration assay; metalloproteinase 2 (MMP2) activity and expression of critical genes were studied by zymography and qRT-PCR, respectively. To assess AMF involvement on the in vivo MSC migration, noninvasive fluorescence imaging was performed. To test the effect of AMF-primed MSCs on tumor development, in vitro proliferation and spheroids growth and in vivo tumor volume were evaluated.

RESULTS

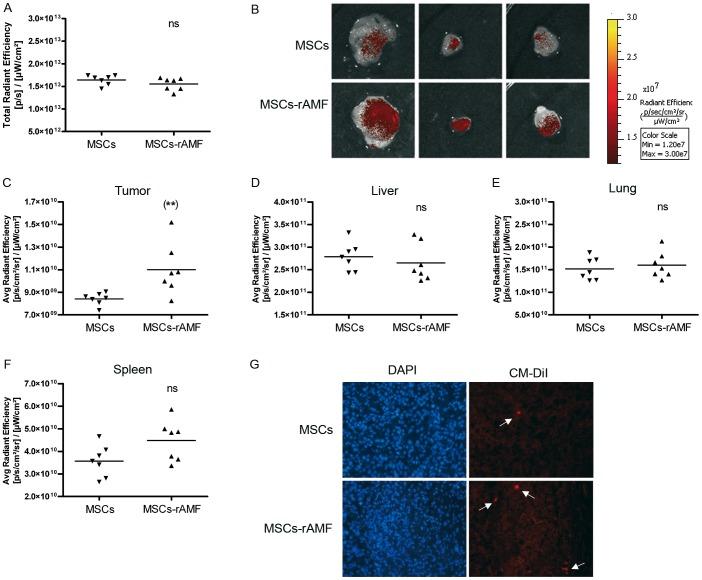
AMF produced by HCC was found to induce migration of different MSCs in vitro and to enhance their MMP2 activity. Stimulation of MSCs with recombinant AMF (rAMF) also induced the in vitro adhesion to endothelial cells in coincidence with changes in the expression levels of MMP3, AMF receptor, caveolin-1, and -2 and GDI-2. Importantly, stimulation of MSCs with rAMF increased the in vivo migration of MSCs towards experimental HCC tumors. AMF-priming of MSCs did not induce a pro-tumorigenic effect on HCC cells neither in vivo nor in vitro.

CONCLUSION

AMF plays a role in MSC recruitment towards HCC. However, its ability to increase MSC migration to HCC for therapeutic purposes merits further evaluation.

摘要

背景与目的

有几项报道描述了人间质基质细胞(MSC)向肿瘤释放因子的迁移。自主运动因子(AMF)是由包括肝细胞癌(HCC)在内的几种肿瘤产生的。本研究的目的是分析 AMF 对 MSC 向人 HCC 迁移的影响。

方法

通过 Western 分析评估 HCC 肿瘤产生的 AMF。使用体外迁移实验分析 AMF 对不同来源(骨髓、脂肪组织和脐带来源的血管周细胞)MSC 的影响;通过明胶酶谱分析和 qRT-PCR 分别研究关键基因的 MMP2 活性和表达。为了评估 AMF 对 MSC 体内迁移的影响,进行了非侵入性荧光成像。为了测试 AMF 预刺激的 MSC 对肿瘤发展的影响,评估了体外增殖、球体生长和体内肿瘤体积。

结果

发现 HCC 产生的 AMF 可诱导不同 MSC 的体外迁移,并增强其 MMP2 活性。用重组 AMF(rAMF)刺激 MSC 也可诱导体外与内皮细胞的黏附,同时 MMP3、AMF 受体、小窝蛋白-1 和-2 以及 GDI-2 的表达水平发生变化。重要的是,rAMF 刺激 MSC 可增加 MSC 向实验性 HCC 肿瘤的体内迁移。rAMF 预刺激 MSC 对 HCC 细胞在体内和体外均未引起促肿瘤作用。

结论

AMF 在 MSC 向 HCC 的募集中起作用。然而,其增加 MSC 向 HCC 迁移以用于治疗目的的能力值得进一步评估。

https://cdn.ncbi.nlm.nih.gov/pmc/blobs/6520/3988162/d24290ab0ca4/pone.0095171.g001.jpg

文献AI研究员

20分钟写一篇综述,助力文献阅读效率提升50倍。

立即体验

用中文搜PubMed

大模型驱动的PubMed中文搜索引擎

马上搜索

文档翻译

学术文献翻译模型,支持多种主流文档格式。

立即体验