Suppr超能文献

长链非编码RNA HOTAIR作为一种竞争性内源性RNA,通过吸附胃癌中的miR-331-3p来调节HER2表达。

Lnc RNA HOTAIR functions as a competing endogenous RNA to regulate HER2 expression by sponging miR-331-3p in gastric cancer.

作者信息

Liu Xiang-Hua, Sun Ming, Nie Feng-Qi, Ge Ying-Bin, Zhang Er-Bao, Yin Dan-Dan, Kong Rong, Xia Rui, Lu Kai-Hua, Li Jin-Hai, De Wei, Wang Ke-Ming, Wang Zhao-Xia

机构信息

Department of Biochemistry and Molecular Biology, Nanjing Medical University, Nanjing, People's Republic of China.

出版信息

Mol Cancer. 2014 Apr 28;13:92. doi: 10.1186/1476-4598-13-92.

Abstract

BACKGROUND

Accumulating evidence indicates that the long non-coding RNA HOTAIR plays a critical role in cancer progression and metastasis. However, the overall biological role and clinical significance of HOTAIR in gastric carcinogenesis remains largely unknown.

METHODS

HOTAIR expression was measured in 78 paired cancerous and noncancerous tissue samples by real-time PCR. The effects of HOTAIR on gastric cancer cells were studied by overexpression and RNA interference approaches in vitro and in vivo. Insights of the mechanism of competitive endogenous RNAs (ceRNAs) were gained from bioinformatic analysis, luciferase assays and RNA binding protein immunoprecipitation (RIP). The positive HOTAIR/HER2 interaction was identified and verified by immunohistochemistry assay and bivariate correlation analysis.

RESULTS

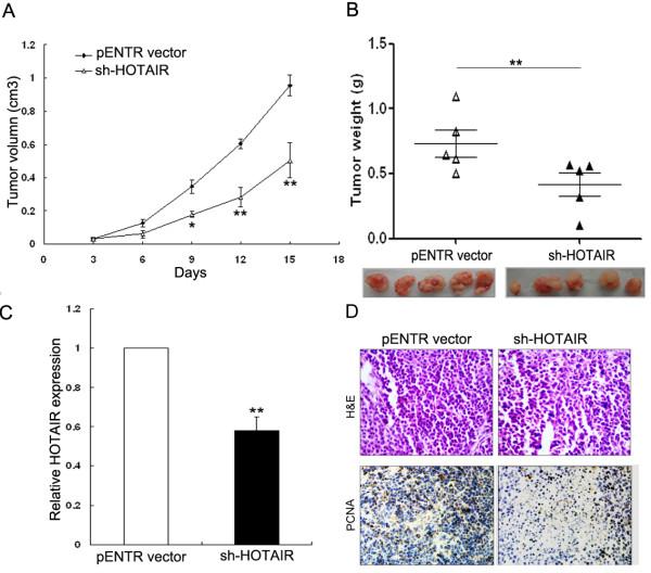
HOTAIR upregulation was associated with larger tumor size, advanced pathological stage and extensive metastasis, and also correlated with shorter overall survival of gastric cancer patients. Furthermore, HOTAIR overexpression promoted the proliferation, migration and invasion of gastric carcinoma cells, while HOTAIR depletion inhibited both cell invasion and cell viability, and induced growth arrest in vitro and in vivo. In particular, HOTAIR may act as a ceRNA, effectively becoming a sink for miR-331-3p, thereby modulating the derepression of HER2 and imposing an additional level of post-transcriptional regulation. Finally, the positive HOTAIR/HER2 correlation was significantly associated with advanced gastric cancers.

CONCLUSIONS

HOTAIR overexpression represents a biomarker of poor prognosis in gastric cancer, and may confer malignant phenotype to tumor cells. The ceRNA regulatory network involving HOTAIR and the positive interaction between HOTAIR and HER2 may contribute to a better understanding of gastric cancer pathogenesis and facilitate the development of lncRNA-directed diagnostics and therapeutics against this disease.

摘要

背景

越来越多的证据表明,长链非编码RNA HOTAIR在癌症进展和转移中起关键作用。然而,HOTAIR在胃癌发生中的整体生物学作用和临床意义仍 largely未知。

方法

通过实时PCR在78对癌组织和癌旁组织样本中检测HOTAIR表达。采用过表达和RNA干扰方法在体外和体内研究HOTAIR对胃癌细胞的影响。通过生物信息学分析、荧光素酶测定和RNA结合蛋白免疫沉淀(RIP)深入了解竞争性内源RNA(ceRNA)的机制。通过免疫组织化学测定和双变量相关性分析鉴定并验证HOTAIR/HER2的阳性相互作用。

结果

HOTAIR上调与肿瘤体积增大、病理分期进展和广泛转移相关,也与胃癌患者较短的总生存期相关。此外,HOTAIR过表达促进胃癌细胞的增殖、迁移和侵袭,而HOTAIR缺失则抑制细胞侵袭和细胞活力,并在体外和体内诱导生长停滞。特别是,HOTAIR可能作为一种ceRNA,有效地成为miR-331-3p的一个“汇”,从而调节HER2的去抑制并施加额外的转录后调控水平。最后,HOTAIR/HER2的阳性相关性与进展期胃癌显著相关。

结论

HOTAIR过表达是胃癌预后不良的一个生物标志物,可能赋予肿瘤细胞恶性表型。涉及HOTAIR的ceRNA调控网络以及HOTAIR与HER2之间的阳性相互作用可能有助于更好地理解胃癌发病机制,并促进针对这种疾病的lncRNA导向诊断和治疗的发展。

https://cdn.ncbi.nlm.nih.gov/pmc/blobs/b7f7/4021402/31c750238bc5/1476-4598-13-92-1.jpg

文献AI研究员

20分钟写一篇综述,助力文献阅读效率提升50倍。

立即体验

用中文搜PubMed

大模型驱动的PubMed中文搜索引擎

马上搜索

文档翻译

学术文献翻译模型,支持多种主流文档格式。

立即体验