Suppr超能文献

热量限制以胰岛素样生长因子-1依赖的方式降低小鼠和人类胰腺肿瘤细胞的生长、核因子-κB激活以及炎症相关基因的表达。

Calorie restriction decreases murine and human pancreatic tumor cell growth, nuclear factor-κB activation, and inflammation-related gene expression in an insulin-like growth factor-1-dependent manner.

作者信息

Harvey Alison E, Lashinger Laura M, Hays Drew, Harrison Lauren M, Lewis Kimberly, Fischer Susan M, Hursting Stephen D

机构信息

Department of Nutritional Sciences, University of Texas, Austin, Austin, Texas, United States of America.

Department of Molecular Carcinogenesis, University of Texas M.D. Anderson Cancer Center, Smithville, Texas, United States of America.

出版信息

PLoS One. 2014 May 7;9(5):e94151. doi: 10.1371/journal.pone.0094151. eCollection 2014.

Abstract

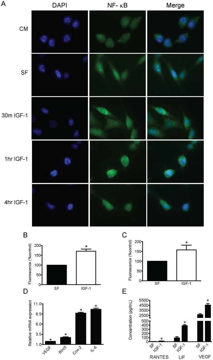
Calorie restriction (CR) prevents obesity and has potent anticancer effects that may be mediated through its ability to reduce serum growth and inflammatory factors, particularly insulin-like growth factor (IGF)-1 and protumorigenic cytokines. IGF-1 is a nutrient-responsive growth factor that activates the inflammatory regulator nuclear factor (NF)-κB, which is linked to many types of cancers, including pancreatic cancer. We hypothesized that CR would inhibit pancreatic tumor growth through modulation of IGF-1-stimulated NF-κB activation and protumorigenic gene expression. To test this, 30 male C57BL/6 mice were randomized to either a control diet consumed ad libitum or a 30% CR diet administered in daily aliquots for 21 weeks, then were subcutaneously injected with syngeneic mouse pancreatic cancer cells (Panc02) and tumor growth was monitored for 5 weeks. Relative to controls, CR mice weighed less and had decreased serum IGF-1 levels and smaller tumors. Also, CR tumors demonstrated a 70% decrease in the expression of genes encoding the pro-inflammatory factors S100a9 and F4/80, and a 56% decrease in the macrophage chemoattractant, Ccl2. Similar CR effects on tumor growth and NF-κB-related gene expression were observed in a separate study of transplanted MiaPaCa-2 human pancreatic tumor cell growth in nude mice. In vitro analyses in Panc02 cells showed that IGF-1 treatment promoted NF-κB nuclear localization, increased DNA-binding of p65 and transcriptional activation, and increased expression of NF-κB downstream genes. Finally, the IGF-1-induced increase in expression of genes downstream of NF-κB (Ccdn1, Vegf, Birc5, and Ptgs2) was decreased significantly in the context of silenced p65. These findings suggest that the inhibitory effects of CR on Panc02 pancreatic tumor growth are associated with reduced IGF-1-dependent NF-κB activation.

摘要

热量限制(CR)可预防肥胖,并具有强大的抗癌作用,这可能是通过其降低血清生长和炎症因子的能力来介导的,特别是胰岛素样生长因子(IGF)-1和促肿瘤细胞因子。IGF-1是一种营养反应性生长因子,可激活炎症调节因子核因子(NF)-κB,而NF-κB与包括胰腺癌在内的多种癌症相关。我们假设CR会通过调节IGF-1刺激的NF-κB激活和促肿瘤基因表达来抑制胰腺肿瘤生长。为了验证这一点,将30只雄性C57BL/6小鼠随机分为两组,一组自由采食对照饮食,另一组每天分份给予30%热量限制饮食,持续21周,然后皮下注射同基因小鼠胰腺癌细胞(Panc02),并监测肿瘤生长5周。与对照组相比,热量限制组小鼠体重较轻,血清IGF-1水平降低,肿瘤较小。此外,热量限制组肿瘤中编码促炎因子S100a9和F4/80的基因表达下降了70%,巨噬细胞趋化因子Ccl2的表达下降了56%。在另一项关于移植到裸鼠体内的MiaPaCa-2人胰腺肿瘤细胞生长的研究中,也观察到了热量限制对肿瘤生长和NF-κB相关基因表达的类似影响。对Panc02细胞的体外分析表明,IGF-1处理促进了NF-κB的核定位,增加了p65的DNA结合和转录激活,并增加了NF-κB下游基因的表达。最后,在p65沉默的情况下,IGF-1诱导的NF-κB下游基因(Ccdn1、Vegf、Birc5和Ptgs2)表达增加显著降低。这些发现表明,热量限制对Panc02胰腺肿瘤生长的抑制作用与IGF-1依赖性NF-κB激活的减少有关。

https://cdn.ncbi.nlm.nih.gov/pmc/blobs/b243/4013119/dc68c2ba1ea5/pone.0094151.g001.jpg

文献AI研究员

20分钟写一篇综述,助力文献阅读效率提升50倍。

立即体验

用中文搜PubMed

大模型驱动的PubMed中文搜索引擎

马上搜索

文档翻译

学术文献翻译模型,支持多种主流文档格式。

立即体验