Suppr超能文献

厚朴酚通过调节miR-141/ZEB2信号通路双重阻断上皮-间质转化和癌症干细胞特性,从而抑制肾癌细胞转移。

Honokiol suppresses renal cancer cells' metastasis via dual-blocking epithelial-mesenchymal transition and cancer stem cell properties through modulating miR-141/ZEB2 signaling.

作者信息

Li Weidong, Wang Qian, Su Qiaozhen, Ma Dandan, An Chang, Ma Lei, Liang Hongfeng

机构信息

Department of Medical Oncology, Affiliated Cancer Hospital of Guangzhou Medical University, Cancer Center of Guangzhou Medical University (CCGMU).

The Medical Faculty of Jinan University.

出版信息

Mol Cells. 2014 May;37(5):383-8. doi: 10.14348/molcells.2014.0009. Epub 2014 May 8.

Abstract

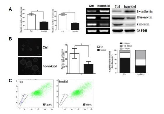
Renal cell carcinoma (RCC) is associated with a high frequency of metastasis and only few therapies substantially prolong survival. Honokiol, isolated from Magnolia spp. bark, has been shown to exhibit pleiotropic anticancer effects in many cancer types. However, whether honokiol could suppress RCC metastasis has not been fully elucidated. In the present study, we found that honokiol suppressed renal cancer cells' metastasis via dual-blocking epithelial-mesenchymal transition (EMT) and cancer stem cell (CSC) properties. In addition, honokiol inhibited tumor growth in vivo. It was found that honokiol could upregulate miR-141, which targeted ZEB2 and modulated ZEB2 expression. Honokiol reversed EMT and suppressed CSC properties partly through the miR-141/ZEB2 axis. Our study suggested that honokiol may be a suitable therapeutic strategy for RCC treatment.

摘要

肾细胞癌(RCC)常伴有高频率转移,仅有少数疗法能显著延长生存期。从木兰属植物树皮中分离出的厚朴酚,已被证明在多种癌症类型中具有多效抗癌作用。然而,厚朴酚是否能抑制RCC转移尚未完全阐明。在本研究中,我们发现厚朴酚通过双重阻断上皮-间质转化(EMT)和癌症干细胞(CSC)特性来抑制肾癌细胞转移。此外,厚朴酚在体内抑制肿瘤生长。研究发现厚朴酚可上调靶向ZEB2并调节ZEB2表达的miR-141。厚朴酚部分通过miR-141/ZEB2轴逆转EMT并抑制CSC特性。我们的研究表明,厚朴酚可能是一种适用于RCC治疗的策略。

https://cdn.ncbi.nlm.nih.gov/pmc/blobs/75d3/4044309/1c77b52a16dc/molcell-37-5-383-4f1.jpg

文献AI研究员

20分钟写一篇综述,助力文献阅读效率提升50倍。

立即体验

用中文搜PubMed

大模型驱动的PubMed中文搜索引擎

马上搜索

文档翻译

学术文献翻译模型,支持多种主流文档格式。

立即体验