Suppr超能文献

RNA聚合酶II CTD的酪氨酸磷酸化与哺乳动物细胞中的反义启动子转录和活性增强子相关。

Tyrosine phosphorylation of RNA polymerase II CTD is associated with antisense promoter transcription and active enhancers in mammalian cells.

作者信息

Descostes Nicolas, Heidemann Martin, Spinelli Lionel, Schüller Roland, Maqbool Muhammad Ahmad, Fenouil Romain, Koch Frederic, Innocenti Charlène, Gut Marta, Gut Ivo, Eick Dirk, Andrau Jean-Christophe

机构信息

Centre d'Immunologie de Marseille-Luminy, Université Aix-Marseille, Marseille, France Centre National de la Recherche Scientifique (CNRS) UMR6102, Marseille, France Inserm U631, Marseille, France Institut de Génétique Moléculaire de Montpellier (IGMM), CNRS-UMR5535, Montpellier, France.

Department of Molecular Epigenetics, Helmholtz Center Munich, Center of Integrated Protein Science Munich, Munich, Germany.

出版信息

Elife. 2014 May 9;3:e02105. doi: 10.7554/eLife.02105.

Abstract

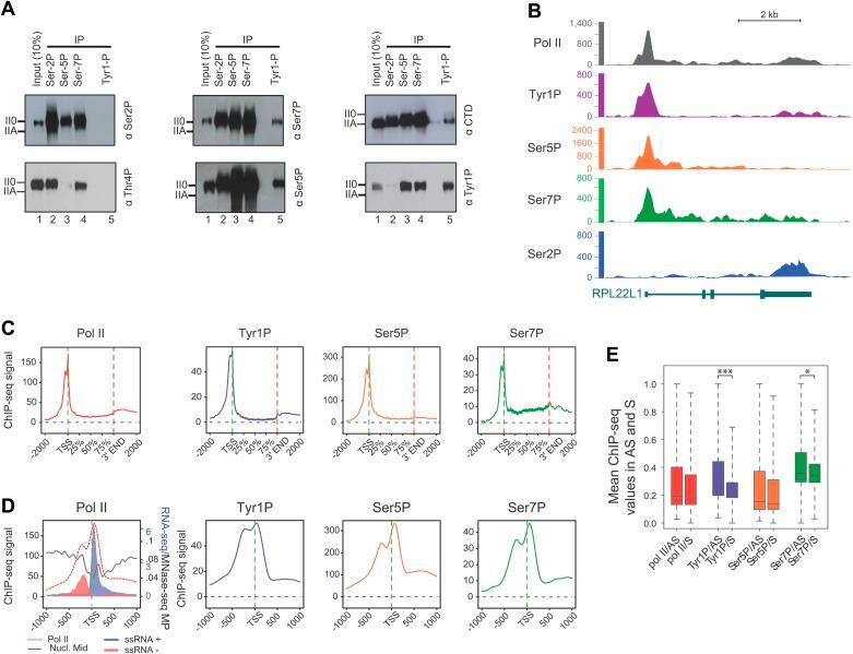
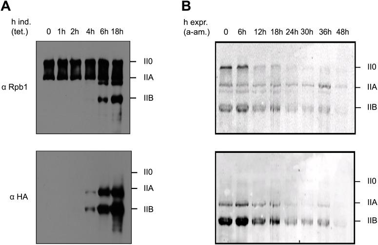
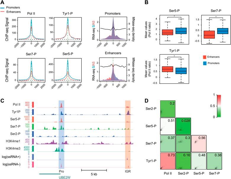
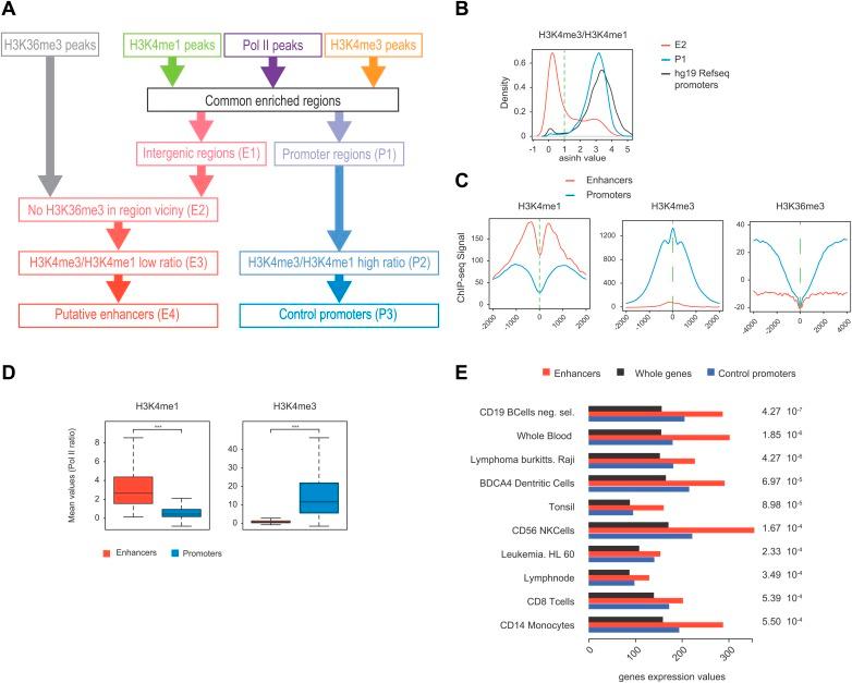
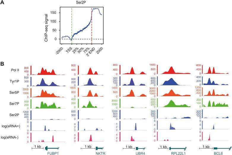
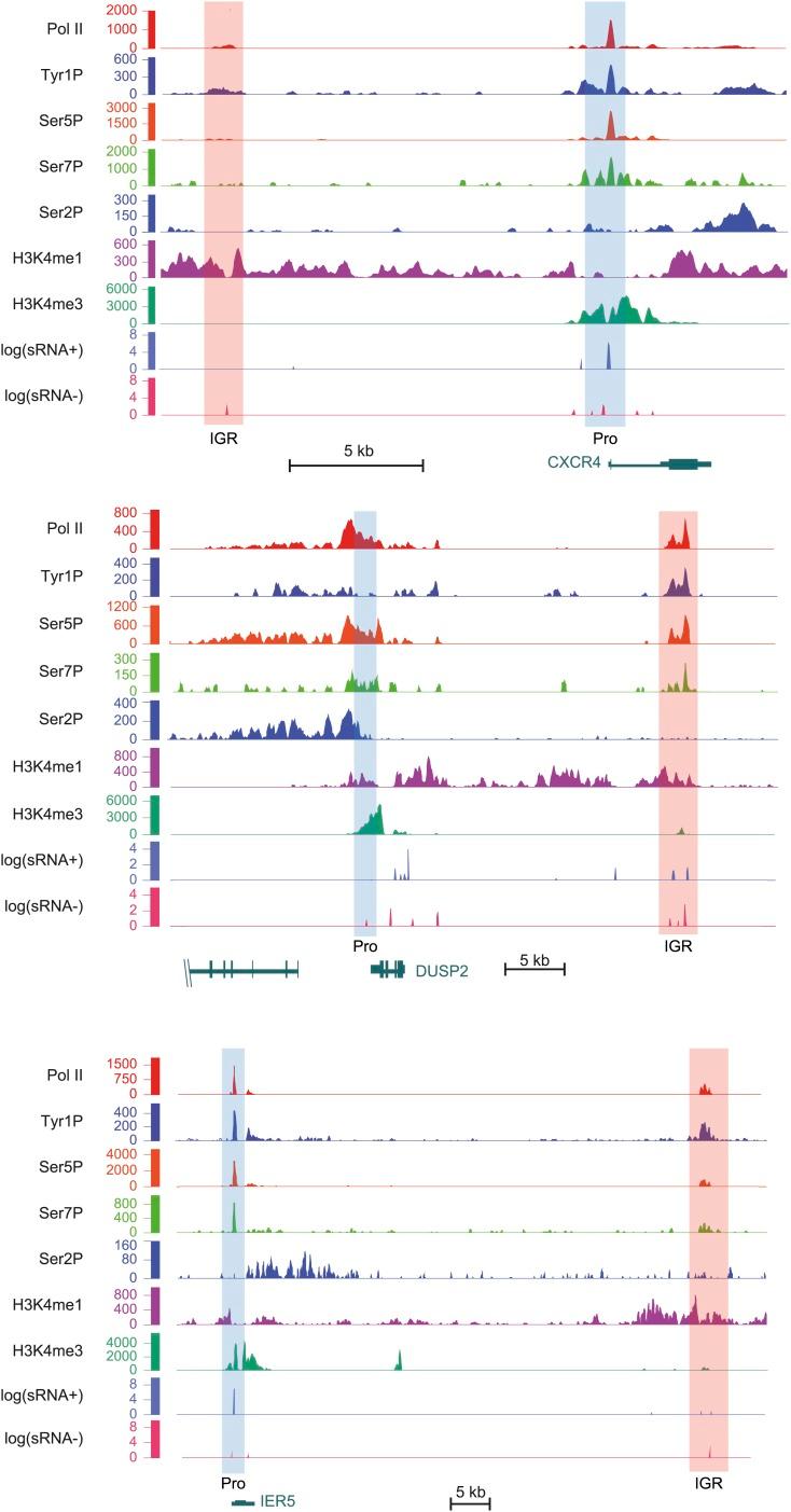
In mammals, the carboxy-terminal domain (CTD) of RNA polymerase (Pol) II consists of 52 conserved heptapeptide repeats containing the consensus sequence Tyr1-Ser2-Pro3-Thr4-Ser5-Pro6-Ser7. Post-translational modifications of the CTD coordinate the transcription cycle and various steps of mRNA maturation. Here we describe Tyr1 phosphorylation (Tyr1P) as a hallmark of promoter (5' associated) Pol II in mammalian cells, in contrast to what was described in yeast. Tyr1P is predominantly found in antisense orientation at promoters but is also specifically enriched at active enhancers. Mutation of Tyr1 to phenylalanine (Y1F) prevents the formation of the hyper-phosphorylated Pol IIO form, induces degradation of Pol II to the truncated Pol IIB form, and results in a lethal phenotype. Our results suggest that Tyr1P has evolved specialized and essential functions in higher eukaryotes associated with antisense promoter and enhancer transcription, and Pol II stability.DOI: http://dx.doi.org/10.7554/eLife.02105.001.

摘要

在哺乳动物中,RNA聚合酶(Pol)II的羧基末端结构域(CTD)由52个保守的七肽重复序列组成,包含共有序列Tyr1-Ser2-Pro3-Thr4-Ser5-Pro6-Ser7。CTD的翻译后修饰协调转录周期和mRNA成熟的各个步骤。在这里,我们描述了酪氨酸1磷酸化(Tyr1P)是哺乳动物细胞中启动子(5'相关)Pol II的一个标志,这与酵母中的情况不同。Tyr1P主要以反义方向存在于启动子处,但在活跃增强子处也有特异性富集。将酪氨酸1突变为苯丙氨酸(Y1F)会阻止超磷酸化Pol IIO形式的形成,诱导Pol II降解为截短的Pol IIB形式,并导致致死表型。我们的结果表明,Tyr1P在高等真核生物中已经进化出与反义启动子和增强子转录以及Pol II稳定性相关的特殊且必不可少的功能。DOI: http://dx.doi.org/10.7554/eLife.02105.001。

https://cdn.ncbi.nlm.nih.gov/pmc/blobs/9d56/4042876/1ca7b4a96e0e/elife02105f001.jpg

文献AI研究员

20分钟写一篇综述,助力文献阅读效率提升50倍。

立即体验

用中文搜PubMed

大模型驱动的PubMed中文搜索引擎

马上搜索

文档翻译

学术文献翻译模型,支持多种主流文档格式。

立即体验