Suppr超能文献

鉴定不同的 ChAT⁺神经元和活性依赖的调控出生后 SVZ 神经发生。

Identification of distinct ChAT⁺ neurons and activity-dependent control of postnatal SVZ neurogenesis.

机构信息

1] Department of Cell Biology, Duke University School of Medicine, Durham, North Carolina, USA. [2].

1] Neurobiology Graduate Training Program, Duke University School of Medicine, Durham, North Carolina, USA. [2].

出版信息

Nat Neurosci. 2014 Jul;17(7):934-42. doi: 10.1038/nn.3734. Epub 2014 Jun 1.

Abstract

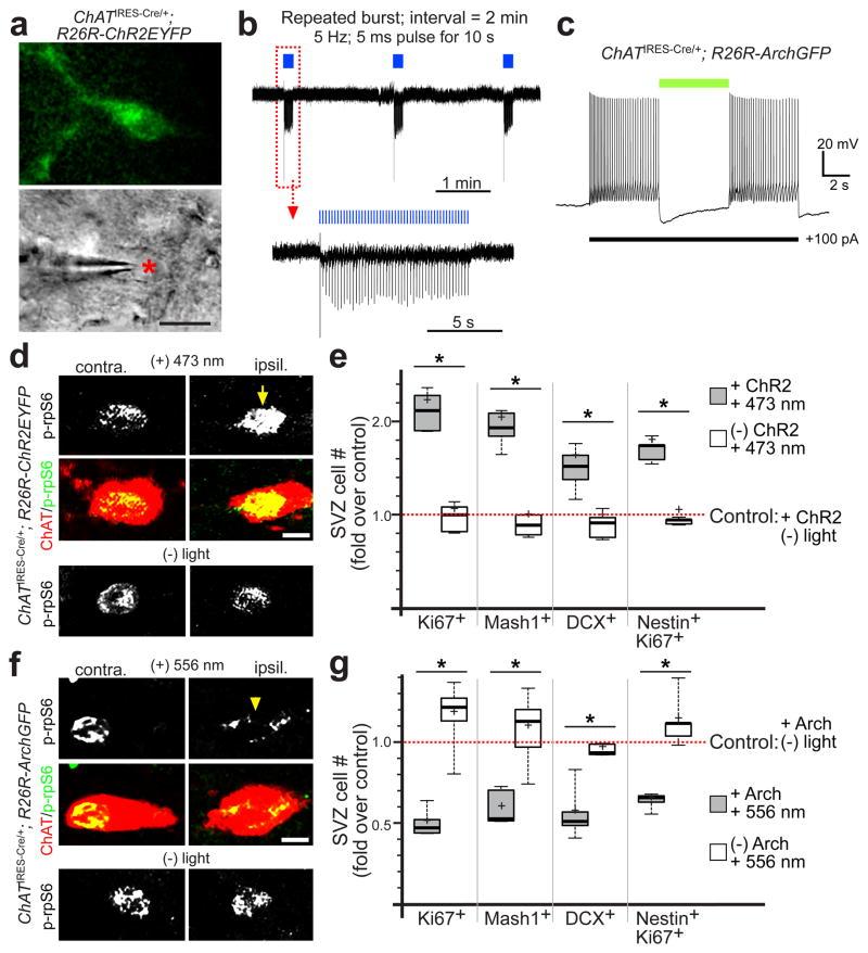
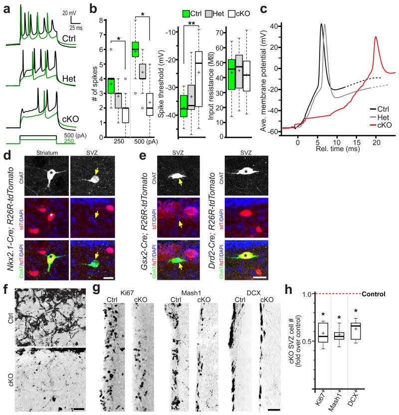
Postnatal and adult subventricular zone (SVZ) neurogenesis is believed to be primarily controlled by neural stem cell (NSC)-intrinsic mechanisms, interacting with extracellular and niche-driven cues. Although behavioral experiments and disease states have suggested possibilities for higher level inputs, it is unknown whether neural activity patterns from discrete circuits can directly regulate SVZ neurogenesis. We identified a previously unknown population of choline acetyltransferase (ChAT)(+) neurons residing in the rodent SVZ neurogenic niche. These neurons showed morphological and functional differences from neighboring striatal counterparts and released acetylcholine locally in an activity-dependent fashion. Optogenetic inhibition and stimulation of subependymal ChAT(+) neurons in vivo indicated that they were necessary and sufficient to control neurogenic proliferation. Furthermore, whole-cell recordings and biochemical experiments revealed direct SVZ NSC responses to local acetylcholine release, synergizing with fibroblast growth factor receptor activation to increase neuroblast production. These results reveal an unknown gateway connecting SVZ neurogenesis to neuronal activity-dependent control and suggest possibilities for modulating neuroregenerative capacities in health and disease.

摘要

产后和成年侧脑室下区 (SVZ) 的神经发生被认为主要受神经干细胞 (NSC) 内在机制的控制,这些机制与细胞外和龛位驱动的线索相互作用。尽管行为实验和疾病状态表明存在更高水平输入的可能性,但尚不清楚来自离散电路的神经活动模式是否可以直接调节 SVZ 神经发生。我们鉴定了 SVZ 神经发生龛位中存在的一种先前未知的胆碱乙酰转移酶 (ChAT)(+)神经元群体。这些神经元与相邻纹状体的神经元在形态和功能上存在差异,并以活动依赖性的方式局部释放乙酰胆碱。体内的光遗传抑制和刺激室管膜下 ChAT(+)神经元表明,它们是控制神经发生增殖所必需和充分的。此外,全细胞记录和生化实验表明,SVZ NSC 对局部乙酰胆碱释放有直接反应,与成纤维细胞生长因子受体激活协同作用,增加神经母细胞的产生。这些结果揭示了一个未知的门户,将 SVZ 神经发生与神经元活动依赖性控制联系起来,并为调节健康和疾病中的神经再生能力提供了可能性。

https://cdn.ncbi.nlm.nih.gov/pmc/blobs/5327/4122286/d6348db5af7c/nihms593681f1.jpg

文献AI研究员

20分钟写一篇综述,助力文献阅读效率提升50倍。

立即体验

用中文搜PubMed

大模型驱动的PubMed中文搜索引擎

马上搜索

文档翻译

学术文献翻译模型,支持多种主流文档格式。

立即体验