Suppr超能文献

与假定的祖先源人群相比,非裔美国人ADME基因的遗传多样性增加及其对药物基因组学的影响。

Increased genetic diversity of ADME genes in African Americans compared with their putative ancestral source populations and implications for pharmacogenomics.

作者信息

Li Jing, Lao Xingzhen, Zhang Chao, Tian Lei, Lu Dongsheng, Xu Shuhua

机构信息

Max Planck Independent Research Group on Population Genomics, Chinese Academy of Sciences and Max Planck Society (CAS-MPG) Partner Institute for Computational Biology, Shanghai Institutes for Biological Sciences, Chinese Academy of Sciences, Shanghai 200031, China.

出版信息

BMC Genet. 2014 May 1;15:52. doi: 10.1186/1471-2156-15-52.

Abstract

BACKGROUND

African Americans have been treated as a representative population for African ancestry for many purposes, including pharmacogenomic studies. However, the contribution of European ancestry is expected to result in considerable differences in the genetic architecture of African American individuals compared with an African genome. In particular, the genetic admixture influences the genomic diversity of drug metabolism-related genes, and may cause high heterogeneity of drug responses in admixed populations such as African Americans.

RESULTS

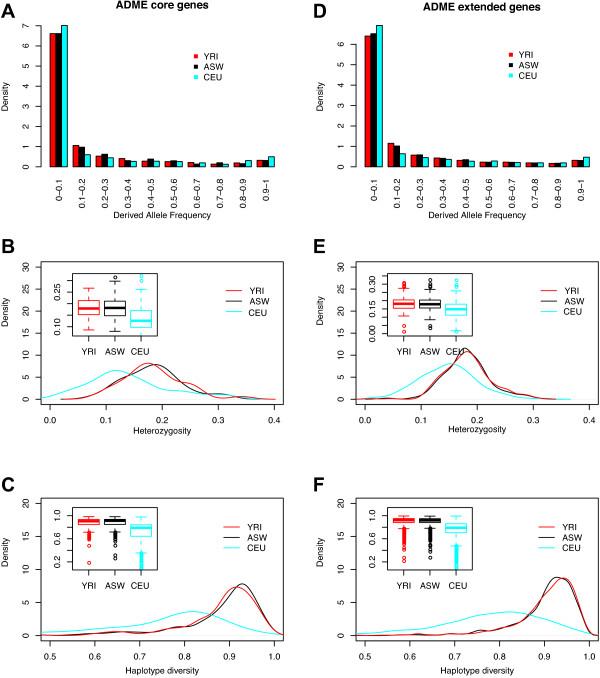
The genomic ancestry information of African-American (ASW) samples was obtained from data of the 1000 Genomes Project, and local ancestral components were also extracted for 32 core genes and 252 extended genes, which are associated with drug absorption, distribution, metabolism, and excretion (ADME) genes. As expected, the global genetic diversity pattern in ASW was determined by the contributions of its putative ancestral source populations, and the whole profiles of ADME genes in ASW are much closer to those in YRI than in CEU. However, we observed much higher diversity in some functionally important ADME genes in ASW than either CEU or YRI, which could be a result of either genetic drift or natural selection, and we identified some signatures of the latter. We analyzed the clinically relevant polymorphic alleles and haplotypes, and found that 28 functional mutations (including 3 missense, 3 splice, and 22 regulator sites) exhibited significantly higher differentiation between the three populations.

CONCLUSIONS

Analysis of the genetic diversity of ADME genes showed differentiation between admixed population and its ancestral source populations. In particular, the different genetic diversity between ASW and YRI indicated that the ethnic differences in pharmacogenomic studies are broadly existed despite that African ancestry is dominant in Africans Americans. This study should advance our understanding of the genetic basis of the drug response heterogeneity between populations, especially in the case of population admixture, and have significant implications for evaluating potential inter-population heterogeneity in drug treatment effects.

摘要

背景

出于多种目的,包括药物基因组学研究,非裔美国人一直被视为具有非洲血统的代表性人群。然而,欧洲血统的贡献预计会导致非裔美国人个体的遗传结构与非洲基因组相比存在相当大的差异。特别是,基因混合会影响药物代谢相关基因的基因组多样性,并可能导致非裔美国人等混合人群中药物反应的高度异质性。

结果

从千人基因组计划的数据中获取了非裔美国人(ASW)样本的基因组祖先信息,并提取了32个核心基因和252个扩展基因的局部祖先成分,这些基因与药物吸收、分布、代谢和排泄(ADME)基因相关。正如预期的那样,ASW中的全球遗传多样性模式由其假定的祖先源群体的贡献决定,并且ASW中ADME基因的整体概况与YRI中的更接近,而不是CEU中的。然而,我们观察到ASW中一些功能重要的ADME基因的多样性比CEU或YRI中的要高得多,这可能是遗传漂变或自然选择的结果,并且我们识别出了后者的一些特征。我们分析了临床相关的多态性等位基因和单倍型,发现28个功能突变(包括3个错义突变、3个剪接突变和22个调节位点)在这三个人群之间表现出显著更高的分化。

结论

对ADME基因遗传多样性的分析表明混合人群与其祖先源群体之间存在分化。特别是,ASW和YRI之间不同的遗传多样性表明,尽管非洲血统在非裔美国人中占主导地位,但药物基因组学研究中的种族差异广泛存在。这项研究应能增进我们对人群间药物反应异质性的遗传基础的理解,尤其是在人群混合的情况下,并对评估药物治疗效果中潜在的人群间异质性具有重要意义。

https://cdn.ncbi.nlm.nih.gov/pmc/blobs/c1e1/4021503/9c871cc1a7ac/1471-2156-15-52-1.jpg

文献AI研究员

20分钟写一篇综述,助力文献阅读效率提升50倍。

立即体验

用中文搜PubMed

大模型驱动的PubMed中文搜索引擎

马上搜索

文档翻译

学术文献翻译模型,支持多种主流文档格式。

立即体验