Suppr超能文献

曲妥珠单抗-恩杂鲁胺对HER-2过表达的非小细胞肺癌细胞系具有活性,并克服了吉非替尼耐药性。

Trastuzumab emtansine is active on HER-2 overexpressing NSCLC cell lines and overcomes gefitinib resistance.

作者信息

Cretella Daniele, Saccani Francesca, Quaini Federico, Frati Caterina, Lagrasta Costanza, Bonelli Mara, Caffarra Cristina, Cavazzoni Andrea, Fumarola Claudia, Galetti Maricla, La Monica Silvia, Ampollini Luca, Tiseo Marcello, Ardizzoni Andrea, Petronini Pier Giorgio, Alfieri Roberta R

机构信息

Department of Clinical and Experimental Medicine, University of Parma, Via Gramsci 14, Parma, 43126, Italy.

出版信息

Mol Cancer. 2014 Jun 5;13:143. doi: 10.1186/1476-4598-13-143.

Abstract

BACKGROUND

HER-2 represents a relatively new therapeutic target for non small cell lung cancer (NSCLC) patients. The incidence for reported HER-2 overexpression/amplification/mutations ranges from 2 to 20% in NSCLC. Moreover, HER-2 amplification is a potential mechanism of resistance to tyrosine kinase inhibitors of the epidermal growth factor receptor (EGFR-TKI) (about 10% of cases). T-DM1, trastuzumab emtansine is an antibody-drug conjugate composed by the monoclonal antibody trastuzumab and the microtubule polymerization inhibitor DM1. The activity of T-DM1 has been studied in breast cancer but the role of T-DM1 in lung cancer remains unexplored.

METHODS

Antiproliferative and proapoptotic effects of T-DM1 have been investigated in different NSCLC cell lines by MTT, crystal violet staining, morphological study and Western blotting. HER-2 expression and cell cycle were evaluated by flow cytometry and Western blotting. Antibody dependent cell cytotoxicity (ADCC) was measured with a CytoTox assay. Xenografted mice model has been generated using a NSCLC cell line to evaluate the effect of T-DM1 on tumor growth. Moreover, a morphometric and immunohistochemical analysis of tumor xenografts was conducted.

RESULTS

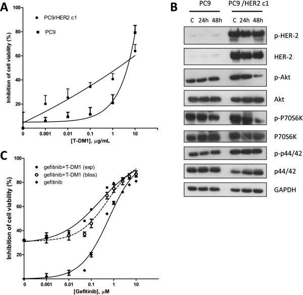
In this study we investigated the effect of T-DM1 in a panel of NSCLC cell lines with different HER-2 expression levels, in H1781 cell line carrying HER-2 mutation and in gefitinib resistant HER-2 overexpressing PC9/HER2cl1 cell clone. T-DM1 efficiently inhibited proliferation with arrest in G2-M phase and induced cell death by apoptosis in cells with a significant level of surface expression of HER-2. Antibody-dependent cytotoxicity assay documented that T-DM1 maintained the same activity of trastuzumab. Our data also suggest that targeting HER-2 with T-DM1 potentially overcomes gefitinib resistance. In addition a correlation between cell density/tumor size with both HER-2 expression and T-DM1 activity was established in vitro and in an in vivo xenograft model.

CONCLUSIONS

Our results indicate that targeting HER-2 with T-DM1 may offer a new therapeutic approach in HER-2 over-expressing lung cancers including those resistant to EGFR TKIs.

摘要

背景

HER-2是一种相对较新的非小细胞肺癌(NSCLC)患者治疗靶点。在NSCLC中,报道的HER-2过表达/扩增/突变发生率为2%至20%。此外,HER-2扩增是对表皮生长因子受体酪氨酸激酶抑制剂(EGFR-TKI)产生耐药的潜在机制(约10%的病例)。T-DM1(曲妥珠单抗 emtansine)是一种抗体药物偶联物,由单克隆抗体曲妥珠单抗和微管聚合抑制剂DM1组成。T-DM1的活性已在乳腺癌中进行了研究,但T-DM1在肺癌中的作用仍未得到探索。

方法

通过MTT、结晶紫染色、形态学研究和蛋白质印迹法,研究了T-DM1在不同NSCLC细胞系中的抗增殖和促凋亡作用。通过流式细胞术和蛋白质印迹法评估HER-2表达和细胞周期。用细胞毒性试验测量抗体依赖性细胞毒性(ADCC)。使用NSCLC细胞系建立异种移植小鼠模型,以评估T-DM1对肿瘤生长的影响。此外,对肿瘤异种移植进行了形态计量学和免疫组织化学分析。

结果

在本研究中,我们研究了T-DM1在一组具有不同HER-2表达水平的NSCLC细胞系、携带HER-2突变的H1781细胞系以及对吉非替尼耐药的HER-2过表达PC9/HER2cl1细胞克隆中的作用。T-DM1有效抑制增殖,使细胞停滞于G2-M期,并在具有显著HER-2表面表达水平的细胞中诱导细胞凋亡死亡。抗体依赖性细胞毒性试验表明,T-DM1保持了与曲妥珠单抗相同的活性。我们的数据还表明,用T-DM1靶向HER-2可能克服吉非替尼耐药性。此外,在体外和体内异种移植模型中,建立了细胞密度/肿瘤大小与HER-2表达和T-DM1活性之间的相关性。

结论

我们的结果表明,用T-DM1靶向HER-2可能为HER-2过表达的肺癌(包括对EGFR TKIs耐药的肺癌)提供一种新的治疗方法。

https://cdn.ncbi.nlm.nih.gov/pmc/blobs/52be/4058446/1e3c79145ce6/1476-4598-13-143-1.jpg

文献AI研究员

20分钟写一篇综述,助力文献阅读效率提升50倍。

立即体验

用中文搜PubMed

大模型驱动的PubMed中文搜索引擎

马上搜索

文档翻译

学术文献翻译模型,支持多种主流文档格式。

立即体验