Suppr超能文献

类风湿关节炎中增强的中性粒细胞胞外诱捕网生成:潜在信号转导途径分析及诊断效用

Enhanced neutrophil extracellular trap generation in rheumatoid arthritis: analysis of underlying signal transduction pathways and potential diagnostic utility.

作者信息

Sur Chowdhury Chanchal, Giaglis Stavros, Walker Ulrich A, Buser Andreas, Hahn Sinuhe, Hasler Paul

出版信息

Arthritis Res Ther. 2014 Jun 13;16(3):R122. doi: 10.1186/ar4579.

Abstract

INTRODUCTION

Neutrophil extracellular traps (NETs) have recently been implicated in a number of autoimmune conditions, including rheumatoid arthritis (RA). We examined the underlying signaling pathways triggering enhanced NETosis in RA and ascertained whether the products of NETosis had diagnostic implications or usefulness.

METHODS

Neutrophils were isolated from RA patients with active disease and from controls. Spontaneous NET formation from RA and control neutrophils was assessed in vitro with microscopy and enzyme-linked immunosorbent assay (ELISA) for NETosis-derived products. The analysis of the signal-transduction cascade included reactive oxygen species (ROS) production, myeloperoxidase (MPO), neutrophil elastase (NE), peptidyl arginine deiminase 4 (PAD4), and citrullinated histone 3 (citH3). NET formation was studied in response to serum and synovial fluid and immunoglobulin G (IgG) depleted and reconstituted serum. Serum was analyzed for NETosis-derived products, for which receiver operator characteristic (ROC) curves were calculated.

RESULTS

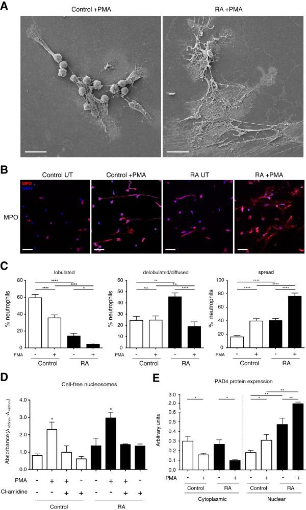
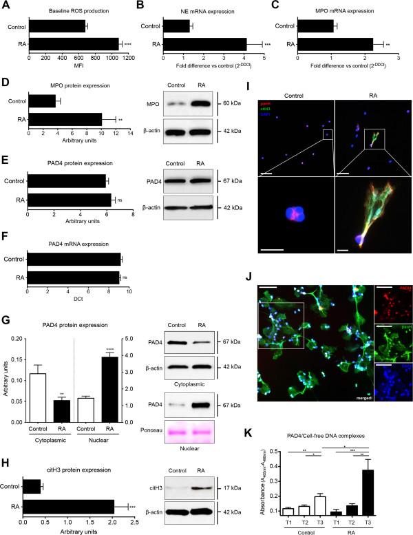
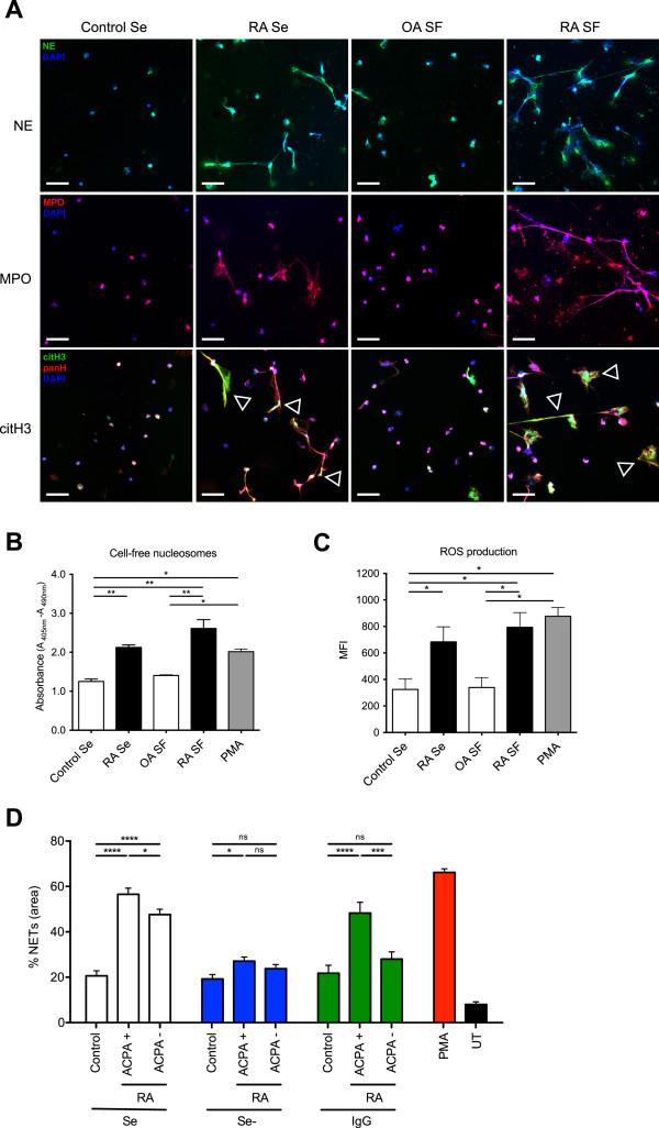
Neutrophils from RA cases exhibited increased spontaneous NET formation in vitro, associated with elevated ROS production, enhanced NE and MPO expression, nuclear translocation of PAD4, PAD4-mediated citrullination of H3, and altered nuclear morphology. NET formation in both anti-citrullinated peptide antibody (ACPA)-positive and -negative RA was abolished by IgG depletion, but restored only with ACPA-positive IgG. NETosis-derived products in RA serum demonstrated diagnostic potential, the ROC area under the curve for cell-free nucleosomes being >97%, with a sensitivity of 91% and a specificity of 92%. No significant difference was observed between ACPA-positive and -negative cases.

CONCLUSIONS

Signaling elements associated with the extrusion of NETs are significantly enhanced to promote NETosis in RA compared with healthy controls. NETosis depended on the presence of ACPA in ACPA-positive RA serum. The quantitation of NETosis-derived products, such as cell-free nucleosomes in serum, may be a useful complementary tool to discriminate between healthy controls and RA cases.

摘要

引言

中性粒细胞胞外陷阱(NETs)最近被认为与包括类风湿关节炎(RA)在内的多种自身免疫性疾病有关。我们研究了引发RA中NETosis增强的潜在信号通路,并确定NETosis的产物是否具有诊断意义或用途。

方法

从患有活动性疾病的RA患者和对照组中分离中性粒细胞。通过显微镜检查和酶联免疫吸附测定(ELISA)评估RA和对照中性粒细胞的自发NET形成,以检测NETosis衍生产物。信号转导级联分析包括活性氧(ROS)产生、髓过氧化物酶(MPO)、中性粒细胞弹性蛋白酶(NE)、肽基精氨酸脱亚氨酶4(PAD4)和瓜氨酸化组蛋白3(citH3)。研究了NET对血清、滑液以及免疫球蛋白G(IgG)耗尽和重构血清的形成反应。分析血清中的NETosis衍生产物,并计算其受试者工作特征(ROC)曲线。

结果

RA患者的中性粒细胞在体外表现出自发NET形成增加,这与ROS产生增加、NE和MPO表达增强、PAD4核转位、PAD4介导的H3瓜氨酸化以及核形态改变有关。抗瓜氨酸化肽抗体(ACPA)阳性和阴性RA中的NET形成均因IgG耗尽而被消除,但仅用ACPA阳性IgG可恢复。RA血清中的NETosis衍生产物具有诊断潜力,无细胞核小体的ROC曲线下面积>97%,敏感性为91%,特异性为92%。ACPA阳性和阴性病例之间未观察到显著差异。

结论

与健康对照相比,RA中与NET挤出相关的信号元件显著增强,以促进NETosis。NETosis取决于ACPA阳性RA血清中ACPA的存在。NETosis衍生产物的定量,如血清中的无细胞核小体,可能是区分健康对照和RA病例的有用补充工具。

https://cdn.ncbi.nlm.nih.gov/pmc/blobs/08c4/4229860/129810937218/ar4579-1.jpg

文献AI研究员

20分钟写一篇综述,助力文献阅读效率提升50倍。

立即体验

用中文搜PubMed

大模型驱动的PubMed中文搜索引擎

马上搜索

文档翻译

学术文献翻译模型,支持多种主流文档格式。

立即体验