Suppr超能文献

损伤后mdx小鼠神经肌肉接头形态改变及肌肉功能的恢复。

Recovery of altered neuromuscular junction morphology and muscle function in mdx mice after injury.

作者信息

Pratt Stephen J P, Shah Sameer B, Ward Christopher W, Kerr Jaclyn P, Stains Joseph P, Lovering Richard M

出版信息

Cell Mol Life Sci. 2015 Jan;72(1):153-64. doi: 10.1007/s00018-014-1663-7. Epub 2014 Jun 20.

Abstract

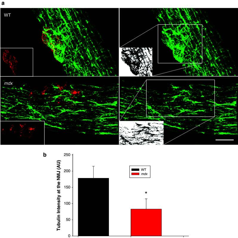
Duchenne muscular dystrophy (DMD) is a devastating neuromuscular disease in which weakness, increased susceptibility to muscle injury, and inadequate repair underlie the pathology. While most attention has focused within the muscle fiber, we recently demonstrated significant alterations in the neuromuscular junction (NMJ) morphology and resulting neuromuscular transmission failure (NTF) 24 h after injury in mdx mice (murine model for DMD). Here we determine the contribution of NMJ morphology and NTF to the recovery of muscle contractile function post-injury. NMJ morphology and NTF rates were assessed day 0 (immediately after injury) and days 1, 7, 14 and 21 after quadriceps injury. Eccentric injury of the quadriceps resulted in a significant loss of maximal torque in both WT (39 ± 6 %) and mdx (76 ± 8 %) with a full recovery in WT by day 7 and in mdx by day 21. Post-injury alterations in NMJ morphology and NTF were found only in mdx, were limited to days 0 and 1, and were independent of changes in MuSK or AChR expression. Such early changes at the NMJ after injury are consistent with mechanical disruption rather than newly forming NMJs. Furthermore, we show that the dense microtubule network that underlies the NMJ is significantly reduced and disorganized in mdx compared to WT. These structural changes at the NMJ may play a role in the increased NMJ disruption and the exaggerated loss of nerve-evoked muscle force seen after injury to dystrophic muscles.

摘要

杜兴氏肌肉营养不良症(DMD)是一种毁灭性的神经肌肉疾病,其病理基础是肌肉无力、肌肉损伤易感性增加以及修复不足。虽然大多数研究都集中在肌纤维内部,但我们最近发现,在mdx小鼠(DMD的小鼠模型)受伤24小时后,神经肌肉接头(NMJ)形态发生了显著改变,并导致神经肌肉传递失败(NTF)。在这里,我们确定NMJ形态和NTF对损伤后肌肉收缩功能恢复的作用。在股四头肌损伤后的第0天(损伤后立即)、第1天、第7天、第14天和第21天评估NMJ形态和NTF发生率。股四头肌的离心损伤导致野生型(WT)小鼠(39±6%)和mdx小鼠(76±8%)的最大扭矩显著下降,WT小鼠在第7天完全恢复,mdx小鼠在第21天完全恢复。NMJ形态和NTF的损伤后改变仅在mdx小鼠中发现,仅限于第0天和第1天,且与MuSK或AChR表达的变化无关。损伤后NMJ的这种早期变化与机械破坏一致,而不是新形成的NMJ。此外,我们发现,与WT小鼠相比,mdx小鼠中NMJ下方的致密微管网络显著减少且紊乱。NMJ的这些结构变化可能在NMJ破坏增加以及营养不良性肌肉损伤后神经诱发的肌肉力量过度丧失中起作用。

https://cdn.ncbi.nlm.nih.gov/pmc/blobs/a347/11113929/208fbecf2aad/18_2014_1663_Fig1_HTML.jpg

文献AI研究员

20分钟写一篇综述,助力文献阅读效率提升50倍。

立即体验

用中文搜PubMed

大模型驱动的PubMed中文搜索引擎

马上搜索

文档翻译

学术文献翻译模型,支持多种主流文档格式。

立即体验