Suppr超能文献

线虫纲中寄生现象的演化

The evolution of parasitism in Nematoda.

作者信息

Blaxter Mark, Koutsovoulos Georgios

机构信息

Institute of Evolutionary Biology,The University of Edinburgh,Edinburgh EH9 3JT,UK.

出版信息

Parasitology. 2015 Feb;142 Suppl 1(Suppl 1):S26-39. doi: 10.1017/S0031182014000791. Epub 2014 Jun 25.

Abstract

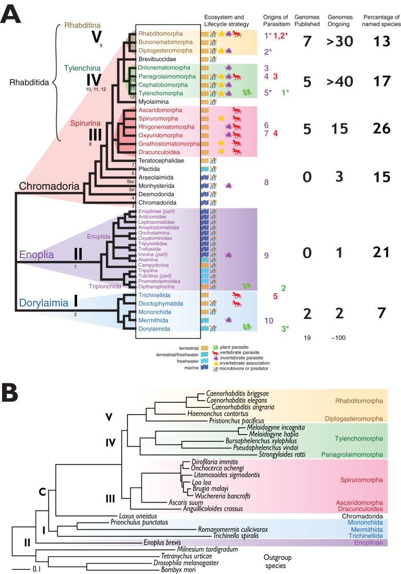
Nematodes are abundant and diverse, and include many parasitic species. Molecular phylogenetic analyses have shown that parasitism of plants and animals has arisen at least 15 times independently. Extant nematode species also display lifestyles that are proposed to be on the evolutionary trajectory to parasitism. Recent advances have permitted the determination of the genomes and transcriptomes of many nematode species. These new data can be used to further resolve the phylogeny of Nematoda, and identify possible genetic patterns associated with parasitism. Plant-parasitic nematode genomes show evidence of horizontal gene transfer from other members of the rhizosphere, and these genes play important roles in the parasite-host interface. Similar horizontal transfer is not evident in animal parasitic groups. Many nematodes have bacterial symbionts that can be essential for survival. Horizontal transfer from symbionts to the nematode is also common, but its biological importance is unclear. Over 100 nematode species are currently targeted for sequencing, and these data will yield important insights into the biology and evolutionary history of parasitism. It is important that these new technologies are also applied to free-living taxa, so that the pre-parasitic ground state can be inferred, and the novelties associated with parasitism isolated.

摘要

线虫种类丰富多样,包括许多寄生种类。分子系统发育分析表明,植物和动物的寄生现象至少独立出现过15次。现存的线虫物种还展现出一些被认为处于寄生进化轨迹上的生活方式。最近的进展使得许多线虫物种的基因组和转录组得以确定。这些新数据可用于进一步解析线虫纲的系统发育,并识别与寄生现象相关的可能遗传模式。植物寄生线虫的基因组显示出从根际其他成员进行水平基因转移的证据,并且这些基因在寄生虫 - 宿主界面中发挥重要作用。在动物寄生群体中,类似的水平转移并不明显。许多线虫拥有对生存至关重要的细菌共生体。从共生体到线虫的水平转移也很常见,但其生物学重要性尚不清楚。目前有100多种线虫物种被列为测序目标,这些数据将为寄生现象的生物学和进化历史提供重要见解。同样重要的是,这些新技术也应应用于自由生活的类群,以便推断寄生前的基态,并分离出与寄生现象相关的新特征。

https://cdn.ncbi.nlm.nih.gov/pmc/blobs/61a7/4413787/e7b334d95f13/S0031182014000791_fig1.jpg

文献AI研究员

20分钟写一篇综述,助力文献阅读效率提升50倍。

立即体验

用中文搜PubMed

大模型驱动的PubMed中文搜索引擎

马上搜索

文档翻译

学术文献翻译模型,支持多种主流文档格式。

立即体验