Suppr超能文献

恶性疟原虫 PHIST 蛋白结合毒力因子 PfEMP1 并与宿主细胞表面的小结共迁移。

A Plasmodium falciparum PHIST protein binds the virulence factor PfEMP1 and comigrates to knobs on the host cell surface.

机构信息

Swiss Tropical and Public Health Institute, Basel, Switzerland; University of Basel, Basel, Switzerland; and.

Department of Biochemistry, University of Oxford, Oxford, UK.

出版信息

FASEB J. 2014 Oct;28(10):4420-33. doi: 10.1096/fj.14-256057. Epub 2014 Jun 30.

Abstract

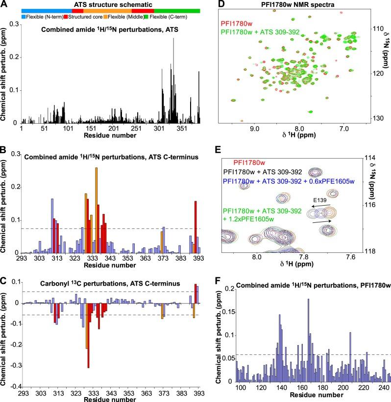
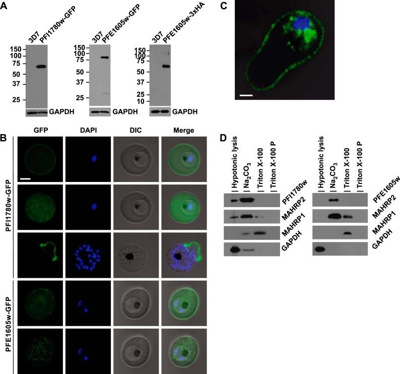
Uniquely among malaria parasites, Plasmodium falciparum-infected erythrocytes (iRBCs) develop membrane protrusions, known as knobs, where the parasite adhesion receptor P. falciparum erythrocyte membrane protein 1 (PfEMP1) clusters. Knob formation and the associated iRBC adherence to host endothelium are directly linked to the severity of malaria and are functional manifestations of protein export from the parasite to the iRBC. A family of exported proteins featuring Plasmodium helical interspersed subtelomeric (PHIST) domains has attracted attention, with members being implicated in host-parasite protein interactions and differentially regulated in severe disease and among parasite isolates. Here, we show that PHIST member PFE1605w binds the PfEMP1 intracellular segment directly with Kd = 5 ± 0.6 μM, comigrates with PfEMP1 during export, and locates in knobs. PHIST variants that do not locate in knobs (MAL8P1.4) or bind PfEMP1 30 times more weakly (PFI1780w) used as controls did not display the same pattern. We resolved the first crystallographic structure of a PHIST protein and derived a partial model of the PHIST-PfEMP1 interaction from nuclear magnetic resonance. We propose that PFE1605w reinforces the PfEMP1-cytoskeletal connection in knobs and discuss the possible role of PHIST proteins as interaction hubs in the parasite exportome.

摘要

疟原虫感染的红细胞(iRBC)会形成独特的膜突起,称为“ knob ”,疟原虫黏附受体 PfEMP1 就在此处聚集。 knob 的形成以及随之而来的 iRBC 与宿主内皮细胞的黏附,与疟疾的严重程度直接相关,是寄生虫蛋白向 iRBC 输出的功能表现。一类具有 Plasmodium helical interspersed subtelomeric (PHIST) 结构域的分泌蛋白引起了人们的关注,其成员与宿主-寄生虫蛋白相互作用有关,并在严重疾病和寄生虫分离株中受到差异调控。在这里,我们表明 PHIST 成员 PFE1605w 与 PfEMP1 细胞内段直接结合,Kd 值为 5 ± 0.6 μM,在输出过程中与 PfEMP1 共迁移,并定位于 knob 上。作为对照,不定位在 knob 上的 PHIST 变体(MAL8P1.4)或与 PfEMP1 结合弱 30 倍的 PFI1780w 则没有表现出相同的模式。我们解析了第一个 PHIST 蛋白的晶体结构,并从核磁共振中得出了 PHIST-PfEMP1 相互作用的部分模型。我们提出 PFE1605w 加强了 knob 中 PfEMP1-细胞骨架的连接,并讨论了 PHIST 蛋白作为寄生虫分泌组中相互作用枢纽的可能作用。

https://cdn.ncbi.nlm.nih.gov/pmc/blobs/fcbf/4202109/9d1314f78378/z380101499220001.jpg

文献AI研究员

20分钟写一篇综述,助力文献阅读效率提升50倍。

立即体验

用中文搜PubMed

大模型驱动的PubMed中文搜索引擎

马上搜索

文档翻译

学术文献翻译模型,支持多种主流文档格式。

立即体验