Suppr超能文献

小鼠AKAP7具有一个2',5'-磷酸二酯酶结构域,该结构域可补充无活性的小鼠冠状病毒ns2基因。

Murine AKAP7 has a 2',5'-phosphodiesterase domain that can complement an inactive murine coronavirus ns2 gene.

作者信息

Gusho Elona, Zhang Rong, Jha Babal K, Thornbrough Joshua M, Dong Beihua, Gaughan Christina, Elliott Ruth, Weiss Susan R, Silverman Robert H

机构信息

Department of Microbiology, Perelman School of Medicine, University of Pennsylvania, Philadelphia, Pennsylvania, USA.

Department of Cancer Biology, Lerner Research Institute, Cleveland Clinic, Cleveland, Ohio, USA.

出版信息

mBio. 2014 Jul 1;5(4):e01312-14. doi: 10.1128/mBio.01312-14.

Abstract

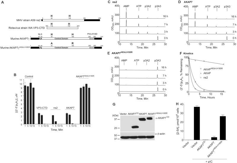
Viral 2',5'-phosphodiesterases (2',5'-PDEs) help disparate RNA viruses evade the antiviral activity of interferon (IFN) by degrading 2',5'-oligoadenylate (2-5A) activators of RNase L. A kinase anchoring proteins (AKAPs) bind the regulatory subunits of protein kinase A (PKA) to localize and organize cyclic AMP (cAMP) signaling during diverse physiological processes. Among more than 43 AKAP isoforms, AKAP7 appears to be unique in its homology to viral 2',5'-PDEs. Here we show that mouse AKAP7 rapidly degrades 2-5A with kinetics similar to that of murine coronavirus (mouse hepatitis virus [MHV]) strain A59 ns2 and human rotavirus strain WA VP3 proteins. To determine whether AKAP7 could substitute for a viral 2',5'-PDE, we inserted AKAP7 cDNA into an MHV genome with an inactivated ns2 gene. The AKAP7 PDE domain or N-terminally truncated AKAP7 (both lacking a nuclear localization motif), but not full-length AKAP7 or a mutant, AKAP7(H185R), PDE domain restored the infectivity of ns2 mutant MHV in bone marrow macrophages and in livers of infected mice. Interestingly, the AKAP7 PDE domain and N-terminally deleted AKAP7 were present in the cytoplasm (the site of MHV replication), whereas full-length AKAP7 was observed only in nuclei. We suggest the possibility that viral acquisition of the host AKAP7 PDE domain might have occurred during evolution, allowing diverse RNA viruses to antagonize the RNase L pathway. Importance: Early virus-host interactions determine whether an infection is established, highlighting the need to understand fundamental mechanisms regulating viral pathogenesis. Recently, our laboratories reported a novel mode of regulation of the IFN antiviral response. We showed that the coronavirus MHV accessory protein ns2 antagonizes the type I IFN response, promoting viral replication and hepatitis. ns2 confers virulence by cleaving 2',5'-oligoadenylate (2-5A) activators of RNase L in macrophages. We also reported that the rotavirus VP3 C-terminal domain (VP3-CTD) cleaves 2-5A and that it may rescue ns2 mutant MHV. Here we report that a cellular protein, AKAP7, has an analogous 2',5'-phosphodiesterase (2',5'-PDE) domain that is able to restore the growth of chimeric MHV expressing inactive ns2. The proviral effect requires cytoplasmic localization of the AKAP7 PDE domain. We speculate that AKAP7 is the ancestral precursor of viral proteins, such as ns2 and VP3, that degrade 2-5A to evade the antiviral activity of RNase L.

摘要

病毒2',5'-磷酸二酯酶(2',5'-PDEs)通过降解核糖核酸酶L的2',5'-寡腺苷酸(2-5A)激活剂,帮助不同的RNA病毒逃避干扰素(IFN)的抗病毒活性。一种激酶锚定蛋白(AKAPs)在多种生理过程中结合蛋白激酶A(PKA)的调节亚基,以定位和组织环磷酸腺苷(cAMP)信号传导。在43种以上的AKAP亚型中,AKAP7在与病毒2',5'-PDEs的同源性方面似乎是独特的。在这里,我们表明小鼠AKAP7能快速降解2-5A,其动力学与鼠冠状病毒(小鼠肝炎病毒[MHV])A59株的ns2蛋白和人轮状病毒WA株的VP3蛋白相似。为了确定AKAP7是否可以替代病毒2',5'-PDE,我们将AKAP7 cDNA插入到一个ns2基因失活的MHV基因组中。AKAP7的PDE结构域或N端截短的AKAP7(两者都缺乏核定位基序),而不是全长AKAP7或突变体AKAP7(H185R),其PDE结构域恢复了ns2突变体MHV在骨髓巨噬细胞和感染小鼠肝脏中的感染性。有趣的是,AKAP7的PDE结构域和N端缺失的AKAP7存在于细胞质中(MHV复制的部位),而全长AKAP7仅在细胞核中观察到。我们推测,在进化过程中可能发生了病毒获得宿主AKAP7 PDE结构域的情况,使多种RNA病毒能够拮抗核糖核酸酶L途径。重要性:早期的病毒-宿主相互作用决定了感染是否会发生,这突出了理解调节病毒发病机制的基本机制的必要性。最近,我们的实验室报道了一种IFN抗病毒反应的新调节模式。我们表明,冠状病毒MHV的辅助蛋白ns2拮抗I型IFN反应,促进病毒复制和肝炎。ns2通过在巨噬细胞中切割核糖核酸酶L的2',5'-寡腺苷酸(2-5A)激活剂来赋予毒力。我们还报道了轮状病毒VP3的C端结构域(VP3-CTD)切割2-5A,并且它可能拯救ns2突变体MHV。在这里,我们报道一种细胞蛋白AKAP7具有类似的2',5'-磷酸二酯酶(2',5'-PDE)结构域,能够恢复表达无活性ns2的嵌合MHV的生长。前病毒效应需要AKAP7 PDE结构域的细胞质定位。我们推测AKAP7是病毒蛋白(如ns2和VP3)的祖先前体,这些病毒蛋白降解2-5A以逃避核糖核酸酶L的抗病毒活性。

https://cdn.ncbi.nlm.nih.gov/pmc/blobs/4522/4161237/77fbe72b5c1b/mbo0031418810001.jpg

文献AI研究员

20分钟写一篇综述,助力文献阅读效率提升50倍。

立即体验

用中文搜PubMed

大模型驱动的PubMed中文搜索引擎

马上搜索

文档翻译

学术文献翻译模型,支持多种主流文档格式。

立即体验