Suppr超能文献

杯状细胞对微生物的感知控制着结肠腔内抗原的免疫监视。

Microbial sensing by goblet cells controls immune surveillance of luminal antigens in the colon.

作者信息

Knoop K A, McDonald K G, McCrate S, McDole J R, Newberry R D

机构信息

Department of Internal Medicine, Washington University School of Medicine, St Louis, Missouri, USA.

Department of Pathology and Immunology, Washington University School of Medicine, St Louis, Missouri, USA.

出版信息

Mucosal Immunol. 2015 Jan;8(1):198-210. doi: 10.1038/mi.2014.58. Epub 2014 Jul 9.

Abstract

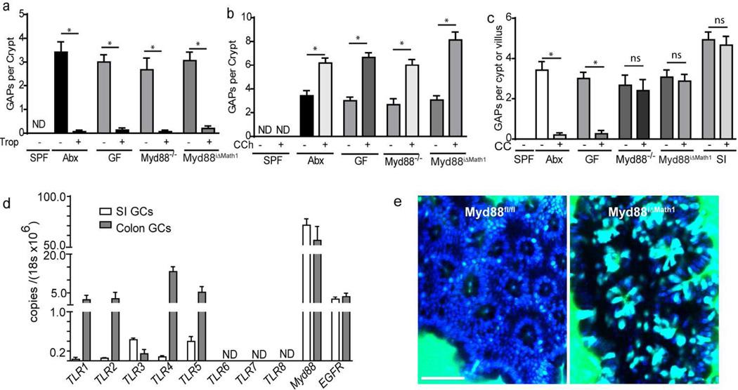
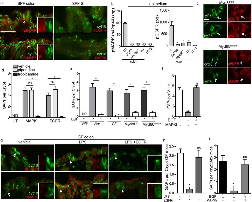
The delivery of luminal substances across the intestinal epithelium to the immune system is a critical event in immune surveillance, resulting in tolerance to dietary antigens and immunity to pathogens. How this process is regulated is largely unknown. Recently goblet cell-associated antigen passages (GAPs) were identified as a pathway delivering luminal antigens to underlying lamina propria (LP) dendritic cells in the steady state. Here, we demonstrate that goblet cells (GCs) form GAPs in response to acetylcholine (ACh) acting on muscarinic ACh receptor 4. GAP formation in the small intestine was regulated at the level of ACh production, as GCs rapidly formed GAPs in response to ACh analogs. In contrast, colonic GAP formation was regulated at the level of GC responsiveness to ACh. Myd88-dependent microbial sensing by colonic GCs inhibited the ability of colonic GCs to respond to Ach to form GAPs and deliver luminal antigens to colonic LP-antigen-presenting cells (APCs). Disruption of GC microbial sensing in the setting of an intact gut microbiota opened colonic GAPs, and resulted in recruitment of neutrophils and APCs and production of inflammatory cytokines. Thus GC intrinsic sensing of the microbiota has a critical role regulating the exposure of the colonic immune system to luminal substances.

摘要

管腔物质穿过肠道上皮传递至免疫系统是免疫监视中的一个关键事件,可导致对饮食抗原的耐受和对病原体的免疫。该过程如何被调节在很大程度上尚不清楚。最近,杯状细胞相关抗原通道(GAPs)被确定为在稳态下将管腔抗原传递至下层固有层(LP)树突状细胞的一条途径。在此,我们证明杯状细胞(GCs)在乙酰胆碱(ACh)作用于毒蕈碱型ACh受体4时形成GAPs。小肠中GAP的形成在ACh产生水平受到调节,因为GCs对ACh类似物迅速形成GAPs。相反,结肠GAP的形成在GCs对ACh的反应性水平受到调节。结肠GCs通过Myd88依赖的微生物感知抑制结肠GCs对ACh作出反应以形成GAPs并将管腔抗原传递至结肠LP抗原呈递细胞(APC)的能力。在完整肠道微生物群背景下破坏GC微生物感知会打开结肠GAPs,并导致中性粒细胞和APC的募集以及炎性细胞因子的产生。因此,GCs对微生物群的固有感知在调节结肠免疫系统对管腔物质的暴露方面具有关键作用。

https://cdn.ncbi.nlm.nih.gov/pmc/blobs/56b2/4268115/ca387b40f885/nihms601844f2.jpg

文献AI研究员

20分钟写一篇综述,助力文献阅读效率提升50倍。

立即体验

用中文搜PubMed

大模型驱动的PubMed中文搜索引擎

马上搜索

文档翻译

学术文献翻译模型,支持多种主流文档格式。

立即体验