Suppr超能文献

miR-203的瞬时表达及其对骨骼肌细胞增殖和分化的抑制作用。

The transient expression of miR-203 and its inhibiting effects on skeletal muscle cell proliferation and differentiation.

作者信息

Luo W, Wu H, Ye Y, Li Z, Hao S, Kong L, Zheng X, Lin S, Nie Q, Zhang X

机构信息

1] Guangdong Provincial Key Lab of Agro-Animal Genomics and Molecular Breeding, and Key Lab of Chicken Genetics, Breeding and Reproduction, Ministry of Agriculture, South China Agricultural University, Guangzhou, Guangdong 510642, China [2] Department of Animal Genetics, Breeding and Reproduction, College of Animal Science, South China Agricultural University, Guangzhou, Guangdong 510642, China.

Department of Veterinary Biomedicine, College of Veterinary Medicine, South China Agricultural University, Guangzhou, Guangdong 510642, China.

出版信息

Cell Death Dis. 2014 Jul 17;5(7):e1347. doi: 10.1038/cddis.2014.289.

Abstract

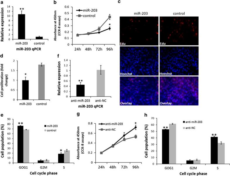
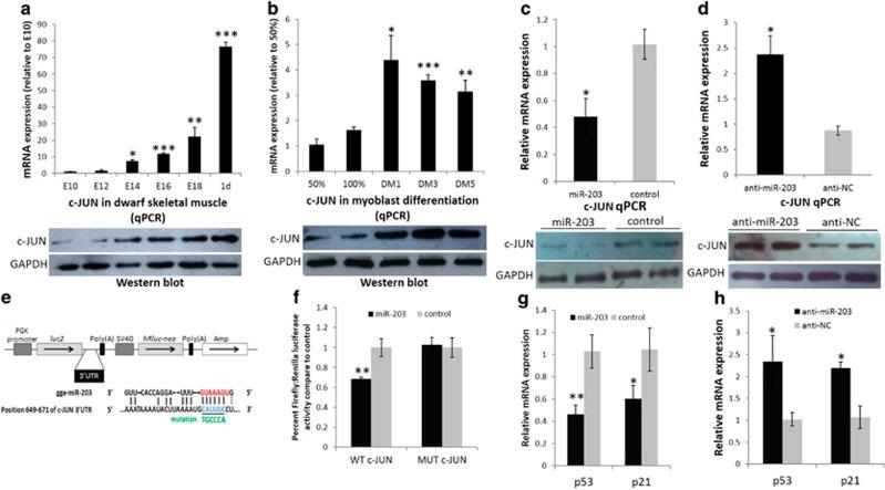
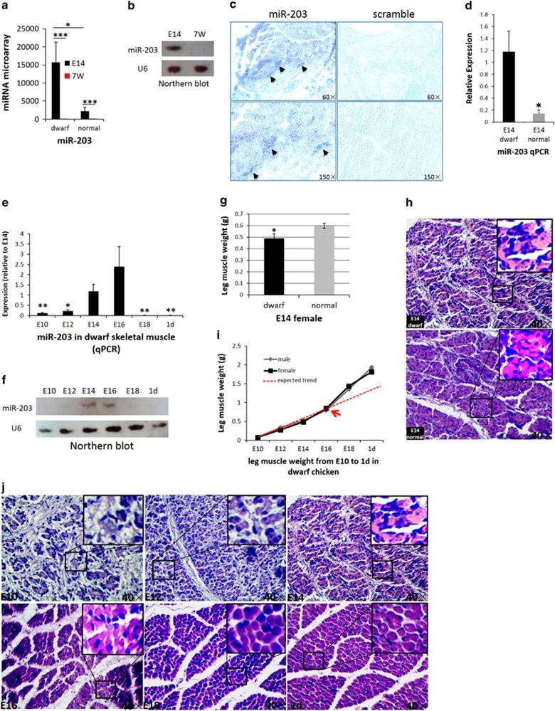
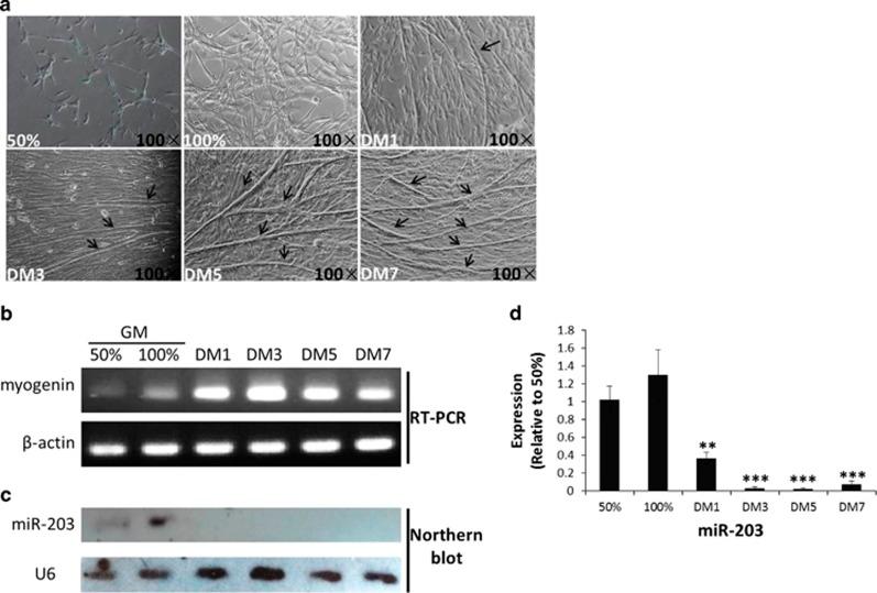
Previous studies have shown that miR-203 is a skin-specific microRNA (miRNA) with a profound role in skin cell differentiation. However, emerging microarray and deep sequencing data revealed that miR-203 is also expressed in embryonic skeletal muscle and myoblasts. In this study, we found that miR-203 was transiently upregulated in chicken embryos on days 10 to 16 (E10-E16) and was sharply downregulated and even not expressed after E16 in chicken embryonic skeletal muscle. Histological profiles and weight variations of embryo skeletal muscle revealed that miR-203 expression is correlated with muscle development. In vitro experiments showed that miR-203 exhibited downregulated expression during myoblast differentiation into myotubes. miR-203 overexpression inhibited myoblast proliferation and differentiation, whereas its loss-of-function increased myoblast proliferation and differentiation. During myogenesis, miR-203 can target and inhibit the expression of c-JUN and MEF2C, which were important for cell proliferation and muscle development, respectively. The overexpression of c-JUN significantly promoted myoblast proliferation. Conversely, knockdown of c-JUN by siRNA suppressed myoblast proliferation. In addition, the knockdown of MEF2C by siRNA significantly inhibited myoblast differentiation. Altogether, these data not only suggested that the expression of miR-203 is transitory during chicken skeletal muscle development but also showed a novel role of miR-203 in inhibiting skeletal muscle cell proliferation and differentiation by repressing c-JUN and MEF2C, respectively.

摘要

先前的研究表明,miR-203是一种皮肤特异性微小RNA(miRNA),在皮肤细胞分化中具有重要作用。然而,新出现的微阵列和深度测序数据显示,miR-203在胚胎骨骼肌和成肌细胞中也有表达。在本研究中,我们发现miR-203在鸡胚胎第10至16天(E10-E16)时在鸡胚胎骨骼肌中短暂上调,在E16后急剧下调甚至不表达。胚胎骨骼肌的组织学特征和重量变化表明,miR-203的表达与肌肉发育相关。体外实验表明,在成肌细胞分化为肌管的过程中,miR-203表达下调。miR-203过表达抑制成肌细胞增殖和分化,而其功能丧失则增加成肌细胞增殖和分化。在肌生成过程中,miR-203可以靶向并抑制c-JUN和MEF2C的表达,它们分别对细胞增殖和肌肉发育很重要。c-JUN的过表达显著促进成肌细胞增殖。相反,用siRNA敲低c-JUN可抑制成肌细胞增殖。此外,用siRNA敲低MEF2C可显著抑制成肌细胞分化。总之,这些数据不仅表明miR-203在鸡骨骼肌发育过程中的表达是短暂的,而且还显示了miR-203通过分别抑制c-JUN和MEF2C在抑制骨骼肌细胞增殖和分化中的新作用。

https://cdn.ncbi.nlm.nih.gov/pmc/blobs/5734/4123083/5b57e452fab5/cddis2014289f1.jpg

文献AI研究员

20分钟写一篇综述,助力文献阅读效率提升50倍。

立即体验

用中文搜PubMed

大模型驱动的PubMed中文搜索引擎

马上搜索

文档翻译

学术文献翻译模型,支持多种主流文档格式。

立即体验