Suppr超能文献

微卫星不稳定型结直肠癌中适应性免疫反应的特征。

Characterization of an adaptive immune response in microsatellite-instable colorectal cancer.

机构信息

Pathology Department, Institut régional du Cancer de Montpellier (ICM)-Val d'Aurelle; Montpellier, France.

UMR 3145 SYSDIAG CNRS; Montpellier, France.

出版信息

Oncoimmunology. 2014 Jun 25;3:e29256. doi: 10.4161/onci.29256. eCollection 2014.

Abstract

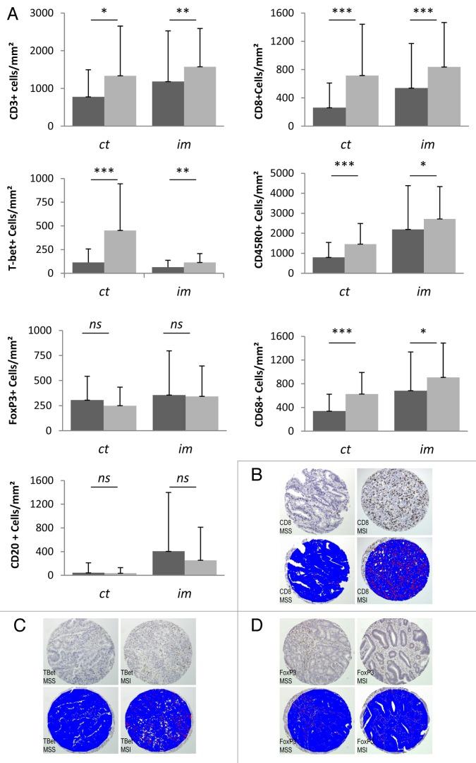
Sporadic or hereditary colorectal cancer (CRC) with microsatellite instability (MSI) is frequently characterized by inflammatory lymphocytic infiltration and tends to be associated with a better outcome than microsatellite stable (MSS) CRC, probably reflecting a more effective immune response. We investigated inflammatory mechanisms in 48 MSI CRCs and 62 MSS CRCs by analyzing: (1) the expression of 48 cytokines using Bio-Plex multiplex cytokine assays, and (2) the in situ immune response by immunohistochemical analysis with antibodies against CD3 (T lymphocytes), CD8 (cytotoxic T lymphocytes), CD45RO (memory T lymphocytes), T-bet (Th1 CD4 cells), and FoxP3 (regulatory T cells). MSI CRC exhibited significantly higher expression of CCL5 (RANTES), CXCL8 (IL-8), CXCL9 (MIG), IL-1β, CXCL10 (IP-10), IL-16, CXCL1 (GROα), and IL-1ra, and lower expression of MIF, compared with MSS CRC. Immunohistochemistry combined with image analysis indicated that the density of CD3, CD8, CD45RO, and T-bet T lymphocytes was higher in MSI CRC than in MSS CRC, whereas the number of regulatory T cells (FoxP3) was not statistically different between the groups. These results indicate that MSI CRC is associated with a specific cytokine expression profile that includes CCL5, CXCL10, and CXCL9, which are involved in the T helper type 1 (Th1) response and in the recruitment of memory CD45RO T cells. Our findings highlight the major role of adaptive immunity in MSI CRC and provide a possible explanation for the more favorable prognosis of this CRC subtype.

摘要

散发性或遗传性结直肠癌(CRC)伴微卫星不稳定(MSI)常表现为炎症性淋巴细胞浸润,并倾向于与微卫星稳定(MSS)CRC 相比具有更好的预后,这可能反映了更有效的免疫反应。我们通过分析 48 例 MSI CRC 和 62 例 MSS CRC 来研究炎症机制:(1)使用 Bio-Plex 多重细胞因子检测分析 48 种细胞因子的表达;(2)通过针对 CD3(T 淋巴细胞)、CD8(细胞毒性 T 淋巴细胞)、CD45RO(记忆 T 淋巴细胞)、T-bet(Th1 CD4 细胞)和 FoxP3(调节性 T 细胞)的免疫组织化学分析来检测原位免疫反应。与 MSS CRC 相比,MSI CRC 表现出 CCL5(RANTES)、CXCL8(IL-8)、CXCL9(MIG)、IL-1β、CXCL10(IP-10)、IL-16、CXCL1(GROα)和 IL-1ra 的表达显著升高,MIF 的表达显著降低。免疫组织化学结合图像分析表明,MSI CRC 中 CD3、CD8、CD45RO 和 T-bet T 淋巴细胞的密度高于 MSS CRC,而调节性 T 细胞(FoxP3)的数量在两组之间无统计学差异。这些结果表明,MSI CRC 与特定的细胞因子表达谱相关,包括 CCL5、CXCL10 和 CXCL9,它们参与 Th1 反应和记忆性 CD45RO T 细胞的募集。我们的研究结果强调了适应性免疫在 MSI CRC 中的重要作用,并为这种 CRC 亚型更有利的预后提供了可能的解释。

https://cdn.ncbi.nlm.nih.gov/pmc/blobs/1db0/4121339/bc2a1ac137aa/onci-3-e29256-g1.jpg

文献AI研究员

20分钟写一篇综述,助力文献阅读效率提升50倍。

立即体验

用中文搜PubMed

大模型驱动的PubMed中文搜索引擎

马上搜索

文档翻译

学术文献翻译模型,支持多种主流文档格式。

立即体验