Suppr超能文献

基质硬度与蛋白质锚定在干细胞分化中的相互作用。

Interplay of matrix stiffness and protein tethering in stem cell differentiation.

作者信息

Wen Jessica H, Vincent Ludovic G, Fuhrmann Alexander, Choi Yu Suk, Hribar Kolin C, Taylor-Weiner Hermes, Chen Shaochen, Engler Adam J

机构信息

1] Department of Bioengineering, University of California, San Diego, La Jolla, California 92093, USA [2].

Department of Bioengineering, University of California, San Diego, La Jolla, California 92093, USA.

出版信息

Nat Mater. 2014 Oct;13(10):979-87. doi: 10.1038/nmat4051. Epub 2014 Aug 10.

Abstract

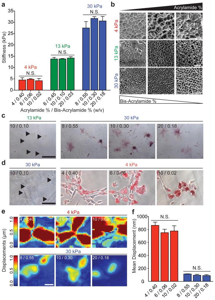
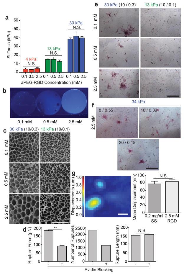
Stem cells regulate their fate by binding to, and contracting against, the extracellular matrix. Recently, it has been proposed that in addition to matrix stiffness and ligand type, the degree of coupling of fibrous protein to the surface of the underlying substrate, that is, tethering and matrix porosity, also regulates stem cell differentiation. By modulating substrate porosity without altering stiffness in polyacrylamide gels, we show that varying substrate porosity did not significantly change protein tethering, substrate deformations, or the osteogenic and adipogenic differentiation of human adipose-derived stromal cells and marrow-derived mesenchymal stromal cells. Varying protein-substrate linker density up to 50-fold changed tethering, but did not affect osteogenesis, adipogenesis, surface-protein unfolding or underlying substrate deformations. Differentiation was also unaffected by the absence of protein tethering. Our findings imply that the stiffness of planar matrices regulates stem cell differentiation independently of protein tethering and porosity.

摘要

干细胞通过与细胞外基质结合并对其产生收缩作用来调节自身命运。最近,有人提出,除了基质硬度和配体类型外,纤维蛋白与下层底物表面的耦合程度,即系留作用和基质孔隙率,也会调节干细胞分化。通过在不改变聚丙烯酰胺凝胶硬度的情况下调节底物孔隙率,我们发现,改变底物孔隙率并不会显著改变蛋白质系留作用、底物变形,或人脂肪来源的基质细胞和骨髓来源的间充质基质细胞的成骨和成脂分化。将蛋白质-底物连接子密度改变高达50倍会改变系留作用,但不影响成骨、成脂、表面蛋白展开或下层底物变形。蛋白质系留作用的缺失也不会影响分化。我们的研究结果表明,平面基质的硬度独立于蛋白质系留作用和孔隙率调节干细胞分化。

https://cdn.ncbi.nlm.nih.gov/pmc/blobs/6f48/4172528/f9db158a4299/nihms611381f1.jpg

文献AI研究员

20分钟写一篇综述,助力文献阅读效率提升50倍。

立即体验

用中文搜PubMed

大模型驱动的PubMed中文搜索引擎

马上搜索

文档翻译

学术文献翻译模型,支持多种主流文档格式。

立即体验