Suppr超能文献

启动子、增强子和基因体上独特且具有预测性的组蛋白赖氨酸乙酰化模式。

Distinct and predictive histone lysine acetylation patterns at promoters, enhancers, and gene bodies.

作者信息

Rajagopal Nisha, Ernst Jason, Ray Pradipta, Wu Jie, Zhang Michael, Kellis Manolis, Ren Bing

机构信息

Ludwig Institute for Cancer Research, 9500 Gilman Drive, La Jolla, California 92093-0653 Bioinformatics and Systems Biology Program, University of California, San Diego, La Jolla, California 92037 Computer Science and Artificial Intelligence Laboratory, Massachusetts Institute of Technology, Cambridge, Massachusetts 02139.

Department of Biological Chemistry, University of California, Los Angeles, Los Angeles, California 90095.

出版信息

G3 (Bethesda). 2014 Aug 12;4(11):2051-63. doi: 10.1534/g3.114.013565.

Abstract

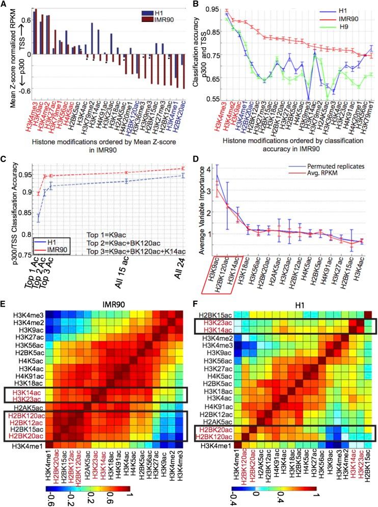
In eukaryotic cells, histone lysines are frequently acetylated. However, unlike modifications such as methylations, histone acetylation modifications are often considered redundant. As such, the functional roles of distinct histone acetylations are largely unexplored. We previously developed an algorithm RFECS to discover the most informative modifications associated with the classification or prediction of mammalian enhancers. Here, we used this tool to identify the modifications most predictive of promoters, enhancers, and gene bodies. Unexpectedly, we found that histone acetylation alone performs well in distinguishing these unique genomic regions. Further, we found the association of characteristic acetylation patterns with genic regions and association of chromatin state with splicing. Taken together, our work underscores the diverse functional roles of histone acetylation in gene regulation and provides several testable hypotheses to dissect these roles.

摘要

在真核细胞中,组蛋白赖氨酸经常被乙酰化。然而,与甲基化等修饰不同,组蛋白乙酰化修饰通常被认为是多余的。因此,不同组蛋白乙酰化的功能作用在很大程度上尚未被探索。我们之前开发了一种算法RFECS来发现与哺乳动物增强子的分类或预测相关的最具信息性的修饰。在这里,我们使用这个工具来识别对启动子、增强子和基因体最具预测性的修饰。出乎意料的是,我们发现仅组蛋白乙酰化就能很好地区分这些独特的基因组区域。此外,我们发现了特征性乙酰化模式与基因区域的关联以及染色质状态与剪接的关联。综上所述,我们的工作强调了组蛋白乙酰化在基因调控中的多种功能作用,并提供了几个可检验的假说来剖析这些作用。

https://cdn.ncbi.nlm.nih.gov/pmc/blobs/37dc/4232531/ca0d770a3950/2051f1.jpg

文献AI研究员

20分钟写一篇综述,助力文献阅读效率提升50倍。

立即体验

用中文搜PubMed

大模型驱动的PubMed中文搜索引擎

马上搜索

文档翻译

学术文献翻译模型,支持多种主流文档格式。

立即体验