Suppr超能文献

岩藻依聚糖在体内外对肺癌的抑制作用:Smurf2 依赖的泛素蛋白酶体途径在转化生长因子β受体降解中的作用

Fucoidan inhibition of lung cancer in vivo and in vitro : role of the Smurf2-dependent ubiquitin proteasome pathway in TGFβ receptor degradation.

作者信息

Hsu Hsien-Yeh, Lin Tung-Yi, Wu Yu-Chung, Tsao Shu-Ming, Hwang Pai-An, Shih Yu-Wei, Hsu Jason

机构信息

Department of Biotechnology and Laboratory Science in Medicine, National Yang-Ming University, Taipei, Taiwan. The Genomics Research Center, Academia Sinica, Taipei, Taiwan. Program in Molecular Medicine, National Yang-Ming University and Academia Sinica, Taipei, Taiwan. Contributed equally to this work.

Department of Biotechnology and Laboratory Science in Medicine, National Yang-Ming University, Taipei, Taiwan. Program in Molecular Medicine, National Yang-Ming University and Academia Sinica, Taipei, Taiwan. Contributed equally to this work.

出版信息

Oncotarget. 2014 Sep 15;5(17):7870-85. doi: 10.18632/oncotarget.2317.

Abstract

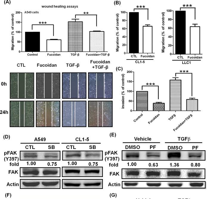
Fucoidan, a polysaccharide extracted from brown seaweeds, reduces tumor cell proliferation. In this study, we demonstrate that fucoidan reduces tumor size in LLC1-xenograft male C57BL/6 mice. Moreover, we found that LLC1-bearing mice continuously fed fucoidan showed greater antitumor activity than mice with discontinuous feeding. Fucoidan inhibited the in vitro growth of lung cancer cells. Transforming growth factor β (TGFβ) receptors (TGFRs) play important roles in the regulation of proliferation and progression, and high TGFRI expression in lung cancer specimens is associated with a worse prognosis. Herein, using lung cancer cells, we found that fucoidan effectively reduces TGFRI and TGFRII protein levels in vivo and in vitro. Moreover, fucoidan reduces TGFR downstream signaling events, including those in Smad2/3 and non-Smad pathways: Akt, Erk1/2, and FAK phosphorylation. Furthermore, fucoidan suppresses lung cancer cell mobility upon TGFβ stimulation. To elucidate how fucoidan decreases TGFR proteins in lung cancer cells, we found that fucoidan enhances the ubiquitination proteasome pathway (UPP)-mediated degradation of TGFRs in A549 and CL1-5 cells. Mechanistically, fucoidan promotes Smurf2 and Smad7 to conjugate TGFRs, resulting in TGF degradation; however, Smurf2-shRNA abolishes fucoidan-enhanced UPP-mediated TGFR degradation. Our study is the first to identify a novel mechanism for the antitumor activity of fucoidan, namely decreasing tumor growth by modulating the TGFR/Smad7/Smurf2-dependent axis, leading to TGFR protein degradation and inhibition of lung cancer cell progression in vitro and in vivo. Our current findings indicate that fucoidan is a potential therapeutic agent or dietary supplementation for lung cancer, acting via the Smurf2-dependent ubiquitin degradation of TGFβ receptors.

摘要

岩藻依聚糖是一种从褐藻中提取的多糖,可降低肿瘤细胞的增殖。在本研究中,我们证明岩藻依聚糖可减小LLC1异种移植雄性C57BL/6小鼠的肿瘤大小。此外,我们发现持续喂食岩藻依聚糖的荷LLC1小鼠比间断喂食的小鼠具有更强的抗肿瘤活性。岩藻依聚糖抑制肺癌细胞的体外生长。转化生长因子β(TGFβ)受体(TGFRs)在增殖和进展的调节中起重要作用,肺癌标本中高表达的TGFRI与较差的预后相关。在此,我们使用肺癌细胞发现,岩藻依聚糖在体内和体外均能有效降低TGFRI和TGFRII蛋白水平。此外,岩藻依聚糖可减少TGFR下游信号事件,包括Smad2/3和非Smad途径中的信号事件:Akt、Erk1/2和FAK磷酸化。此外,岩藻依聚糖可抑制TGFβ刺激下肺癌细胞的迁移。为了阐明岩藻依聚糖如何降低肺癌细胞中的TGFR蛋白,我们发现岩藻依聚糖增强了泛素蛋白酶体途径(UPP)介导的A549和CL1-5细胞中TGFRs的降解。机制上,岩藻依聚糖促进Smurf2和Smad7与TGFRs结合,导致TGF降解;然而,Smurf2-shRNA消除了岩藻依聚糖增强的UPP介导的TGFR降解。我们的研究首次确定了岩藻依聚糖抗肿瘤活性的新机制,即通过调节TGFR/Smad7/Smurf2依赖性轴来降低肿瘤生长,导致TGFR蛋白降解并在体外和体内抑制肺癌细胞进展。我们目前的研究结果表明,岩藻依聚糖是一种潜在的肺癌治疗药物或膳食补充剂,通过Smurf2依赖性泛素降解TGFβ受体发挥作用。

https://cdn.ncbi.nlm.nih.gov/pmc/blobs/1122/4202167/35ca72814dc2/oncotarget-05-7870-g001.jpg

文献AI研究员

20分钟写一篇综述,助力文献阅读效率提升50倍。

立即体验

用中文搜PubMed

大模型驱动的PubMed中文搜索引擎

马上搜索

文档翻译

学术文献翻译模型,支持多种主流文档格式。

立即体验