Suppr超能文献

与海马体情境记忆印迹相关的效价双向转换

Bidirectional switch of the valence associated with a hippocampal contextual memory engram.

作者信息

Redondo Roger L, Kim Joshua, Arons Autumn L, Ramirez Steve, Liu Xu, Tonegawa Susumu

机构信息

1] RIKEN-MIT Center for Neural Circuit Genetics at the Picower Institute for Learning and Memory, Department of Biology and Department of Brain and Cognitive Sciences, Massachusetts Institute of Technology, Cambridge, Massachusetts 02139, USA [2] Howard Hughes Medical Institute, Massachusetts Institute of Technology, Cambridge, Massachusetts 02139, USA [3].

1] RIKEN-MIT Center for Neural Circuit Genetics at the Picower Institute for Learning and Memory, Department of Biology and Department of Brain and Cognitive Sciences, Massachusetts Institute of Technology, Cambridge, Massachusetts 02139, USA [2].

出版信息

Nature. 2014 Sep 18;513(7518):426-30. doi: 10.1038/nature13725. Epub 2014 Aug 27.

Abstract

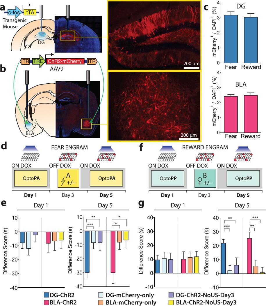
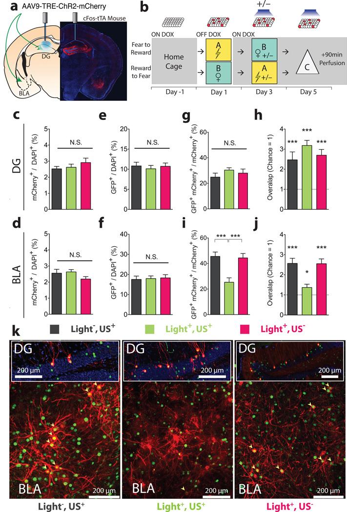
The valence of memories is malleable because of their intrinsic reconstructive property. This property of memory has been used clinically to treat maladaptive behaviours. However, the neuronal mechanisms and brain circuits that enable the switching of the valence of memories remain largely unknown. Here we investigated these mechanisms by applying the recently developed memory engram cell- manipulation technique. We labelled with channelrhodopsin-2 (ChR2) a population of cells in either the dorsal dentate gyrus (DG) of the hippocampus or the basolateral complex of the amygdala (BLA) that were specifically activated during contextual fear or reward conditioning. Both groups of fear-conditioned mice displayed aversive light-dependent responses in an optogenetic place avoidance test, whereas both DG- and BLA-labelled mice that underwent reward conditioning exhibited an appetitive response in an optogenetic place preference test. Next, in an attempt to reverse the valence of memory within a subject, mice whose DG or BLA engram had initially been labelled by contextual fear or reward conditioning were subjected to a second conditioning of the opposite valence while their original DG or BLA engram was reactivated by blue light. Subsequent optogenetic place avoidance and preference tests revealed that although the DG-engram group displayed a response indicating a switch of the memory valence, the BLA-engram group did not. This switch was also evident at the cellular level by a change in functional connectivity between DG engram-bearing cells and BLA engram-bearing cells. Thus, we found that in the DG, the neurons carrying the memory engram of a given neutral context have plasticity such that the valence of a conditioned response evoked by their reactivation can be reversed by re-associating this contextual memory engram with a new unconditioned stimulus of an opposite valence. Our present work provides new insight into the functional neural circuits underlying the malleability of emotional memory.

摘要

由于记忆具有内在的重构特性,其效价是可塑的。记忆的这一特性已被临床用于治疗适应不良行为。然而,能够实现记忆效价转换的神经元机制和脑回路在很大程度上仍不为人知。在这里,我们通过应用最近开发的记忆印迹细胞操纵技术来研究这些机制。我们用通道视紫红质-2(ChR2)标记了海马体背侧齿状回(DG)或杏仁核基底外侧复合体(BLA)中在情境恐惧或奖赏条件反射期间被特异性激活的一群细胞。两组恐惧条件反射小鼠在光遗传学位置回避测试中均表现出厌恶性光依赖性反应,而接受奖赏条件反射的DG和BLA标记小鼠在光遗传学位置偏好测试中均表现出偏好性反应。接下来,为了在一个个体内逆转记忆的效价,将其DG或BLA印迹最初通过情境恐惧或奖赏条件反射进行标记的小鼠,在其原始的DG或BLA印迹被蓝光重新激活时,接受相反效价的第二次条件反射。随后的光遗传学位置回避和偏好测试表明,尽管DG印迹组表现出表明记忆效价转换的反应,但BLA印迹组没有。这种转换在细胞水平上也通过携带DG印迹的细胞和携带BLA印迹的细胞之间功能连接性的变化而明显体现。因此,我们发现,在DG中,携带给定中性情境记忆印迹的神经元具有可塑性,使得通过将这种情境记忆印迹与相反效价的新无条件刺激重新关联,其重新激活所诱发的条件反应的效价可以被逆转。我们目前的工作为情绪记忆可塑性背后的功能性神经回路提供了新的见解。

https://cdn.ncbi.nlm.nih.gov/pmc/blobs/5055/4169316/d74d316042fb/nihms617862f5.jpg

文献AI研究员

20分钟写一篇综述,助力文献阅读效率提升50倍。

立即体验

用中文搜PubMed

大模型驱动的PubMed中文搜索引擎

马上搜索

文档翻译

学术文献翻译模型,支持多种主流文档格式。

立即体验