Suppr超能文献

酵母中pH值的母女不对称是衰老和年轻化的基础。

Mother-daughter asymmetry of pH underlies aging and rejuvenation in yeast.

作者信息

Henderson Kiersten A, Hughes Adam L, Gottschling Daniel E

机构信息

Division of Basic Sciences, Fred Hutchinson Cancer Research Center, Seattle, United States.

出版信息

Elife. 2014 Sep 4;3:e03504. doi: 10.7554/eLife.03504.

Abstract

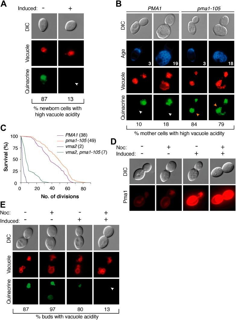
Replicative aging in yeast is asymmetric-mother cells age but their daughter cells are rejuvenated. Here we identify an asymmetry in pH between mother and daughter cells that underlies aging and rejuvenation. Cytosolic pH increases in aging mother cells, but is more acidic in daughter cells. This is due to the asymmetric distribution of the major regulator of cytosolic pH, the plasma membrane proton ATPase (Pma1). Pma1 accumulates in aging mother cells, but is largely absent from nascent daughter cells. We previously found that acidity of the vacuole declines in aging mother cells and limits lifespan, but that daughter cell vacuoles re-acidify. We find that Pma1 activity antagonizes mother cell vacuole acidity by reducing cytosolic protons. However, the inherent asymmetry of Pma1 increases cytosolic proton availability in daughter cells and facilitates vacuole re-acidification and rejuvenation.

摘要

酵母中的复制性衰老具有不对称性——母细胞衰老,但其子细胞却恢复活力。在此,我们发现母细胞与子细胞之间存在pH值的不对称性,这是衰老和恢复活力的基础。衰老母细胞的胞质pH值升高,但子细胞的pH值更偏酸性。这是由于胞质pH值的主要调节因子——质膜质子ATP酶(Pma1)的不对称分布所致。Pma1在衰老母细胞中积累,但在新生子细胞中基本不存在。我们之前发现,衰老母细胞中液泡的酸度下降并限制寿命,但子细胞的液泡会重新酸化。我们发现,Pma1活性通过减少胞质质子来拮抗母细胞液泡的酸度。然而,Pma1固有的不对称性增加了子细胞中胞质质子的可用性,促进了液泡的重新酸化和恢复活力。

https://cdn.ncbi.nlm.nih.gov/pmc/blobs/405f/4175738/2bbb1fd7fcfa/elife03504f001.jpg

文献AI研究员

20分钟写一篇综述,助力文献阅读效率提升50倍。

立即体验

用中文搜PubMed

大模型驱动的PubMed中文搜索引擎

马上搜索

文档翻译

学术文献翻译模型,支持多种主流文档格式。

立即体验