Suppr超能文献

中性粒细胞能够感知微生物的大小,并针对较大的病原体选择性地释放中性粒细胞细胞外陷阱。

Neutrophils sense microbe size and selectively release neutrophil extracellular traps in response to large pathogens.

机构信息

Division of Molecular Immunology, Medical Research Council National Institute for Medical Research, Mill Hill, London, UK.

Aberdeen Fungal Group, University of Aberdeen, Institute of Medical Sciences, Foresterhill, Aberdeen, UK.

出版信息

Nat Immunol. 2014 Nov;15(11):1017-25. doi: 10.1038/ni.2987. Epub 2014 Sep 14.

Abstract

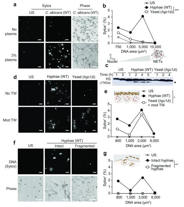
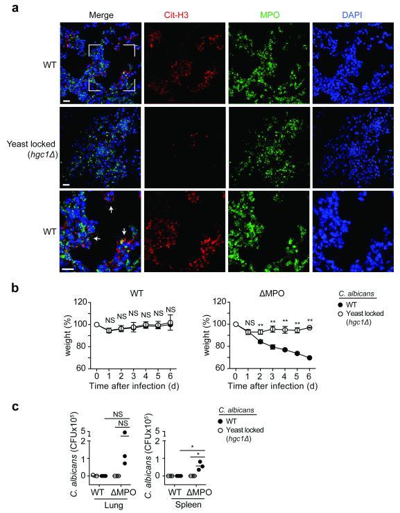
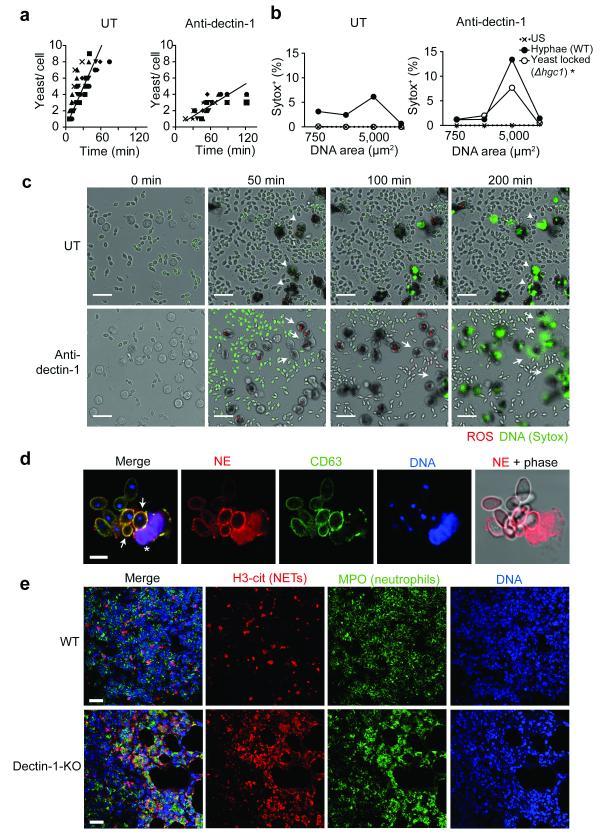
Neutrophils are critical for antifungal defense, but the mechanisms that clear hyphae and other pathogens that are too large to be phagocytosed remain unknown. We found that neutrophils sensed microbe size and selectively released neutrophil extracellular traps (NETs) in response to large pathogens, such as Candida albicans hyphae and extracellular aggregates of Mycobacterium bovis, but not in response to small yeast or single bacteria. NETs were fundamental in countering large pathogens in vivo. Phagocytosis via dectin-1 acted as a sensor of microbe size and prevented NET release by downregulating the translocation of neutrophil elastase (NE) to the nucleus. Dectin-1 deficiency led to aberrant NET release and NET-mediated tissue damage during infection. Size-tailored neutrophil responses cleared large microbes and minimized pathology when microbes were small enough to be phagocytosed.

摘要

中性粒细胞对于抗真菌防御至关重要,但清除过大而无法被吞噬的菌丝和其他病原体的机制尚不清楚。我们发现,中性粒细胞能够感知微生物的大小,并选择性地释放中性粒细胞胞外陷阱(NETs),以应对大的病原体,如白色念珠菌菌丝和牛分枝杆菌的细胞外聚集体,但不会针对小的酵母或单个细菌。NETs 在体内对抗大的病原体方面发挥了重要作用。通过 dectin-1 的吞噬作用作为微生物大小的传感器,通过下调中性粒细胞弹性蛋白酶(NE)向细胞核的易位来防止 NET 的释放。dectin-1 缺陷导致 NET 释放异常和 NET 介导的组织损伤。大小定制的中性粒细胞反应可以清除大的微生物,并在微生物足够小可以被吞噬时将病理最小化。

https://cdn.ncbi.nlm.nih.gov/pmc/blobs/3611/4236687/dd698ec94f68/emss-59942-f0001.jpg

文献AI研究员

20分钟写一篇综述,助力文献阅读效率提升50倍。

立即体验

用中文搜PubMed

大模型驱动的PubMed中文搜索引擎

马上搜索

文档翻译

学术文献翻译模型,支持多种主流文档格式。

立即体验