Suppr超能文献

海人酸受体激活通过蛋白激酶C去SUMO化诱导甘氨酸受体内吞作用。

Kainate receptor activation induces glycine receptor endocytosis through PKC deSUMOylation.

作者信息

Sun Hao, Lu Li, Zuo Yong, Wang Yan, Jiao Yingfu, Zeng Wei-Zheng, Huang Chao, Zhu Michael X, Zamponi Gerald W, Zhou Tong, Xu Tian-Le, Cheng Jinke, Li Yong

机构信息

Department of Biochemistry and Molecular Cell Biology, Shanghai Key Laboratory for Tumor Microenvironment and Inflammation, Institute of Medical Sciences, Shanghai Jiao Tong University School of Medicine, Shanghai 200025, China.

Center for Translational Medicine, Shanghai Chest Hospital, Shanghai Jiao Tong University School of Medicine, Shanghai 200025, China.

出版信息

Nat Commun. 2014 Sep 19;5:4980. doi: 10.1038/ncomms5980.

Abstract

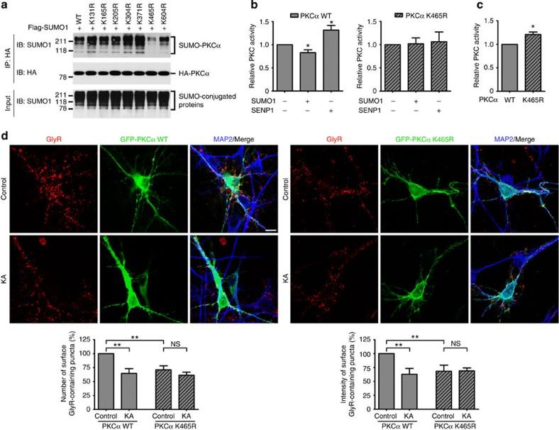
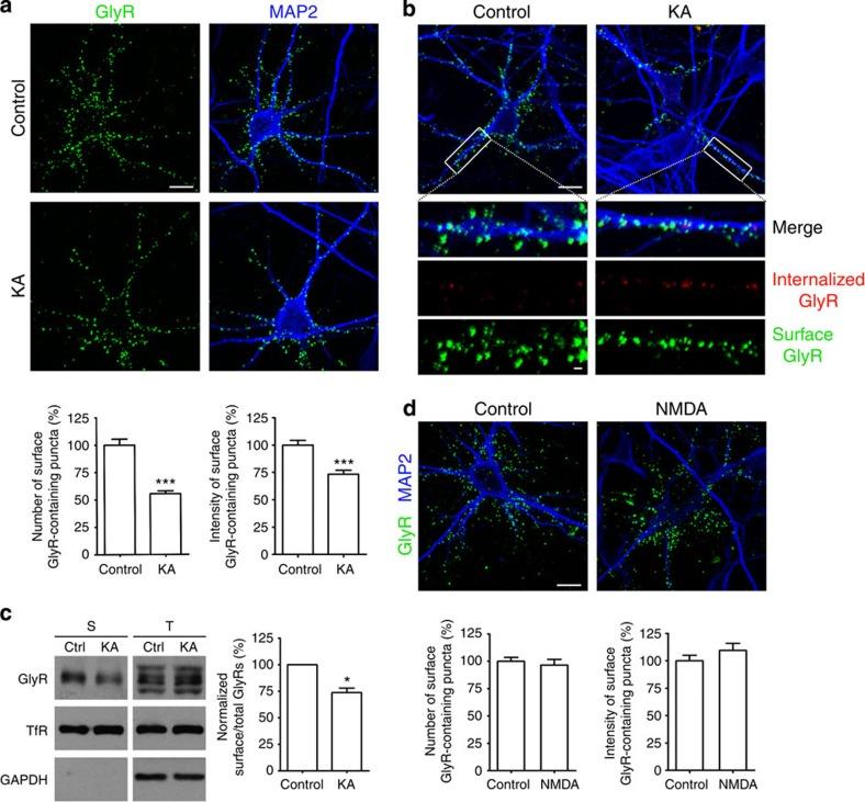
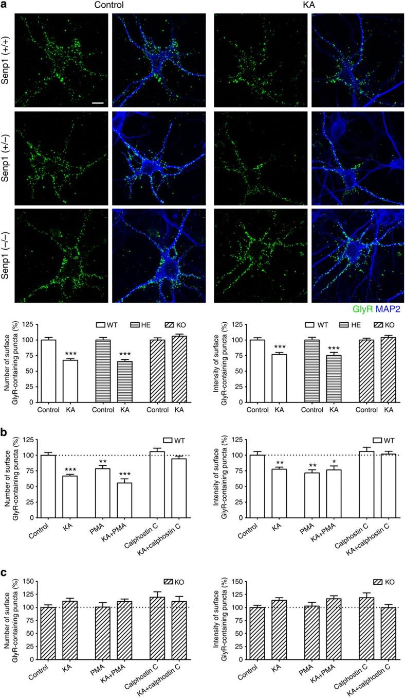
Surface expression and regulated endocytosis of glycine receptors (GlyRs) play a critical function in balancing neuronal excitability. SUMOylation (SUMO modification) is of critical importance for maintaining neuronal function in the central nervous system. Here we show that activation of kainate receptors (KARs) causes GlyR endocytosis in a calcium- and protein kinase C (PKC)-dependent manner, leading to reduced GlyR-mediated synaptic activity in cultured spinal cord neurons and the superficial dorsal horn of rat spinal cord slices. This effect requires SUMO1/sentrin-specific peptidase 1 (SENP1)-mediated deSUMOylation of PKC, indicating that the crosstalk between KARs and GlyRs relies on the SUMOylation status of PKC. SENP1-mediated deSUMOylation of PKC is involved in the kainate-induced GlyR endocytosis and thus plays an important role in the anti-homeostatic regulation between excitatory and inhibitory ligand-gated ion channels. Altogether, we have identified a SUMOylation-dependent regulatory pathway for GlyR endocytosis, which may have important physiological implications for proper neuronal excitability.

摘要

甘氨酸受体(GlyRs)的表面表达和调节性内吞作用在平衡神经元兴奋性方面发挥着关键作用。小泛素样修饰(SUMO修饰)对于维持中枢神经系统的神经元功能至关重要。在此,我们表明,海人藻酸受体(KARs)的激活以钙和蛋白激酶C(PKC)依赖性方式导致GlyR内吞,从而降低培养的脊髓神经元和大鼠脊髓切片浅表背角中GlyR介导的突触活性。这种效应需要SUMO1/类泛素特异性蛋白酶1(SENP1)介导的PKC去SUMO化,表明KARs与GlyRs之间的串扰依赖于PKC的SUMO化状态。SENP1介导的PKC去SUMO化参与了海人藻酸诱导的GlyR内吞作用,因此在兴奋性和抑制性配体门控离子通道之间的抗稳态调节中发挥重要作用。总之,我们确定了一条GlyR内吞作用的SUMO化依赖性调节途径,这可能对适当的神经元兴奋性具有重要的生理意义。

https://cdn.ncbi.nlm.nih.gov/pmc/blobs/e157/4199113/62af1cefd0e1/ncomms5980-f1.jpg

文献AI研究员

20分钟写一篇综述,助力文献阅读效率提升50倍。

立即体验

用中文搜PubMed

大模型驱动的PubMed中文搜索引擎

马上搜索

文档翻译

学术文献翻译模型,支持多种主流文档格式。

立即体验