Suppr超能文献

KH-204 对不育症大鼠模型中热休克蛋白 70 表达和生殖细胞凋亡的影响。

Effects of KH-204 on the expression of heat shock protein 70 and germ cell apoptosis in infertility rat models.

机构信息

Department of Urology, College of Medicine, The Catholic University of Korea, 222 Banpo-daero, Seocho-gu, Seoul 137-701, Republic of Korea.

出版信息

BMC Complement Altern Med. 2014 Oct 1;14:367. doi: 10.1186/1472-6882-14-367.

Abstract

BACKGROUND

Idiopathic infertility is a significant number of causes of male infertility. Empirical treatments are used for idiopathic male infertility, and antioxidant supplementation is a kind of management of oxidative stress related infertility. We investigated the antioxidant effects of the modified Ojayeonjonghwan (KH-204) in a rat model of cryptorchidism.

METHOD

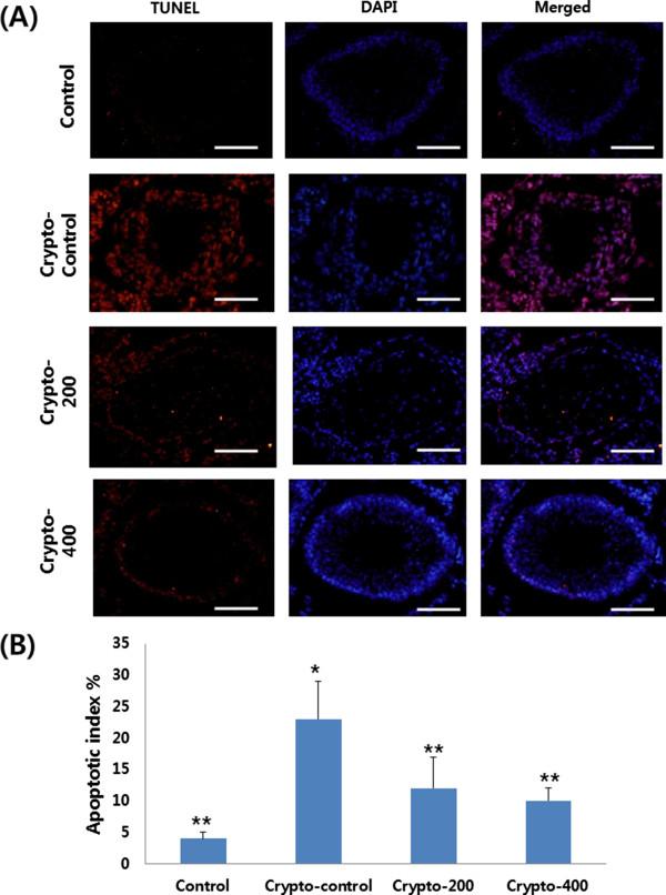
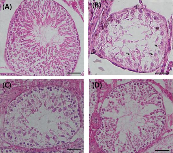
Male rats were divided into four groups (n = 8 in each): a normal control group, a cryptorchidism-induced control group and two cryptorchidism-induced groups treated p.o. with either 200 or 400 mg/kg, KH-204 for 4 weeks. The testes and epididymides from rats in all groups were removed, weighed and subjected to histological examination and semen analysis after surgery. Oxidative stress was assessed by measuring 8-hydroxy-20-deoxyguanosine (8-OHdG), superoxide dismutase (SOD) and heat shock protein (HSP) levels. Apoptosis was determined using a terminal deoxyribonucleotidyl transferase-mediated dUTP-digoxigenin nick end-labeling assay.

RESULTS

Treatment with the multi-herbal medicine KH-204 (1) increased the mean weight of the cryptorchid testes; (2) restored sperm counts, motility and germinal cell layer thickness; (3) decreased levels of 8-OHdG and increased levels of SOD; and (4) decreased HSP70 levels and apoptosis.

CONCLUSIONS

KH-204 reduces the oxidative stress in an experimental rat model of cryptorchidism, and it may alleviate HSP expression and germ cell apoptosis.

摘要

背景

特发性不育是男性不育的重要原因之一。特发性男性不育症采用经验性治疗,抗氧化剂补充是一种与氧化应激相关的不育症的治疗方法。我们研究了改良 Ojayeonjonghwan(KH-204)对隐睾症大鼠模型的抗氧化作用。

方法

雄性大鼠分为四组(每组 n = 8):正常对照组、隐睾诱导对照组和隐睾诱导组,分别给予 200 或 400mg/kg KH-204 口服治疗 4 周。手术后,切除所有组大鼠的睾丸和附睾,称重,并进行组织学检查和精液分析。通过测量 8-羟基-20-脱氧鸟苷(8-OHdG)、超氧化物歧化酶(SOD)和热休克蛋白(HSP)水平来评估氧化应激。使用末端脱氧核苷酸转移酶介导的 dUTP-生物素切口末端标记法测定凋亡。

结果

多草药 KH-204 治疗(1)增加隐睾睾丸的平均重量;(2)恢复精子计数、活力和生精细胞层厚度;(3)降低 8-OHdG 水平,增加 SOD 水平;(4)降低 HSP70 水平和凋亡。

结论

KH-204 降低了隐睾症大鼠模型的氧化应激,可能减轻 HSP 表达和生精细胞凋亡。

https://cdn.ncbi.nlm.nih.gov/pmc/blobs/f780/4197240/1da729c7d9dd/12906_2014_1955_Fig1_HTML.jpg

文献AI研究员

20分钟写一篇综述,助力文献阅读效率提升50倍。

立即体验

用中文搜PubMed

大模型驱动的PubMed中文搜索引擎

马上搜索

文档翻译

学术文献翻译模型,支持多种主流文档格式。

立即体验