Suppr超能文献

D前列腺素受体2(TH2细胞上表达的趋化因子受体同源分子)在哮喘患者中的蛋白表达及其对支气管上皮细胞的影响。

D prostanoid receptor 2 (chemoattractant receptor-homologous molecule expressed on TH2 cells) protein expression in asthmatic patients and its effects on bronchial epithelial cells.

作者信息

Stinson Sally E, Amrani Yassine, Brightling Christopher E

机构信息

Institute of Lung Health, Department of Infection, Inflammation and Immunity, University of Leicester, Leicester, United Kingdom.

Institute of Lung Health, Department of Infection, Inflammation and Immunity, University of Leicester, Leicester, United Kingdom.

出版信息

J Allergy Clin Immunol. 2015 Feb;135(2):395-406. doi: 10.1016/j.jaci.2014.08.027. Epub 2014 Oct 11.

Abstract

BACKGROUND

The D prostanoid receptor 2 (DP2; also known as chemoattractant receptor-homologous molecule expressed on TH2 cells) is implicated in the pathogenesis of asthma, but its expression within bronchial biopsy specimens is unknown.

OBJECTIVES

We sought to investigate the bronchial submucosal DP2 expression in asthmatic patients and healthy control subjects and to explore its functional role in epithelial cells.

METHODS

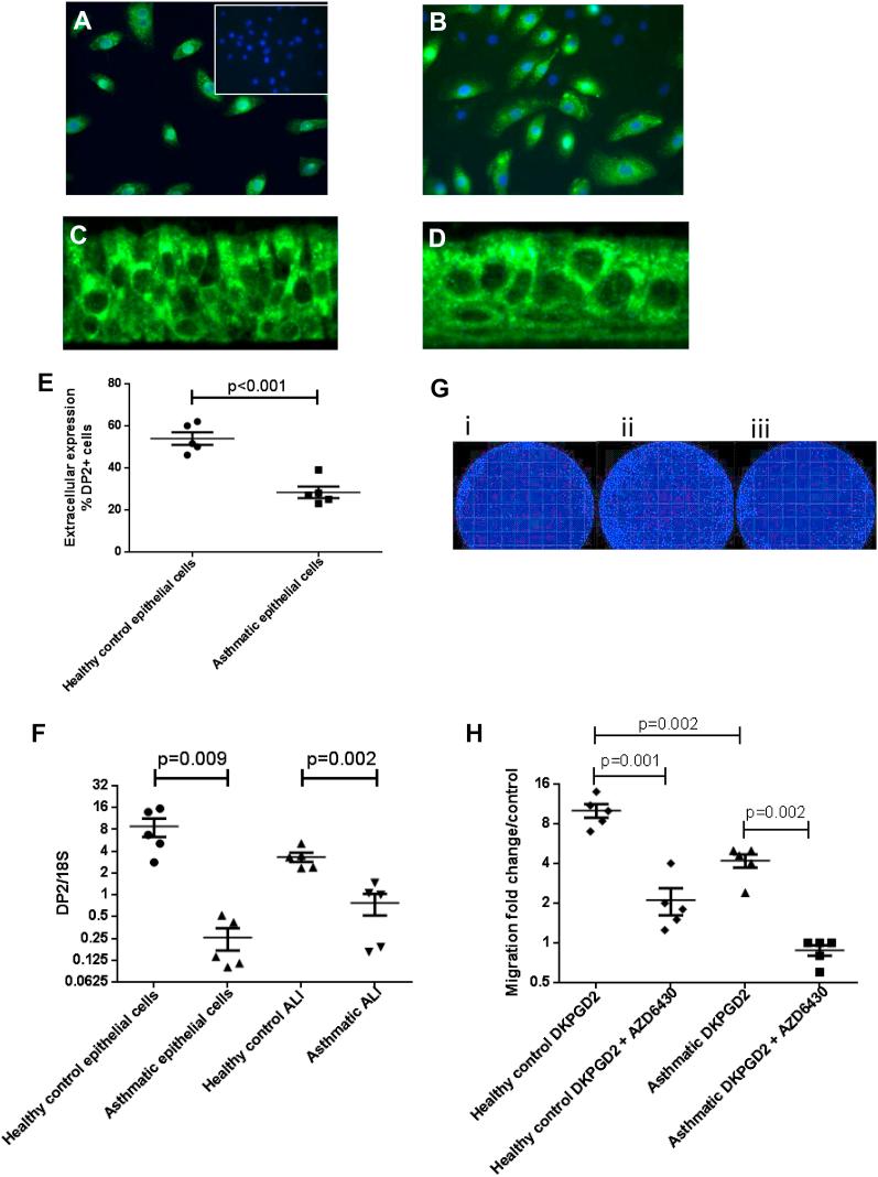
DP2 protein expression was assessed in bronchial biopsy specimens from asthmatic patients (n = 22) and healthy control subjects (n = 10) by using immunohistochemistry and in primary epithelial cells by using flow cytometry, immunofluorescence, and quantitative RT-PCR. The effects of the selective DP2 agonist 13, 14-dihydro-15-keto prostaglandin D2 on epithelial cell migration and differentiation were determined.

RESULTS

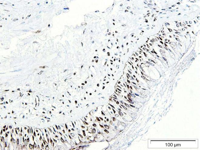
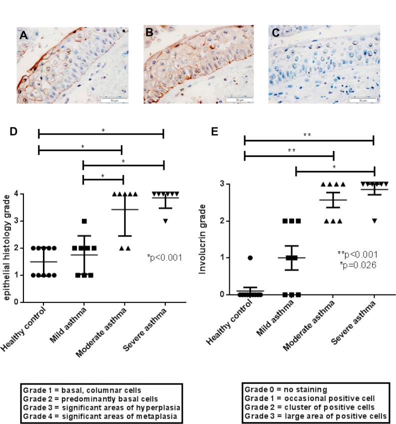
Numbers of submucosal DP2(+) cells were increased in asthmatic patients compared with those in healthy control subjects (mean [SEM]: 78 [5] vs 22 [3]/mm(2) submucosa, P < .001). The bronchial epithelium expressed DP2, but its expression was decreased in asthmatic patients compared with that seen in healthy control subjects (mean [SEM]: 21 [3] vs 72 [11]/10 mm(2) epithelial area, P = .001), with similar differences observed in vitro by primary epithelial cells. Squamous metaplasia of the bronchial epithelium was increased in asthmatic patients and related to decreased DP2 expression (rs = 0.69, P < .001). 13, 14-Dihydro-15-keto prostaglandin D2 promoted epithelial cell migration and at air-liquid interface cultures increased the number of MUC5AC(+) and involucrin-positive cells, which were blocked with the DP2-selective antagonist AZD6430.

CONCLUSIONS

DP2 is expressed by the bronchial epithelium, and its activation drives epithelial differentiation, suggesting that in addition to its well-characterized role in inflammatory cell migration, DP2 might contribute to airway remodeling in asthmatic patients.

摘要

背景

D前列腺素受体2(DP2;也称为TH2细胞上表达的趋化因子受体同源分子)与哮喘的发病机制有关,但其在支气管活检标本中的表达情况尚不清楚。

目的

我们旨在研究哮喘患者和健康对照者支气管黏膜下DP2的表达情况,并探讨其在上皮细胞中的功能作用。

方法

通过免疫组织化学评估哮喘患者(n = 22)和健康对照者(n = 10)支气管活检标本中DP2蛋白的表达,通过流式细胞术、免疫荧光和定量逆转录聚合酶链反应评估原代上皮细胞中DP2的表达。测定选择性DP2激动剂13,14-二氢-15-酮前列腺素D2对上皮细胞迁移和分化的影响。

结果

与健康对照者相比,哮喘患者黏膜下DP2(+)细胞数量增加(平均值[标准误]:78[5]对22[3]/mm²黏膜下层,P <.001)。支气管上皮表达DP2,但与健康对照者相比,哮喘患者的DP2表达降低(平均值[标准误]:21[3]对72[11]/10mm²上皮面积,P =.001),原代上皮细胞在体外也观察到类似差异。哮喘患者支气管上皮的鳞状化生增加,且与DP2表达降低相关(rs = 0.69,P <.001)。13,14-二氢-15-酮前列腺素D2促进上皮细胞迁移,在气液界面培养中增加MUC5AC(+)和内披蛋白阳性细胞的数量,这些作用可被DP2选择性拮抗剂AZD6430阻断。

结论

支气管上皮表达DP2,其激活驱动上皮分化,这表明DP2除了在炎症细胞迁移中具有明确作用外,可能还参与哮喘患者的气道重塑。

https://cdn.ncbi.nlm.nih.gov/pmc/blobs/7945/4314591/53d11a8581a5/fx1.jpg

文献AI研究员

20分钟写一篇综述,助力文献阅读效率提升50倍。

立即体验

用中文搜PubMed

大模型驱动的PubMed中文搜索引擎

马上搜索

文档翻译

学术文献翻译模型,支持多种主流文档格式。

立即体验