Suppr超能文献

STAT3的反馈激活通过上调MUC1和MUC4的表达介导曲妥珠单抗耐药。

Feedback activation of STAT3 mediates trastuzumab resistance via upregulation of MUC1 and MUC4 expression.

作者信息

Li Guangchao, Zhao Likun, Li Wei, Fan Kexing, Qian Weizhu, Hou Sheng, Wang Hao, Dai Jianxin, Wei Huafeng, Guo Yajun

机构信息

School of Bioscience and Bioengneering, South China University of Technology, Guangzhou, China.

International Joint Cancer Institute, Second Military Medical University, Shanghai, China. School of Pharmacy, Liaocheng University, Liaocheng, Shandong Provence, China.

出版信息

Oncotarget. 2014 Sep 30;5(18):8317-29. doi: 10.18632/oncotarget.2135.

Abstract

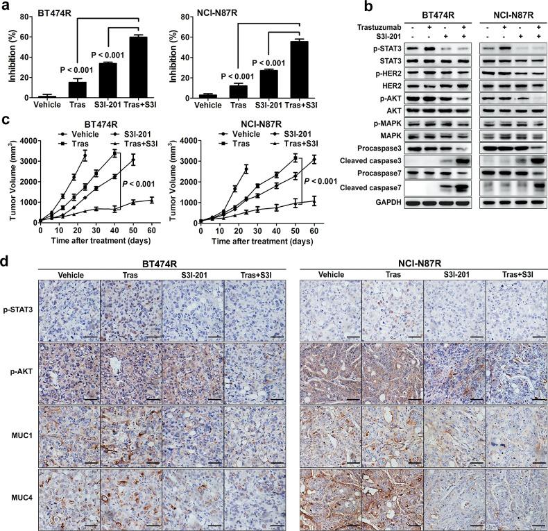
Although HER2-targeting antibody trastuzumab confers a substantial benefit for patients with HER2-overexpressing breast and gastric cancer, overcoming trastuzumab resistance remains a large unmet need. In this study, we revealed a STAT3-centered positive feedback loop that mediates the resistance of trastuzumab. Mechanistically, chronic exposure of trastuzumab causes the upregulation of fibronection (FN), EGF and IL-6 in parental trastuzumab-sensitive breast and gastric cells and convergently leads to STAT3 hyperactivation. Activated STAT3 enhances the expression of FN, EGF and IL-6, thus constituting a positive feedback loop which amplifies and maintains the STAT3 signal; furthermore, hyperactivated STAT3 signal promotes the expression of MUC1 and MUC4, consequently mediating trastuzumab resistance via maintenance of persistent HER2 activation and masking of trastuzumab binding to HER2 respectively. Genetic or pharmacological inhibition of STAT3 disrupted STAT3-dependent positive feedback loop and recovered the trastuzumab sensitivity partially due to increased apoptosis induction. Combined trastuzumab with STAT3 inhibition synergistically suppressed the growth of the trastuzumab-resistant tumor xenografts in vivo. Taken together, our results suggest that feedback activation of STAT3 constitutes a key node mediating trastuzumab resistance. Combinatorial targeting on both HER2 and STAT3 may enhance the efficacy of trastuzumab or other HER2-targeting agents in HER2-positive breast and gastric cancer.

摘要

尽管靶向HER2的抗体曲妥珠单抗为HER2过表达的乳腺癌和胃癌患者带来了显著益处,但克服曲妥珠单抗耐药性仍是一个尚未满足的巨大需求。在本研究中,我们揭示了一个以STAT3为中心的正反馈环,其介导曲妥珠单抗耐药性。从机制上讲,曲妥珠单抗的长期暴露会导致亲本曲妥珠单抗敏感的乳腺癌和胃癌细胞中纤连蛋白(FN)、表皮生长因子(EGF)和白细胞介素-6(IL-6)上调,并共同导致STAT3过度激活。激活的STAT3增强FN、EGF和IL-6的表达,从而构成一个正反馈环,放大并维持STAT3信号;此外,过度激活的STAT3信号促进黏蛋白1(MUC1)和黏蛋白4(MUC4)的表达,进而分别通过维持HER2的持续激活和掩盖曲妥珠单抗与HER2的结合来介导曲妥珠单抗耐药性。对STAT3进行基因或药理学抑制会破坏STAT3依赖性正反馈环,并部分恢复曲妥珠单抗敏感性,这部分是由于凋亡诱导增加所致。曲妥珠单抗与STAT3抑制联合使用可协同抑制体内曲妥珠单抗耐药肿瘤异种移植物的生长。综上所述,我们的结果表明,STAT3的反馈激活构成了介导曲妥珠单抗耐药性的关键节点。同时靶向HER2和STAT3可能会增强曲妥珠单抗或其他HER2靶向药物在HER2阳性乳腺癌和胃癌中的疗效。

https://cdn.ncbi.nlm.nih.gov/pmc/blobs/cb5d/4226685/de6d21f51877/oncotarget-05-8317-g001.jpg

文献AI研究员

20分钟写一篇综述,助力文献阅读效率提升50倍。

立即体验

用中文搜PubMed

大模型驱动的PubMed中文搜索引擎

马上搜索

文档翻译

学术文献翻译模型,支持多种主流文档格式。

立即体验