Suppr超能文献

在老年小鼠全身给予刺激性免疫治疗方案后,肥胖会引发致命的细胞因子风暴。

Adiposity induces lethal cytokine storm after systemic administration of stimulatory immunotherapy regimens in aged mice.

作者信息

Mirsoian Annie, Bouchlaka Myriam N, Sckisel Gail D, Chen Mingyi, Pai Chien-Chun Steven, Maverakis Emanuel, Spencer Richard G, Fishbein Kenneth W, Siddiqui Sana, Monjazeb Arta M, Martin Bronwen, Maudsley Stuart, Hesdorffer Charles, Ferrucci Luigi, Longo Dan L, Blazar Bruce R, Wiltrout Robert H, Taub Dennis D, Murphy William J

机构信息

Department of Dermatology, Department of Pathology and Laboratory Medicine, Department of Radiation Oncology, and Department of Dermatology and Internal Medicine, University of California, Davis, Sacramento, CA 95817.

National Institute on Aging-Intramural Research Program, National Institutes of Health, Biomedical Research Center, Baltimore, MD 21224.

出版信息

J Exp Med. 2014 Nov 17;211(12):2373-83. doi: 10.1084/jem.20140116. Epub 2014 Nov 3.

Abstract

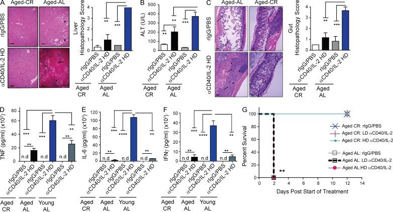
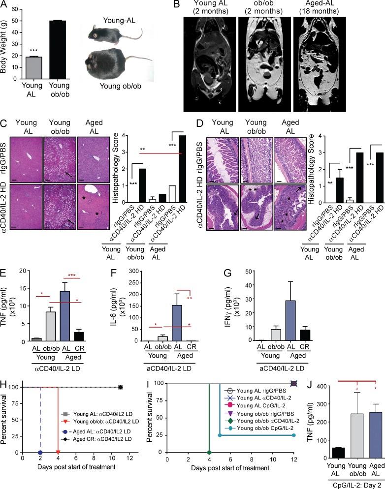
Aging is a contributing factor in cancer occurrence. We recently demonstrated that systemic immunotherapy (IT) administration in aged, but not young, mice resulted in induction of rapid and lethal cytokine storm. We found that aging was accompanied by increases in visceral fat similar to that seen in young obese (ob/ob or diet-induced obese [DIO]) mice. Yet, the effects of aging and obesity on inflammatory responses to immunotherapeutics are not well defined. We determine the effects of adiposity on systemic IT tolerance in aged compared with young obese mice. Both young ob/ob- and DIO-generated proinflammatory cytokine levels and organ pathologies are comparable to those in aged ad libitum mice after IT, culminating in lethality. Young obese mice exhibited greater ratios of M1/M2 macrophages within the peritoneal and visceral adipose tissues and higher percentages of TNF(+) macrophages in response to αCD40/IL-2 as compared with young lean mice. Macrophage depletion or TNF blockade in conjunction with αCD40/IL-2 prevented cytokine storms in young obese mice and protected from lethality. Calorie-restricted aged mice contain less visceral fat and displayed reduced cytokine levels, protection from organ pathology, and protection from lethality upon αCD40/IL-2 administration. Our data demonstrate that adiposity is a critical factor in the age-associated pathological responses to systemic anti-cancer IT.

摘要

衰老在癌症发生过程中是一个促成因素。我们最近证明,在老年小鼠而非年轻小鼠中进行全身免疫疗法(IT)会导致快速且致命的细胞因子风暴。我们发现,衰老伴随着内脏脂肪增加,这与年轻肥胖(ob/ob或饮食诱导肥胖[DIO])小鼠的情况相似。然而,衰老和肥胖对免疫治疗药物炎症反应的影响尚未明确。我们确定了与年轻肥胖小鼠相比,肥胖对老年小鼠全身IT耐受性的影响。年轻的ob/ob小鼠和DIO小鼠产生的促炎细胞因子水平以及器官病变与IT后老年自由进食小鼠的情况相当,最终导致死亡。与年轻瘦小鼠相比,年轻肥胖小鼠在腹膜和内脏脂肪组织中表现出更高的M1/M2巨噬细胞比例,以及对αCD40/IL-2反应中更高比例的TNF(+)巨噬细胞。在年轻肥胖小鼠中,巨噬细胞清除或TNF阻断与αCD40/IL-2联合使用可预防细胞因子风暴并防止死亡。热量限制的老年小鼠内脏脂肪较少,细胞因子水平降低,对器官病变有保护作用,并且在给予αCD40/IL-2后可防止死亡。我们的数据表明,肥胖是与年龄相关的对全身抗癌IT病理反应的关键因素。

https://cdn.ncbi.nlm.nih.gov/pmc/blobs/af75/4235633/dcb2be62c1a5/JEM_20140116_Fig1.jpg

文献AI研究员

20分钟写一篇综述,助力文献阅读效率提升50倍。

立即体验

用中文搜PubMed

大模型驱动的PubMed中文搜索引擎

马上搜索

文档翻译

学术文献翻译模型,支持多种主流文档格式。

立即体验