Suppr超能文献

结直肠癌细胞系对司美替尼(AZD6244)的耐药性是由p70S6K和RPS6激活介导的。

Resistance to Selumetinib (AZD6244) in colorectal cancer cell lines is mediated by p70S6K and RPS6 activation.

作者信息

Grasso Silvina, Tristante Elena, Saceda Miguel, Carbonell Pablo, Mayor-López Leticia, Carballo-Santana Mar, Carrasco-García Estefanía, Rocamora-Reverte Lourdes, García-Morales Pilar, Carballo Fernando, Ferragut José A, Martínez-Lacaci Isabel

机构信息

Instituto de Biología Molecular y Celular, Universidad Miguel Hernández, 03202 Elche (Alicante), Spain.

Unidad AECC de Investigación Traslacional en Cáncer, Hospital Clínico Universitario Virgen de la Arrixaca, Instituto Murciano de Investigación Biosanitaria, 30120 Murcia, Spain.

出版信息

Neoplasia. 2014 Oct 23;16(10):845-60. doi: 10.1016/j.neo.2014.08.011. eCollection 2014 Oct.

Abstract

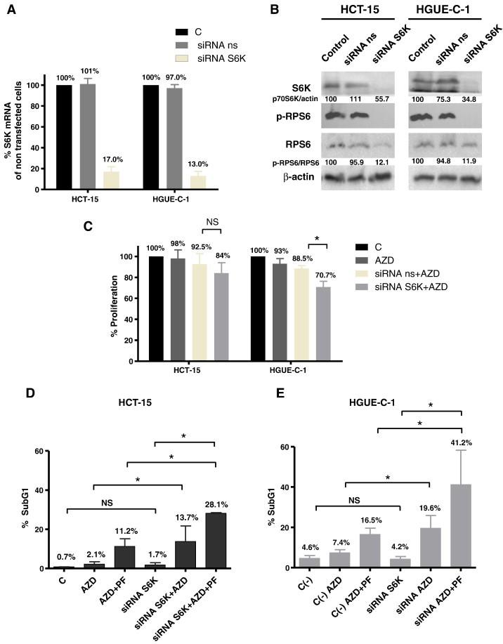
Selumetinib (AZD6244, ARRY-142886) is a MEK1/2 inhibitor that has gained interest as an anti-tumour agent. We have determined the degree of sensitivity/resistance to Selumetinib in a panel of colorectal cancer cell lines using cell proliferation and soft agar assays. Sensitive cell lines underwent G1 arrest, whereas Selumetinib had no effect on the cell cycle of resistant cells. Some of the resistant cell lines showed high levels of ERK1/2 phosphorylation in the absence of serum. Selumetinib inhibited phosphorylation of ERK1/2 and RSK and had no effect on AKT phosphorylation in both sensitive and resistant cells. Furthermore, mutations in KRAS, BRAF, or PIK3CA were not clearly associated with Selumetinib resistance. Surprisingly, Selumetinib was able to inhibit phosphorylation of p70 S6 kinase (p70S6K) and its downstream target ribosomal protein S6 (RPS6) in sensitive cell lines. However, p70S6K and RPS6 phosphorylation remained unaffected or even increased in resistant cells. Moreover, in some of the resistant cell lines p70S6K and RPS6 were phosphorylated in the absence of serum. Interestingly, colorectal primary cultures derived from tumours excised to patients exhibited the same behaviour than established cell lines. Pharmacological inhibition of p70S6K using the PI3K/mTOR inhibitor NVP-BEZ235, the specific mTOR inhibitor Rapamycin and the specific p70S6K inhibitor PF-4708671 potentiated Selumetinib effects in resistant cells. In addition, biological inhibition of p70S6K using siRNA rendered responsiveness to Selumetinib in resistant cell lines. Furthermore, combination of p70S6K silencing and PF-47086714 was even more effective. We can conclude that p70S6K and its downstream target RPS6 are potential biomarkers of resistance to Selumetinib in colorectal cancer.

摘要

司美替尼(AZD6244,ARRY - 142886)是一种MEK1/2抑制剂,作为一种抗肿瘤药物受到关注。我们使用细胞增殖和软琼脂试验,在一组结直肠癌细胞系中确定了对司美替尼的敏感/耐药程度。敏感细胞系经历了G1期阻滞,而司美替尼对耐药细胞的细胞周期没有影响。一些耐药细胞系在无血清情况下显示出高水平的ERK1/2磷酸化。司美替尼在敏感和耐药细胞中均抑制ERK1/2和RSK的磷酸化,而对AKT磷酸化没有影响。此外,KRAS、BRAF或PIK3CA的突变与司美替尼耐药没有明显关联。令人惊讶的是,司美替尼能够抑制敏感细胞系中p70 S6激酶(p70S6K)及其下游靶点核糖体蛋白S6(RPS6)的磷酸化。然而,p70S6K和RPS6磷酸化在耐药细胞中不受影响甚至增加。此外,在一些耐药细胞系中,p70S6K和RPS6在无血清情况下被磷酸化。有趣的是,从患者切除的肿瘤中获得的结直肠原代培养物表现出与已建立的细胞系相同的行为。使用PI3K/mTOR抑制剂NVP - BEZ235、特异性mTOR抑制剂雷帕霉素和特异性p70S6K抑制剂PF - 4708671对p70S6K进行药理抑制,可增强司美替尼在耐药细胞中的作用。此外,使用小干扰RNA对p70S6K进行生物学抑制,可使耐药细胞系对司美替尼产生反应。此外,p70S6K沉默与PF - 4708671联合使用甚至更有效。我们可以得出结论,p70S6K及其下游靶点RPS6是结直肠癌对司美替尼耐药的潜在生物标志物。

https://cdn.ncbi.nlm.nih.gov/pmc/blobs/d647/4212257/8011f5b832c6/gr1.jpg

文献AI研究员

20分钟写一篇综述,助力文献阅读效率提升50倍。

立即体验

用中文搜PubMed

大模型驱动的PubMed中文搜索引擎

马上搜索

文档翻译

学术文献翻译模型,支持多种主流文档格式。

立即体验