Suppr超能文献

微小RNA-194通过调节COUP-TFII的表达相互刺激成骨作用并抑制脂肪生成。

MicroRNA-194 reciprocally stimulates osteogenesis and inhibits adipogenesis via regulating COUP-TFII expression.

作者信息

Jeong B-C, Kang I-H, Hwang Y-C, Kim S-H, Koh J-T

机构信息

1] Research Center for Biomineralization Disorders, and Dental Science Research Institute, School of Dentistry, Chonnam National University, Gwangju, Korea [2] Department of Pharmacology and Dental Therapeutics, School of Dentistry, Chonnam National University, Gwangju, Korea.

1] Research Center for Biomineralization Disorders, and Dental Science Research Institute, School of Dentistry, Chonnam National University, Gwangju, Korea [2] Department of Conservative Dentistry, School of Dentistry, Chonnam National University, Gwangju, Korea.

出版信息

Cell Death Dis. 2014 Nov 20;5(11):e1532. doi: 10.1038/cddis.2014.485.

Abstract

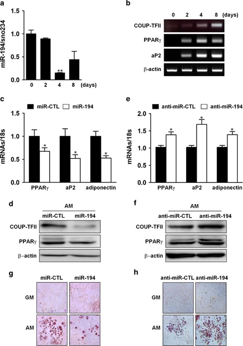
Osteoblasts and adipocytes are differentiated from common mesenchymal stem cells (MSCs) in processes which are tightly controlled by various growth factors, signaling molecules, transcriptional factors and microRNAs. Recently, chicken ovalbumin upstream promoter-transcription factor II (COUP-TFII) was identified as a critical regulator of MSC fate. In the present study, we aimed to identify some microRNAs (miR), which target COUP-TFII, and to determine the effects on MSCs fate. During osteoblastic or adipocytic differentiation from MSCs lineage cells, miR-194 expression was found to be reversal. In the cultures of mesenchymal C3H10T1/2 and primary bone marrow stromal cells, osteogenic stimuli increased miR-194 expression with accompanying decreases in COUP-TFII expression, whereas adipogenic stimuli reduced miR-194 expression with accompanying increases in COUP-TFII expression. A luciferase assay with COUP-TFII 3'-untranslated region (UTR) reporter plasmid, including the miR-194 binding sequences, showed that the introduction of miR-194 reduced the luciferase activity. However, it did not affect the activity of mutated COUP-TFII 3'-UTR reporter. Enforced expression of miR-194 significantly enhanced osteoblast differentiation, but inhibited adipocyte differentiation by decreasing COUP-TFII mRNA and protein levels. In contrast, inhibition of the endogenous miR-194 reduced matrix mineralization in the MSCs cultures, promoting the formation of lipid droplets by rescuing COUP-TFII expression. Furthermore, overexpression of COUP-TFII reversed the effects of miR-194 on the cell fates. Taken together, our results showed that miR-194 acts as a critical regulator of COUP-TFII, and can determinate the fate of MSCs to differentiate into osteoblasts and adipocytes. This suggests that miR-194 and COUP-TFII may be good target molecules for controlling bone and metabolic diseases.

摘要

成骨细胞和脂肪细胞由常见的间充质干细胞(MSC)分化而来,这一过程受到多种生长因子、信号分子、转录因子和微小RNA的严格调控。最近,鸡卵白蛋白上游启动子转录因子II(COUP-TFII)被确定为MSC命运的关键调节因子。在本研究中,我们旨在鉴定一些靶向COUP-TFII的微小RNA(miR),并确定其对MSC命运的影响。在MSC谱系细胞向成骨细胞或脂肪细胞分化的过程中,发现miR-194的表达呈相反变化。在间充质C3H10T1/2细胞和原代骨髓基质细胞培养物中,成骨刺激增加了miR-194的表达,同时COUP-TFII表达降低,而脂肪生成刺激则降低了miR-194的表达,同时COUP-TFII表达增加。使用包含miR-194结合序列的COUP-TFII 3'-非翻译区(UTR)报告质粒进行的荧光素酶测定表明,引入miR-194降低了荧光素酶活性。然而,它不影响突变的COUP-TFII 3'-UTR报告基因的活性。miR-194的强制表达通过降低COUP-TFII mRNA和蛋白水平,显著增强了成骨细胞分化,但抑制了脂肪细胞分化。相反,抑制内源性miR-194可减少MSC培养物中的基质矿化,通过挽救COUP-TFII表达促进脂滴形成。此外,COUP-TFII的过表达逆转了miR-194对细胞命运的影响。综上所述,我们的结果表明,miR-194是COUP-TFII的关键调节因子,并且可以决定MSC分化为成骨细胞和脂肪细胞的命运。这表明miR-194和COUP-TFII可能是控制骨骼和代谢疾病的良好靶标分子。

https://cdn.ncbi.nlm.nih.gov/pmc/blobs/a93f/4260743/9b792800bdd4/cddis2014485f1.jpg

文献AI研究员

20分钟写一篇综述,助力文献阅读效率提升50倍。

立即体验

用中文搜PubMed

大模型驱动的PubMed中文搜索引擎

马上搜索

文档翻译

学术文献翻译模型,支持多种主流文档格式。

立即体验