Suppr超能文献

肝脏内质网与线粒体接触的长期富集导致肥胖中的线粒体功能障碍。

Chronic enrichment of hepatic endoplasmic reticulum-mitochondria contact leads to mitochondrial dysfunction in obesity.

作者信息

Arruda Ana Paula, Pers Benedicte M, Parlakgül Güneş, Güney Ekin, Inouye Karen, Hotamisligil Gökhan S

机构信息

Department of Genetics and Complex Diseases and Sabri Ülker Center, Harvard School of Public Health and Broad Institute of Harvard and MIT, Boston, Massachusetts, USA.

出版信息

Nat Med. 2014 Dec;20(12):1427-35. doi: 10.1038/nm.3735. Epub 2014 Nov 24.

Abstract

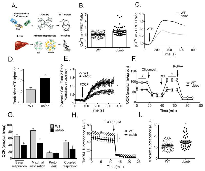
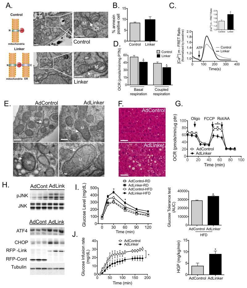
Proper function of the endoplasmic reticulum (ER) and mitochondria is crucial for cellular homeostasis, and dysfunction at either site has been linked to pathophysiological states, including metabolic diseases. Although the ER and mitochondria play distinct cellular roles, these organelles also form physical interactions with each other at sites defined as mitochondria-associated ER membranes (MAMs), which are essential for calcium, lipid and metabolite exchange. Here we show that in the liver, obesity leads to a marked reorganization of MAMs resulting in mitochondrial calcium overload, compromised mitochondrial oxidative capacity and augmented oxidative stress. Experimental induction of ER-mitochondria interactions results in oxidative stress and impaired metabolic homeostasis, whereas downregulation of PACS-2 or IP3R1, proteins important for ER-mitochondria tethering or calcium transport, respectively, improves mitochondrial oxidative capacity and glucose metabolism in obese animals. These findings establish excessive ER-mitochondrial coupling as an essential component of organelle dysfunction in obesity that may contribute to the development of metabolic pathologies such as insulin resistance and diabetes.

摘要

内质网(ER)和线粒体的正常功能对于细胞内稳态至关重要,任何一个部位的功能障碍都与包括代谢疾病在内的病理生理状态有关。尽管内质网和线粒体在细胞中发挥着不同的作用,但这些细胞器在被定义为线粒体相关内质网膜(MAMs)的部位也会相互形成物理连接,这对于钙、脂质和代谢物的交换至关重要。我们在此表明,在肝脏中,肥胖会导致MAMs发生显著重组,从而导致线粒体钙超载、线粒体氧化能力受损以及氧化应激增强。内质网与线粒体相互作用的实验性诱导会导致氧化应激和代谢稳态受损,而分别对PACS - 2或IP3R1(内质网与线粒体连接或钙转运的重要蛋白质)进行下调,则可改善肥胖动物的线粒体氧化能力和葡萄糖代谢。这些发现表明,内质网与线粒体过度偶联是肥胖细胞器功能障碍的一个重要组成部分,可能导致胰岛素抵抗和糖尿病等代谢性疾病的发生。

https://cdn.ncbi.nlm.nih.gov/pmc/blobs/1dd3/4412031/4ada6f618f4f/nihms629506f4.jpg

文献AI研究员

20分钟写一篇综述,助力文献阅读效率提升50倍。

立即体验

用中文搜PubMed

大模型驱动的PubMed中文搜索引擎

马上搜索

文档翻译

学术文献翻译模型,支持多种主流文档格式。

立即体验