Suppr超能文献

DOCK8 调节皮肤抗病毒免疫中的淋巴细胞形态完整性。

DOCK8 regulates lymphocyte shape integrity for skin antiviral immunity.

机构信息

Laboratory of Host Defenses, Laboratory of Systems Biology, Laboratory of Immunology, and Laboratory of Clinical Infectious Diseases, National Institute of Allergy and Infectious Diseases, National Institutes of Health, Bethesda, MD 20892.

Department of Microbiology and Immunology, Peter Doherty Institute for Infection and Immunity, and The ARC Centre of Excellence in Advanced Molecular Imaging, University of Melbourne, Parkville, Victoria 3010, Australia Department of Microbiology and Immunology, Peter Doherty Institute for Infection and Immunity, and The ARC Centre of Excellence in Advanced Molecular Imaging, University of Melbourne, Parkville, Victoria 3010, Australia.

出版信息

J Exp Med. 2014 Dec 15;211(13):2549-66. doi: 10.1084/jem.20141307. Epub 2014 Nov 24.

Abstract

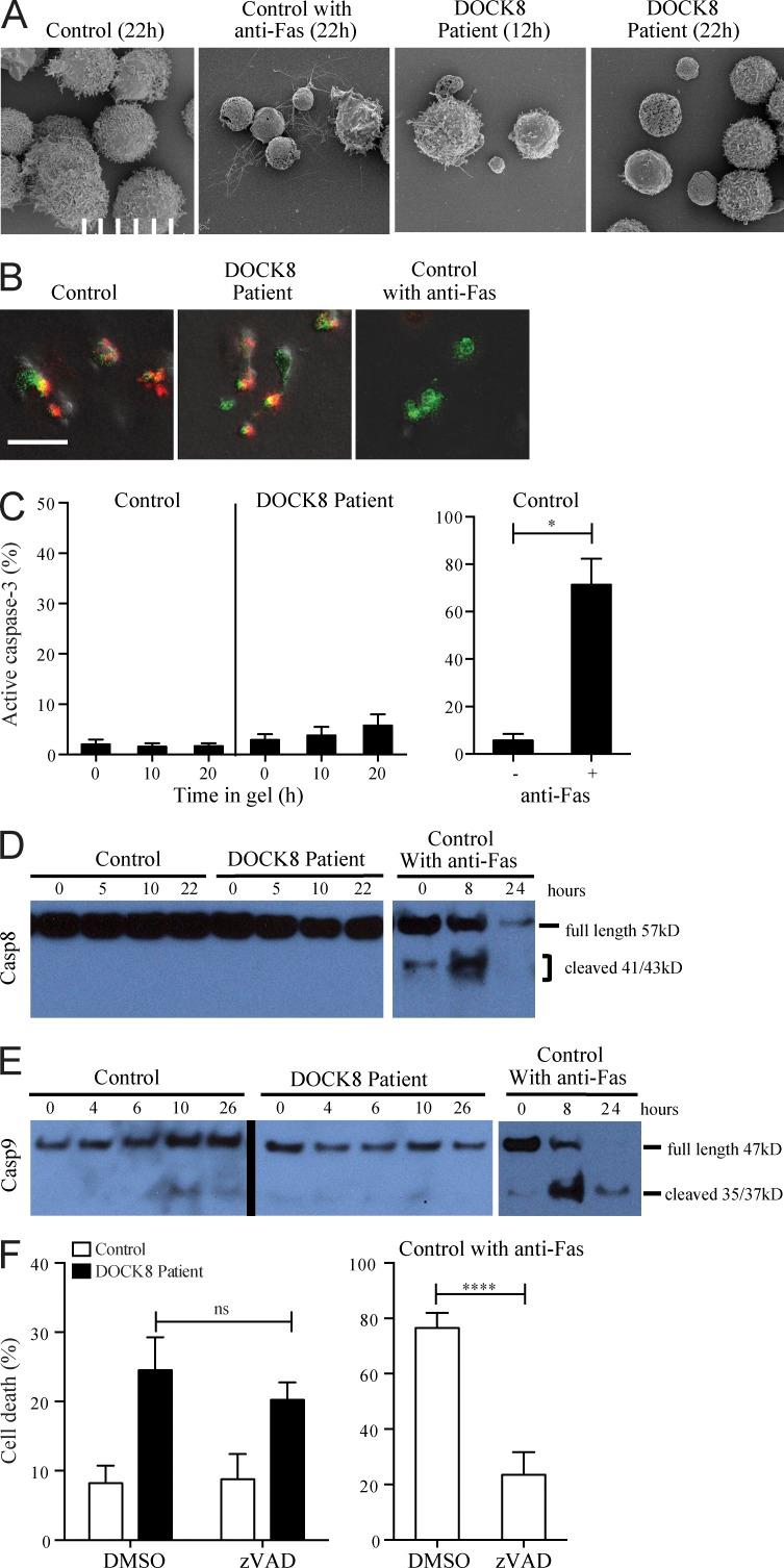
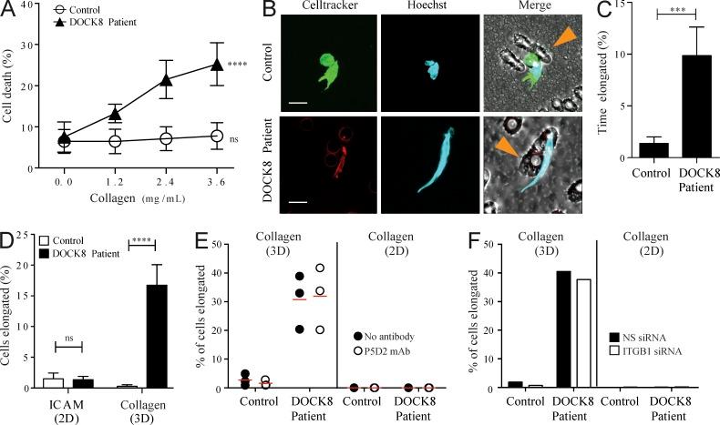
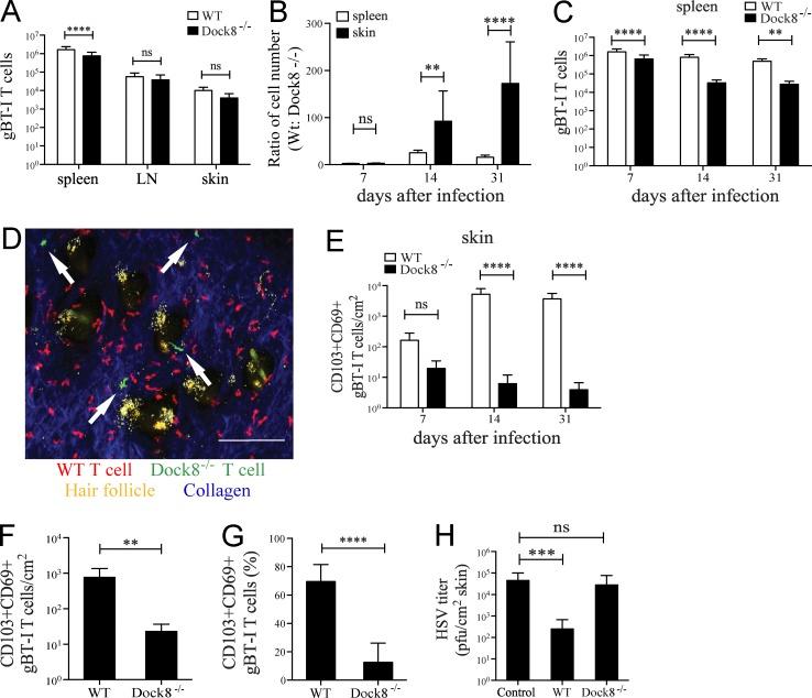
DOCK8 mutations result in an inherited combined immunodeficiency characterized by increased susceptibility to skin and other infections. We show that when DOCK8-deficient T and NK cells migrate through confined spaces, they develop cell shape and nuclear deformation abnormalities that do not impair chemotaxis but contribute to a distinct form of catastrophic cell death we term cytothripsis. Such defects arise during lymphocyte migration in collagen-dense tissues when DOCK8, through CDC42 and p21-activated kinase (PAK), is unavailable to coordinate cytoskeletal structures. Cytothripsis of DOCK8-deficient cells prevents the generation of long-lived skin-resident memory CD8 T cells, which in turn impairs control of herpesvirus skin infections. Our results establish that DOCK8-regulated shape integrity of lymphocytes prevents cytothripsis and promotes antiviral immunity in the skin.

摘要

DOCK8 突变导致一种遗传性联合免疫缺陷,其特征是皮肤和其他感染的易感性增加。我们表明,当 DOCK8 缺陷的 T 和 NK 细胞通过狭窄的空间迁移时,它们会出现细胞形状和核变形异常,这不会损害趋化性,但会导致我们称之为细胞碎裂的一种独特形式的灾难性细胞死亡。当 DOCK8 通过 CDC42 和 p21 激活激酶 (PAK) 无法协调细胞骨架结构时,这种缺陷会在淋巴细胞在胶原丰富的组织中迁移时出现。DOCK8 缺陷细胞的细胞碎裂会阻止产生长寿的皮肤驻留记忆 CD8 T 细胞,从而损害对疱疹病毒皮肤感染的控制。我们的结果表明,DOCK8 调节的淋巴细胞形态完整性可防止细胞碎裂,并促进皮肤中的抗病毒免疫。

https://cdn.ncbi.nlm.nih.gov/pmc/blobs/7a87/4267229/a5e3b62b8efc/JEM_20141307_Fig1.jpg

文献AI研究员

20分钟写一篇综述,助力文献阅读效率提升50倍。

立即体验

用中文搜PubMed

大模型驱动的PubMed中文搜索引擎

马上搜索

文档翻译

学术文献翻译模型,支持多种主流文档格式。

立即体验