Suppr超能文献

LOC401317是一种p53调控的长链非编码RNA,可抑制鼻咽癌细胞系HNE2的细胞增殖并诱导其凋亡。

LOC401317, a p53-regulated long non-coding RNA, inhibits cell proliferation and induces apoptosis in the nasopharyngeal carcinoma cell line HNE2.

作者信息

Gong Zhaojian, Zhang Shanshan, Zeng Zhaoyang, Wu Hanjiang, Yang Qian, Xiong Fang, Shi Lei, Yang Jianbo, Zhang Wenling, Zhou Yanhong, Zeng Yong, Li Xiayu, Xiang Bo, Peng Shuping, Zhou Ming, Li Xiaoling, Tan Ming, Li Yong, Xiong Wei, Li Guiyuan

机构信息

Hunan Cancer Hospital and the Affiliated Cancer Hospital of Xiangya School of Medicine, Central South University, Changsha, Hunan, China; Key Laboratory of Carcinogenesis of Ministry of Health and Key Laboratory of Carcinogenesis and Cancer Invasion of Ministry of Education, Cancer Research Institute, Central South University, Changsha, Hunan, China; Department of Oral and Maxillofacial Surgery, the Second Xiangya Hospital, Central South University, Changsha, Hunan, China.

Department of Stomatology, Xiangya Hospital, Central South University, Changsha, Hunan, China.

出版信息

PLoS One. 2014 Nov 25;9(11):e110674. doi: 10.1371/journal.pone.0110674. eCollection 2014.

Abstract

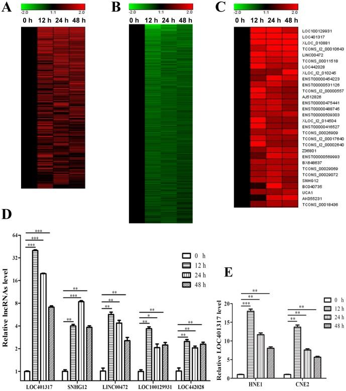
Recent studies have revealed that long non-coding RNAs participate in all steps of cancer initiation and progression by regulating protein-coding genes at the epigenetic, transcriptional, and post-transcriptional levels. Long non-coding RNAs are in turn regulated by other genes, forming a complex regulatory network. The regulation networks between the p53 tumor suppressor and these RNAs in nasopharyngeal carcinoma remains unclear. The aims of this study were to investigate the regulatory roles of the TP53 gene in regulating long non-coding RNA expression profiles and to study the function of a TP53-regulated long non-coding RNA (LOC401317) in the nasopharyngeal carcinoma cell line HNE2. Long non-coding RNA expression profiling indicated that 133 long non-coding RNAs were upregulated in the human NPC cell line HNE2 cells following TP53 overexpression, while 1057 were downregulated. Among these aberrantly expressed long non-coding RNAs, LOC401317 was the most significantly upregulated one. Further studies indicated that LOC401317 is directly regulated by p53 and that ectopic expression of LOC401317 inhibits HNE2 cell proliferation in vitro and in vivo by inducing cell cycle arrest and apoptosis. LOC401317 inhibited cell cycle progression by increasing p21 expression and decreasing cyclin D1 and cyclin E1 expression and promoted apoptosis through the induction of poly(ADP-ribose) polymerase and caspase-3 cleavage. Collectively, these results suggest that LOC401317 is directly regulated by p53 and exerts antitumor effects in HNE2 nasopharyngeal carcinoma cells.

摘要

最近的研究表明,长链非编码RNA通过在表观遗传、转录和转录后水平调控蛋白质编码基因,参与癌症发生和发展的各个阶段。长链非编码RNA又受其他基因调控,形成一个复杂的调控网络。鼻咽癌中p53肿瘤抑制因子与这些RNA之间的调控网络仍不清楚。本研究旨在探讨TP53基因在调控长链非编码RNA表达谱中的调控作用,并研究TP53调控的长链非编码RNA(LOC401317)在鼻咽癌细胞系HNE2中的功能。长链非编码RNA表达谱分析表明,在人鼻咽癌细胞系HNE2细胞中,TP53过表达后有133条长链非编码RNA上调,1057条下调。在这些异常表达的长链非编码RNA中,LOC401317上调最为显著。进一步研究表明,LOC401317直接受p53调控,异位表达LOC401317可通过诱导细胞周期停滞和凋亡在体外和体内抑制HNE2细胞增殖。LOC401317通过增加p21表达、降低细胞周期蛋白D1和细胞周期蛋白E1表达来抑制细胞周期进程,并通过诱导聚(ADP-核糖)聚合酶和半胱天冬酶-3裂解来促进凋亡。总体而言,这些结果表明LOC401317直接受p53调控,并在HNE2鼻咽癌细胞中发挥抗肿瘤作用。

https://cdn.ncbi.nlm.nih.gov/pmc/blobs/c2cf/4244030/1d5f1bc0b6af/pone.0110674.g001.jpg

文献AI研究员

20分钟写一篇综述,助力文献阅读效率提升50倍。

立即体验

用中文搜PubMed

大模型驱动的PubMed中文搜索引擎

马上搜索

文档翻译

学术文献翻译模型,支持多种主流文档格式。

立即体验