Suppr超能文献

转录因子特异性蛋白1(SP1)通过上调中期因子(MDK)促进胶质瘤细胞的增殖。

Transcriptional factor specificity protein 1 (SP1) promotes the proliferation of glioma cells by up-regulating midkine (MDK).

作者信息

Luo Jingyan, Wang Xiaoxiao, Xia Zhibo, Yang Lixuan, Ding Zhiming, Chen Shiyuan, Lai Bingquan, Zhang Nu

机构信息

Forevergen Biosciences Center, R&D Unit 602, Guangzhou 510000, China Department of Neurosurgery, First Affiliated Hospital of Sun Yat-sen University, Guangzhou 510080, China.

Department of Medical Oncology, Sun Yat-sen University Cancer Center, State Key Laboratory of Oncology in South China, and Collaborative Innovation Center for Cancer Medicine, Guangzhou, 510060, China.

出版信息

Mol Biol Cell. 2015 Feb 1;26(3):430-9. doi: 10.1091/mbc.E14-10-1443. Epub 2014 Nov 26.

Abstract

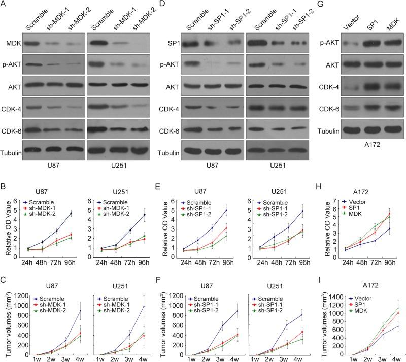
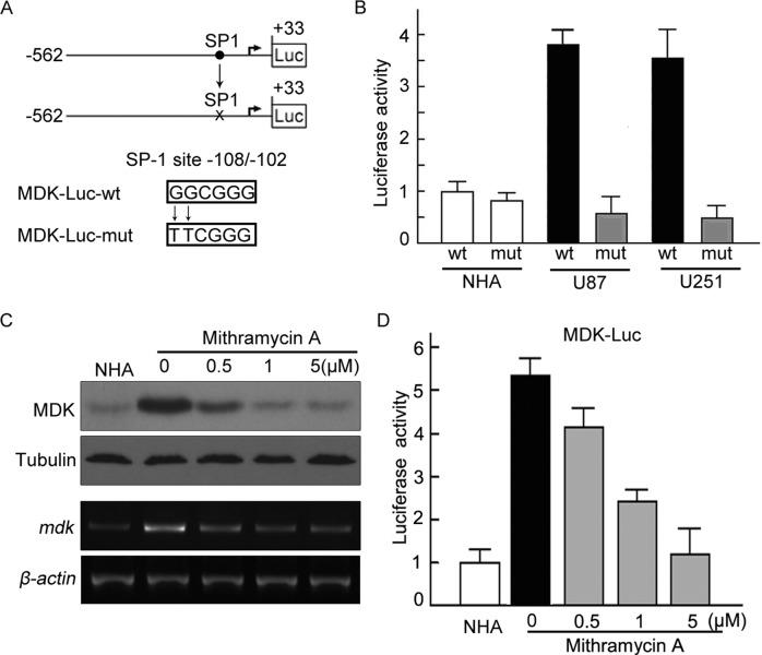
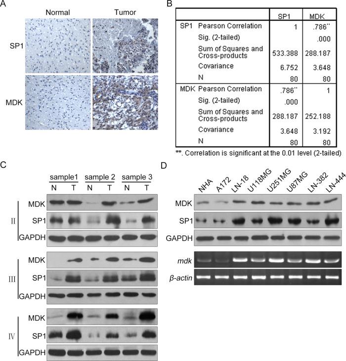
Midkine (MDK) expression is associated with the proliferation of many cancers, including glioma. However, the upstream signaling that leads to MDK accumulation remains elusive. This study investigates the molecular mechanism that induces MDK overexpression in human glioma. The Repository for Molecular Brain Neoplasia Data was analyzed to identify potential MDK regulators. Expression of MDK and specificity protein 1 (SP1) was compared in glioma specimens. Chromatin immunoprecipitation assay was used to confirm the transcriptional regulation. MDK-force-expressed, SP1-silenced glioma cells were used to test rescue effects in vitro and in vivo. MDK and SP1 expression in gliomas was significantly higher than in adjacent tissues and was positively correlated in glioma clinical samples and cell lines. The promoter of the human MDK gene has a putative SP1 binding site. SP1 binds to the promoter of the MDK gene and directly regulates MDK expression. MDK or SP1 gene silencing inhibited the proliferation of glioma cells and reduced the tumor volume in nude mice. Overexpression of MDK in SP1-silenced cells could partially rescue the SP1 inhibition effects in vivo and in vitro. SP1 directly up-regulated the expression of MDK, and the SP1-MDK axis cooperated in glioma tumorigenesis.

摘要

中期因子(MDK)的表达与包括胶质瘤在内的多种癌症的增殖相关。然而,导致MDK积累的上游信号仍然不清楚。本研究调查了人类胶质瘤中诱导MDK过表达的分子机制。分析了分子脑肿瘤数据储存库以确定潜在的MDK调节因子。比较了胶质瘤标本中MDK和特异性蛋白1(SP1)的表达。采用染色质免疫沉淀试验来证实转录调控。用MDK强制表达、SP1沉默的胶质瘤细胞在体外和体内测试挽救作用。胶质瘤中MDK和SP1的表达显著高于邻近组织,且在胶质瘤临床样本和细胞系中呈正相关。人类MDK基因的启动子有一个假定的SP1结合位点。SP1与MDK基因的启动子结合并直接调节MDK的表达。MDK或SP1基因沉默抑制了胶质瘤细胞的增殖并减小了裸鼠的肿瘤体积。在SP1沉默的细胞中过表达MDK可在体内和体外部分挽救SP1的抑制作用。SP1直接上调MDK的表达,并且SP1-MDK轴在胶质瘤肿瘤发生中协同作用。

https://cdn.ncbi.nlm.nih.gov/pmc/blobs/7e23/4310735/61482dc3b2a9/430fig1.jpg

文献AI研究员

20分钟写一篇综述,助力文献阅读效率提升50倍。

立即体验

用中文搜PubMed

大模型驱动的PubMed中文搜索引擎

马上搜索

文档翻译

学术文献翻译模型,支持多种主流文档格式。

立即体验