Suppr超能文献

夏普因通过抑制肿瘤坏死因子受体1(TNFR1)诱导的角质形成细胞凋亡来预防皮肤炎症。

Sharpin prevents skin inflammation by inhibiting TNFR1-induced keratinocyte apoptosis.

作者信息

Kumari Snehlata, Redouane Younes, Lopez-Mosqueda Jaime, Shiraishi Ryoko, Romanowska Malgorzata, Lutzmayer Stefan, Kuiper Jan, Martinez Conception, Dikic Ivan, Pasparakis Manolis, Ikeda Fumiyo

机构信息

Institute for Genetics, Center for Molecular Medicine, University of Cologne, Cologne, Germany.

Institute of Molecular Biotechnology, Vienna, Austria.

出版信息

Elife. 2014 Dec 2;3:e03422. doi: 10.7554/eLife.03422.

Abstract

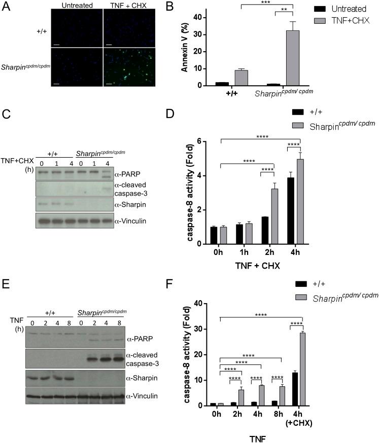
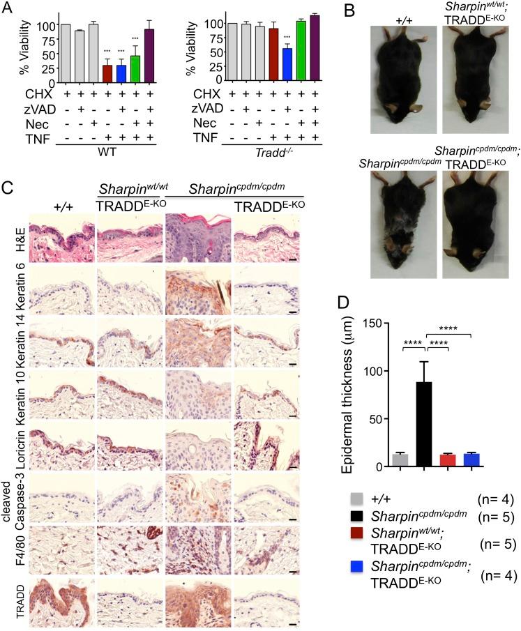
Linear Ubiquitin chain Assembly Complex (LUBAC) is an E3 ligase complex that generates linear ubiquitin chains and is important for tumour necrosis factor (TNF) signaling activation. Mice lacking Sharpin, a critical subunit of LUBAC, spontaneously develop inflammatory lesions in the skin and other organs. Here we show that TNF receptor 1 (TNFR1)-associated death domain (TRADD)-dependent TNFR1 signaling in epidermal keratinocytes drives skin inflammation in Sharpin-deficient mice. Epidermis-restricted ablation of Fas-associated protein with death domain (FADD) combined with receptor-interacting protein kinase 3 (RIPK3) deficiency fully prevented skin inflammation, while single RIPK3 deficiency only delayed and partly ameliorated lesion development in Sharpin-deficient mice, showing that inflammation is primarily driven by TRADD- and FADD-dependent keratinocyte apoptosis while necroptosis plays a minor role. At the cellular level, Sharpin deficiency sensitized primary murine keratinocytes, human keratinocytes, and mouse embryonic fibroblasts to TNF-induced apoptosis. Depletion of FADD or TRADD in Sharpin-deficient HaCaT cells suppressed TNF-induced apoptosis, indicating the importance of FADD and TRADD in Sharpin-dependent anti-apoptosis signaling in keratinocytes.

摘要

线性泛素链组装复合体(LUBAC)是一种E3连接酶复合体,可生成线性泛素链,对肿瘤坏死因子(TNF)信号激活至关重要。缺乏LUBAC关键亚基Sharpin的小鼠会在皮肤和其他器官自发出现炎症性病变。在此我们表明,表皮角质形成细胞中依赖肿瘤坏死因子受体1(TNFR1)相关死亡结构域(TRADD)的TNFR1信号传导驱动了Sharpin缺陷小鼠的皮肤炎症。在表皮中特异性敲除含死亡结构域的Fas相关蛋白(FADD)并联合受体相互作用蛋白激酶3(RIPK3)缺陷可完全预防皮肤炎症,而单独的RIPK3缺陷仅能延缓并部分改善Sharpin缺陷小鼠的病变发展,这表明炎症主要由依赖TRADD和FADD的角质形成细胞凋亡驱动,而坏死性凋亡起次要作用。在细胞水平上,Sharpin缺陷使原代小鼠角质形成细胞、人角质形成细胞和小鼠胚胎成纤维细胞对TNF诱导的凋亡敏感。在Sharpin缺陷的HaCaT细胞中敲除FADD或TRADD可抑制TNF诱导的凋亡,表明FADD和TRADD在角质形成细胞中依赖Sharpin的抗凋亡信号传导中具有重要作用。

https://cdn.ncbi.nlm.nih.gov/pmc/blobs/a7b1/4225491/c7a338f58d60/elife03422f001.jpg

文献AI研究员

20分钟写一篇综述,助力文献阅读效率提升50倍。

立即体验

用中文搜PubMed

大模型驱动的PubMed中文搜索引擎

马上搜索

文档翻译

学术文献翻译模型,支持多种主流文档格式。

立即体验